Suppr超能文献

假磷酸酶 MK-STYX 与 G3BP 相互作用,减少应激颗粒的形成。

The pseudophosphatase MK-STYX interacts with G3BP and decreases stress granule formation.

机构信息

Cold Spring Harbor Laboratory, NY 11724, USA.

出版信息

Biochem J. 2010 Apr 14;427(3):349-57. doi: 10.1042/BJ20091383.

Abstract

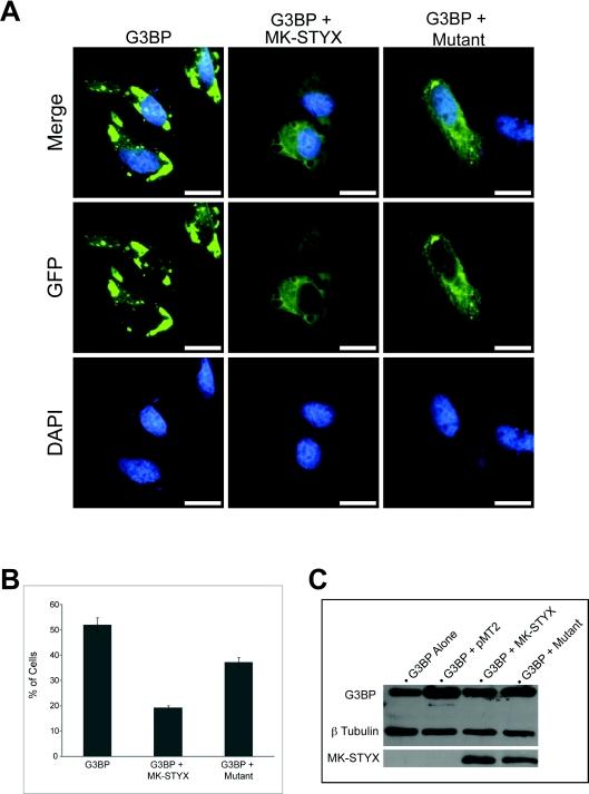
MK-STYX [MAPK (mitogen-activated protein kinase) phospho-serine/threonine/tyrosine-binding protein] is a pseudophosphatase member of the dual-specificity phosphatase subfamily of the PTPs (protein tyrosine phosphatases). MK-STYX is catalytically inactive due to the absence of two amino acids from the signature motif that are essential for phosphatase activity. The nucleophilic cysteine residue and the adjacent histidine residue, which are conserved in all active dual-specificity phosphatases, are replaced by serine and phenylalanine residues respectively in MK-STYX. Mutations to introduce histidine and cysteine residues into the active site of MK-STYX generated an active phosphatase. Using MS, we identified G3BP1 [Ras-GAP (GTPase-activating protein) SH3 (Src homology 3) domain-binding protein-1], a regulator of Ras signalling, as a binding partner of MK-STYX. We observed that G3BP1 bound to native MK-STYX; however, binding to the mutant catalytically active form of MK-STYX was dramatically reduced. G3BP1 is also an RNA-binding protein with endoribonuclease activity that is recruited to 'stress granules' after stress stimuli. Stress granules are large subcellular structures that serve as sites of mRNA sorting, in which untranslated mRNAs accumulate. We have shown that expression of MK-STYX inhibited stress granule formation induced either by aresenite or expression of G3BP itself; however, the catalytically active mutant MK-STYX was impaired in its ability to inhibit G3BP-induced stress granule assembly. These results reveal a novel facet of the function of a member of the PTP family, illustrating a role for MK-STYX in regulating the ability of G3BP1 to integrate changes in growth-factor stimulation and environmental stress with the regulation of protein synthesis.

摘要

MK-STYX(丝裂原活化蛋白激酶磷酸丝氨酸/苏氨酸/酪氨酸结合蛋白)是蛋白酪氨酸磷酸酶(PTP)双特异性磷酸酶亚家族的伪磷酸酶成员。由于特征性基序中缺少两个对磷酸酶活性至关重要的氨基酸,MK-STYX 没有酶活性。所有活性双特异性磷酸酶中保守的亲核半胱氨酸残基和相邻组氨酸残基,分别被 MK-STYX 中的丝氨酸和苯丙氨酸残基取代。将组氨酸和半胱氨酸残基突变引入 MK-STYX 的活性位点,产生了具有活性的磷酸酶。我们使用 MS 鉴定出 G3BP1(Ras-GAP(GTPase-activating protein)SH3 结构域结合蛋白-1),一种 Ras 信号调节因子,作为 MK-STYX 的结合伴侣。我们观察到 G3BP1 与天然 MK-STYX 结合;然而,与突变的具有催化活性的 MK-STYX 形式的结合显著减少。G3BP1 也是一种具有内切核酸酶活性的 RNA 结合蛋白,在应激刺激后被招募到“应激颗粒”。应激颗粒是一种大型亚细胞结构,作为未翻译的 mRNA 积累的 mRNA 分拣场所。我们已经表明,MK-STYX 的表达抑制了由砷酸盐或 G3BP 本身表达诱导的应激颗粒形成;然而,具有催化活性的突变 MK-STYX 在抑制 G3BP 诱导的应激颗粒组装方面存在缺陷。这些结果揭示了 PTP 家族成员功能的一个新方面,说明了 MK-STYX 在调节 G3BP1 整合生长因子刺激和环境应激变化与蛋白质合成调节的能力方面的作用。

https://cdn.ncbi.nlm.nih.gov/pmc/blobs/3354/2873733/1d852991f267/bic238i001.jpg

文献AI研究员

20分钟写一篇综述,助力文献阅读效率提升50倍。

立即体验

用中文搜PubMed

大模型驱动的PubMed中文搜索引擎

马上搜索

文档翻译

学术文献翻译模型,支持多种主流文档格式。

立即体验