Suppr超能文献

CCR6 在具有上下文相关调节功能的产生 IL-10 的自身反应性记忆 T 细胞群体上表达。

CCR6 is expressed on an IL-10-producing, autoreactive memory T cell population with context-dependent regulatory function.

机构信息

Institute for Research in Biomedicine, Bellinzona, Switzerland.

出版信息

J Exp Med. 2010 Mar 15;207(3):565-77. doi: 10.1084/jem.20091021. Epub 2010 Mar 1.

Abstract

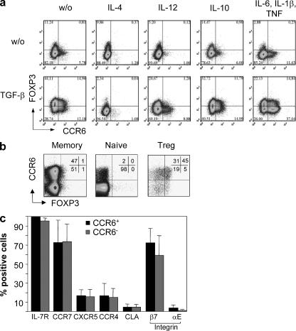
Interleukin (IL)-10 produced by regulatory T cell subsets is important for the prevention of autoimmunity and immunopathology, but little is known about the phenotype and function of IL-10-producing memory T cells. Human CD4(+)CCR6(+) memory T cells contained comparable numbers of IL-17- and IL-10-producing cells, and CCR6 was induced under both Th17-promoting conditions and upon tolerogenic T cell priming with transforming growth factor (TGF)-beta. In normal human spleens, the majority of CCR6(+) memory T cells were in the close vicinity of CCR6(+) myeloid dendritic cells (mDCs), and strikingly, some of them were secreting IL-10 in situ. Furthermore, CCR6(+) memory T cells produced suppressive IL-10 but not IL-2 upon stimulation with autologous immature mDCs ex vivo, and secreted IL-10 efficiently in response to suboptimal T cell receptor (TCR) stimulation with anti-CD3 antibodies. However, optimal TCR stimulation of CCR6(+) T cells induced expression of IL-2, interferon-gamma, CCL20, and CD40L, and autoreactive CCR6(+) T cell lines responded to various recall antigens. Notably, we isolated autoreactive CCR6(+) T cell clones with context-dependent behavior that produced IL-10 with autologous mDCs alone, but that secreted IL-2 and proliferated upon stimulation with tetanus toxoid. We propose the novel concept that a population of memory T cells, which is fully equipped to participate in secondary immune responses upon recognition of a relevant recall antigen, contributes to the maintenance of tolerance under steady-state conditions.

摘要

白细胞介素 (IL)-10 由调节性 T 细胞亚群产生,对于预防自身免疫和免疫病理学非常重要,但对于产生 IL-10 的记忆 T 细胞的表型和功能知之甚少。人类 CD4(+)CCR6(+)记忆 T 细胞含有相当数量的产生 IL-17 和 IL-10 的细胞,并且在 Th17 促进条件下和用转化生长因子 (TGF)-β进行耐受原性 T 细胞启动时诱导 CCR6。在正常人类脾脏中,大多数 CCR6(+)记忆 T 细胞位于 CCR6(+)髓样树突状细胞 (mDC) 的附近,令人惊讶的是,其中一些细胞正在原位分泌 IL-10。此外,CCR6(+)记忆 T 细胞在用自体未成熟 mDC 体外刺激时产生抑制性 IL-10,但不产生 IL-2,并且在用抗 CD3 抗体进行非最佳 T 细胞受体 (TCR) 刺激时有效地分泌 IL-10。然而,CCR6(+)T 细胞的最佳 TCR 刺激诱导了 IL-2、干扰素-γ、CCL20 和 CD40L 的表达,并且自身反应性 CCR6(+)T 细胞系对各种回忆抗原作出反应。值得注意的是,我们分离了具有上下文依赖性行为的自身反应性 CCR6(+)T 细胞克隆,这些克隆仅用自体 mDC 就可以产生 IL-10,但在用破伤风类毒素刺激时会分泌 IL-2 并增殖。我们提出了一个新的概念,即一群记忆 T 细胞,在识别相关的回忆抗原后完全有能力参与二次免疫反应,有助于在稳态条件下维持耐受。

https://cdn.ncbi.nlm.nih.gov/pmc/blobs/329d/2839148/f71f1298a8ea/JEM_20091021R_GS_Fig1.jpg

文献AI研究员

20分钟写一篇综述,助力文献阅读效率提升50倍。

立即体验

用中文搜PubMed

大模型驱动的PubMed中文搜索引擎

马上搜索

文档翻译

学术文献翻译模型,支持多种主流文档格式。

立即体验