Suppr超能文献

Nuocytes 代表了一种新型的先天效应白细胞,它介导 2 型免疫。

Nuocytes represent a new innate effector leukocyte that mediates type-2 immunity.

机构信息

MRC Laboratory of Molecular Biology, Hills Road, Cambridge CB2 0QH, UK.

出版信息

Nature. 2010 Apr 29;464(7293):1367-70. doi: 10.1038/nature08900. Epub 2010 Mar 3.

Abstract

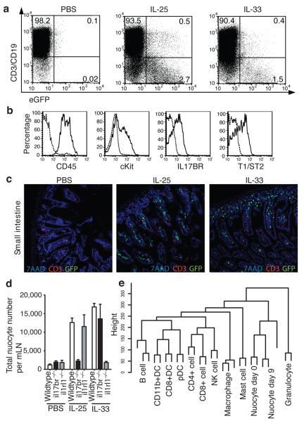
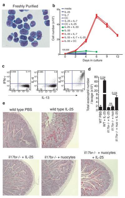
Innate immunity provides the first line of defence against invading pathogens and provides important cues for the development of adaptive immunity. Type-2 immunity-responsible for protective immune responses to helminth parasites and the underlying cause of the pathogenesis of allergic asthma-consists of responses dominated by the cardinal type-2 cytokines interleukin (IL)4, IL5 and IL13 (ref. 5). T cells are an important source of these cytokines in adaptive immune responses, but the innate cell sources remain to be comprehensively determined. Here, through the use of novel Il13-eGFP reporter mice, we present the identification and functional characterization of a new innate type-2 immune effector leukocyte that we have named the nuocyte. Nuocytes expand in vivo in response to the type-2-inducing cytokines IL25 and IL33, and represent the predominant early source of IL13 during helminth infection with Nippostrongylus brasiliensis. In the combined absence of IL25 and IL33 signalling, nuocytes fail to expand, resulting in a severe defect in worm expulsion that is rescued by the adoptive transfer of in vitro cultured wild-type, but not IL13-deficient, nuocytes. Thus, nuocytes represent a critically important innate effector cell in type-2 immunity.

摘要

先天免疫提供了抵御入侵病原体的第一道防线,并为适应性免疫的发展提供了重要线索。2 型免疫负责对寄生虫蠕虫的保护性免疫反应,也是过敏哮喘发病机制的根本原因,其特征是主要由关键的 2 型细胞因子白细胞介素(IL)4、IL5 和 IL13 驱动(参考文献 5)。T 细胞是适应性免疫反应中这些细胞因子的重要来源,但先天细胞来源仍有待全面确定。在这里,我们通过使用新型 Il13-eGFP 报告小鼠,鉴定并功能表征了一种新的先天 2 型免疫效应白细胞,我们将其命名为 nuocyte。Nuocyte 在体内对 2 型诱导细胞因子 IL25 和 IL33 的反应中扩张,并代表在 Nippostrongylus brasiliensis 感染期间 IL13 的主要早期来源。在 IL25 和 IL33 信号缺失的情况下,nuocyte 无法扩张,导致蠕虫排出严重缺陷,而通过体外培养的野生型 nuocyte 的过继转移可挽救该缺陷,但 IL13 缺陷型 nuocyte 则不能。因此,nuocyte 是 2 型免疫中一种非常重要的先天效应细胞。

https://cdn.ncbi.nlm.nih.gov/pmc/blobs/0478/2862165/0f1e988a2882/ukmss-28787-f0001.jpg

文献AI研究员

20分钟写一篇综述,助力文献阅读效率提升50倍。

立即体验

用中文搜PubMed

大模型驱动的PubMed中文搜索引擎

马上搜索

文档翻译

学术文献翻译模型,支持多种主流文档格式。

立即体验