Suppr超能文献

斑马鱼中的适应性自身免疫和 Foxp3 为基础的免疫调节。

Adaptive autoimmunity and Foxp3-based immunoregulation in zebrafish.

机构信息

Center for Neurologic Diseases, Brigham and Women's Hospital, Harvard Medical School, Boston, Massachusetts, United States of America.

出版信息

PLoS One. 2010 Mar 5;5(3):e9478. doi: 10.1371/journal.pone.0009478.

Abstract

BACKGROUND

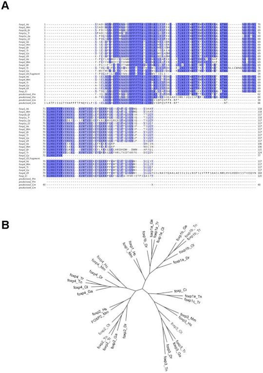
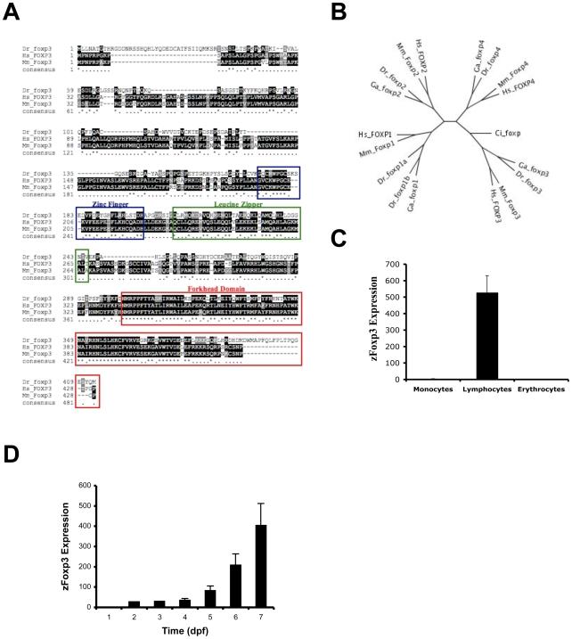
Jawed vertebrates generate their immune-receptor repertoire by a recombinatorial mechanism that has the potential to produce harmful autoreactive lymphocytes. In mammals, peripheral tolerance to self-antigens is enforced by Foxp3(+) regulatory T cells. Recombinatorial mechanisms also operate in teleosts, but active immunoregulation is thought to be a late incorporation to the vertebrate lineage.

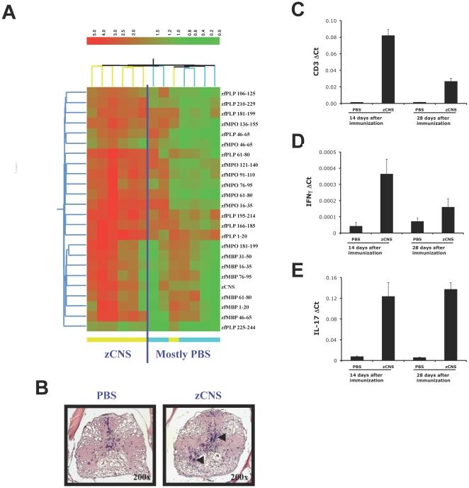
METHODS/PRINCIPAL FINDINGS: Here we report the characterization of adaptive autoimmunity and Foxp3-based immunoregulation in the zebrafish. We found that zebrafish immunization with an homogenate of zebrafish central nervous system (zCNS) triggered CNS inflammation and specific antibodies. We cloned the zebrafish ortholog for mammalian Foxp3 (zFoxp3) which induced a regulatory phenotype on mouse T cells and controlled IL-17 production in zebrafish embryos.

CONCLUSIONS/SIGNIFICANCE: Our findings demonstrate the acquisition of active mechanisms of self-tolerance early in vertebrate evolution, suggesting that active regulatory mechanisms accompany the development of the molecular potential for adaptive autoimmunity. Moreover, they identify the zebrafish as a tool to study the molecular pathways controlling adaptive immunity.

摘要

背景

有颌脊椎动物通过重组机制产生其免疫受体库,该机制有可能产生有害的自身反应性淋巴细胞。在哺乳动物中,Foxp3(+)调节性 T 细胞对自身抗原实施外周耐受。重组机制也存在于硬骨鱼中,但主动免疫调节被认为是脊椎动物谱系的后期合并。

方法/主要发现:在这里,我们报告了斑马鱼适应性自身免疫和基于 Foxp3 的免疫调节的特征。我们发现,用斑马鱼中枢神经系统(zCNS)的匀浆免疫斑马鱼会引发中枢神经系统炎症和特异性抗体。我们克隆了斑马鱼与哺乳动物 Foxp3 的同源物(zFoxp3),它诱导了小鼠 T 细胞的调节表型,并控制了斑马鱼胚胎中 IL-17 的产生。

结论/意义:我们的发现表明,在脊椎动物进化的早期就获得了主动的自身耐受机制,这表明主动的调节机制伴随着适应性自身免疫的分子潜力的发展。此外,它们确定了斑马鱼是研究控制适应性免疫的分子途径的工具。

https://cdn.ncbi.nlm.nih.gov/pmc/blobs/a636/2832694/58fba2c22284/pone.0009478.g001.jpg

文献AI研究员

20分钟写一篇综述,助力文献阅读效率提升50倍。

立即体验

用中文搜PubMed

大模型驱动的PubMed中文搜索引擎

马上搜索

文档翻译

学术文献翻译模型,支持多种主流文档格式。

立即体验