Suppr超能文献

AIM2 炎性小体对于宿主防御细胞质细菌和 DNA 病毒至关重要。

The AIM2 inflammasome is essential for host defense against cytosolic bacteria and DNA viruses.

机构信息

Division of Infectious Diseases and Immunology, Department of Medicine, University of Massachusetts Medical School, Worcester, Massachusetts, USA .

出版信息

Nat Immunol. 2010 May;11(5):395-402. doi: 10.1038/ni.1864. Epub 2010 Mar 28.

Abstract

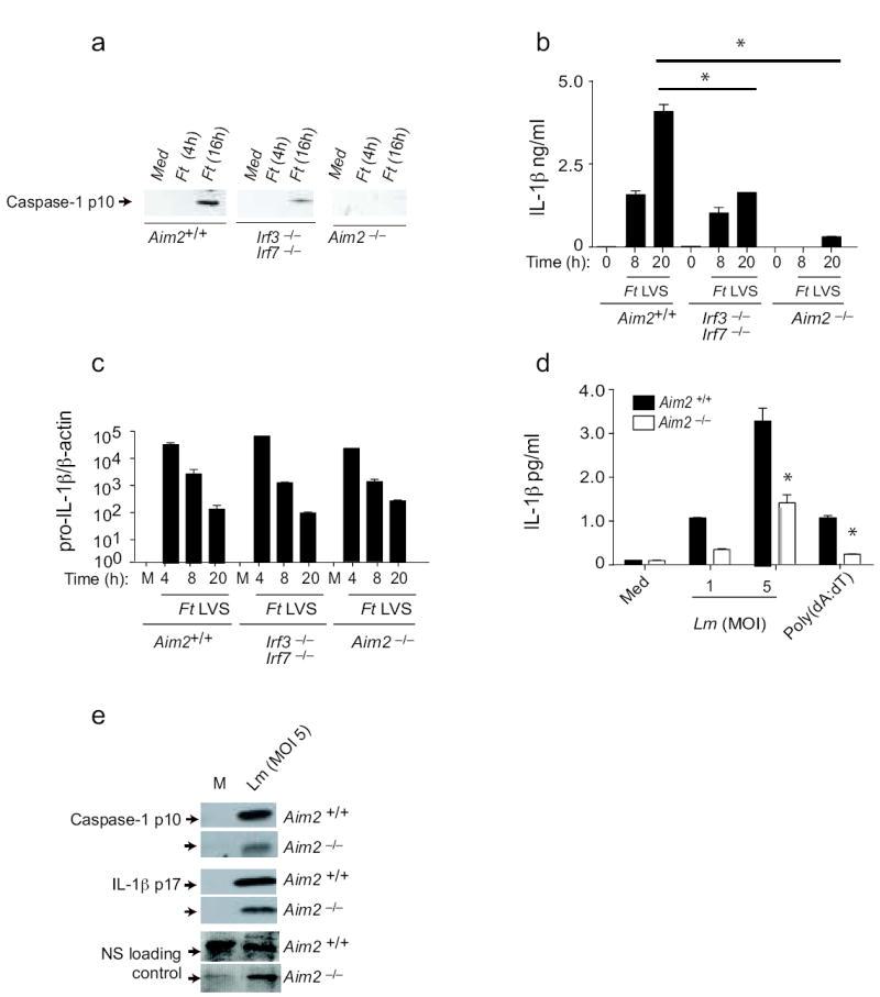
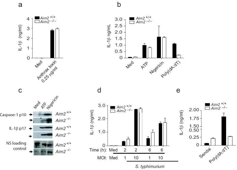
Inflammasomes regulate the activity of caspase-1 and the maturation of interleukin 1beta (IL-1beta) and IL-18. AIM2 has been shown to bind DNA and engage the caspase-1-activating adaptor protein ASC to form a caspase-1-activating inflammasome. Using Aim2-deficient mice, we identify a central role for AIM2 in regulating caspase-1-dependent maturation of IL-1beta and IL-18, as well as pyroptosis, in response to synthetic double-stranded DNA. AIM2 was essential for inflammasome activation in response to Francisella tularensis, vaccinia virus and mouse cytomegalovirus and had a partial role in the sensing of Listeria monocytogenes. Moreover, production of IL-18 and natural killer cell-dependent production of interferon-gamma, events critical in the early control of virus replication, were dependent on AIM2 during mouse cytomegalovirus infection in vivo. Collectively, our observations demonstrate the importance of AIM2 in the sensing of both bacterial and viral pathogens and in triggering innate immunity.

摘要

炎性小体调节半胱天冬酶-1 的活性以及白细胞介素 1β (IL-1β) 和白细胞介素 18 (IL-18) 的成熟。已经表明 AIM2 可以结合 DNA 并与半胱天冬酶-1 激活衔接蛋白 ASC 结合形成半胱天冬酶-1 激活炎性小体。使用 Aim2 缺陷小鼠,我们确定了 AIM2 在调节 caspase-1 依赖性成熟的 IL-1β 和 IL-18 以及对合成双链 DNA 的细胞焦亡中的核心作用。AIM2 是对弗朗西斯氏菌、牛痘病毒和鼠巨细胞病毒的反应中炎性小体激活所必需的,并且在单核细胞增生李斯特菌的检测中具有部分作用。此外,IL-18 的产生和自然杀伤细胞依赖的干扰素-γ的产生,在体内鼠巨细胞病毒感染过程中是控制病毒复制的关键事件,这些都依赖于 AIM2。总之,我们的观察结果表明 AIM2 在检测细菌和病毒病原体以及触发先天免疫方面的重要性。

https://cdn.ncbi.nlm.nih.gov/pmc/blobs/87b2/2887480/2264045de5b5/nihms185912f1.jpg

文献AI研究员

20分钟写一篇综述,助力文献阅读效率提升50倍。

立即体验

用中文搜PubMed

大模型驱动的PubMed中文搜索引擎

马上搜索

文档翻译

学术文献翻译模型,支持多种主流文档格式。

立即体验