Suppr超能文献

CD8+ T 细胞转录特征可预测自身免疫性疾病的预后。

A CD8+ T cell transcription signature predicts prognosis in autoimmune disease.

机构信息

Department of Medicine, University of Cambridge School of Clinical Medicine, Cambridge Institute for Medical Research, Addenbrooke's Hospital, Cambridge, UK.

出版信息

Nat Med. 2010 May;16(5):586-91, 1p following 591. doi: 10.1038/nm.2130. Epub 2010 Apr 18.

Abstract

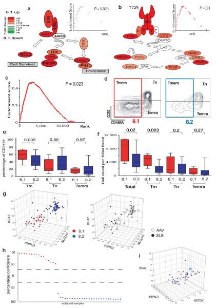
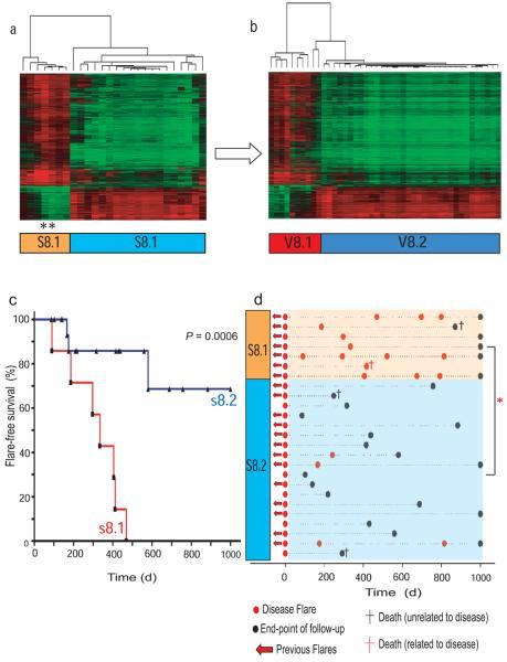
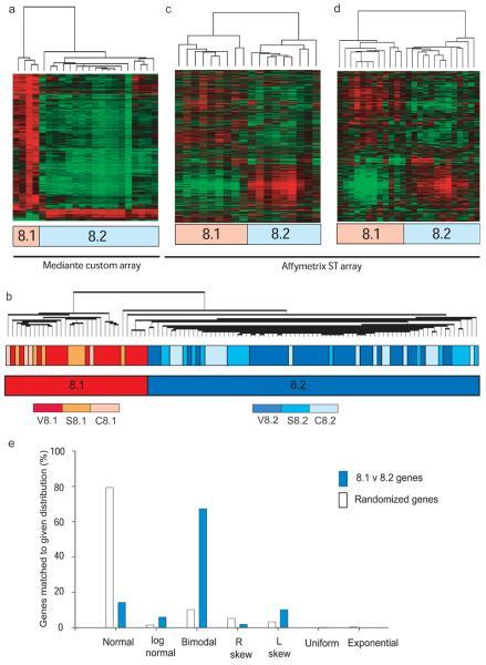
Autoimmune diseases are common and debilitating, but their severe manifestations could be reduced if biomarkers were available to allow individual tailoring of potentially toxic immunosuppressive therapy. Gene expression-based biomarkers facilitating such tailoring of chemotherapy in cancer, but not autoimmunity, have been identified and translated into clinical practice. We show that transcriptional profiling of purified CD8(+) T cells, which avoids the confounding influences of unseparated cells, identifies two distinct subject subgroups predicting long-term prognosis in two autoimmune diseases, antineutrophil cytoplasmic antibody (ANCA)-associated vasculitis (AAV), a chronic, severe disease characterized by inflammation of medium-sized and small blood vessels, and systemic lupus erythematosus (SLE), characterized by autoantibodies, immune complex deposition and diverse clinical manifestations ranging from glomerulonephritis to neurological dysfunction. We show that the subset of genes defining the poor prognostic group is enriched for genes involved in the interleukin-7 receptor (IL-7R) pathway and T cell receptor (TCR) signaling and those expressed by memory T cells. Furthermore, the poor prognostic group is associated with an expanded CD8(+) T cell memory population. These subgroups, which are also found in the normal population and can be identified by measuring expression of only three genes, raise the prospect of individualized therapy and suggest new potential therapeutic targets in autoimmunity.

摘要

自身免疫性疾病很常见且使人虚弱,但如果有生物标志物可用于对潜在有毒的免疫抑制治疗进行个体化定制,其严重表现则可以减轻。已经确定了基于基因表达的生物标志物,可用于对癌症进行这种化疗的个体化定制,但不能用于自身免疫,并且已经将其转化为临床实践。我们表明,对纯化的 CD8(+) T 细胞进行转录谱分析(可避免未分离细胞的混杂影响),可以鉴定出两种不同的亚组,这两种亚组可以预测两种自身免疫性疾病的长期预后:抗中性粒细胞胞浆抗体(ANCA)相关性血管炎(AAV),一种以中、小血管炎症为特征的慢性、严重疾病;系统性红斑狼疮(SLE),其特征是自身抗体、免疫复合物沉积以及从肾小球肾炎到神经功能障碍等多种临床表现。我们表明,定义预后不良组的基因子集富含涉及白细胞介素 7 受体(IL-7R)途径和 T 细胞受体(TCR)信号以及记忆 T 细胞表达的基因。此外,预后不良组与扩展的 CD8(+) T 细胞记忆群体有关。这些亚组在正常人群中也有发现,并且可以通过测量仅三个基因的表达来识别,这提高了个体化治疗的前景,并提示自身免疫中存在新的潜在治疗靶点。

https://cdn.ncbi.nlm.nih.gov/pmc/blobs/53ed/3504359/5096b1086a61/ukmss-29061-f0001.jpg

文献AI研究员

20分钟写一篇综述,助力文献阅读效率提升50倍。

立即体验

用中文搜PubMed

大模型驱动的PubMed中文搜索引擎

马上搜索

文档翻译

学术文献翻译模型,支持多种主流文档格式。

立即体验