Suppr超能文献

CpG 岛招募组蛋白 H3 赖氨酸 36 去甲基化酶。

CpG islands recruit a histone H3 lysine 36 demethylase.

机构信息

Department of Biochemistry, University of Oxford, Oxford, UK.

出版信息

Mol Cell. 2010 Apr 23;38(2):179-90. doi: 10.1016/j.molcel.2010.04.009.

Abstract

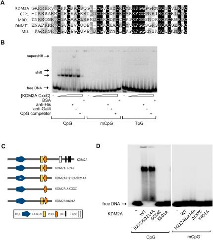
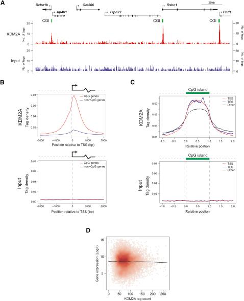
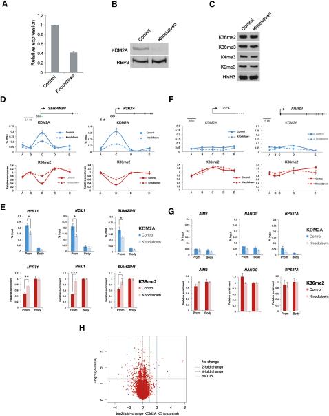
In higher eukaryotes, up to 70% of genes have high levels of nonmethylated cytosine/guanine base pairs (CpGs) surrounding promoters and gene regulatory units. These features, called CpG islands, were identified over 20 years ago, but there remains little mechanistic evidence to suggest how these enigmatic elements contribute to promoter function, except that they are refractory to epigenetic silencing by DNA methylation. Here we show that CpG islands directly recruit the H3K36-specific lysine demethylase enzyme KDM2A. Nucleation of KDM2A at these elements results in removal of H3K36 methylation, creating CpG island chromatin that is uniquely depleted of this modification. KDM2A utilizes a zinc finger CxxC (ZF-CxxC) domain that preferentially recognizes nonmethylated CpG DNA, and binding is blocked when the CpG DNA is methylated, thus constraining KDM2A to nonmethylated CpG islands. These data expose a straightforward mechanism through which KDM2A delineates a unique architecture that differentiates CpG island chromatin from bulk chromatin.

摘要

在高等真核生物中,高达 70%的基因在启动子和基因调控单元周围具有高水平的非甲基化胞嘧啶/鸟嘌呤碱基对(CpG)。这些特征被称为 CpG 岛,它们是在 20 多年前被发现的,但除了它们对 DNA 甲基化的表观遗传沉默具有抗性之外,几乎没有机制证据表明这些神秘的元件如何促进启动子功能。在这里,我们表明 CpG 岛直接招募 H3K36 特异性赖氨酸去甲基化酶 KDM2A。在这些元件上形成 KDM2A 的核,导致 H3K36 甲基化的去除,从而产生 CpG 岛染色质,该染色质独特地缺乏这种修饰。KDM2A 利用一个锌指 CxxC(ZF-CxxC)结构域,该结构域优先识别非甲基化的 CpG DNA,当 CpG DNA 被甲基化时,结合被阻断,从而将 KDM2A 限制在非甲基化的 CpG 岛上。这些数据揭示了一种简单的机制,通过该机制,KDM2A 描绘了一种独特的结构,将 CpG 岛染色质与体染色质区分开来。

https://cdn.ncbi.nlm.nih.gov/pmc/blobs/7bd5/3098377/7ce9575261ce/gr1.jpg

文献AI研究员

20分钟写一篇综述,助力文献阅读效率提升50倍。

立即体验

用中文搜PubMed

大模型驱动的PubMed中文搜索引擎

马上搜索

文档翻译

学术文献翻译模型,支持多种主流文档格式。

立即体验