Suppr超能文献

硼替佐米适应的 I-45 间皮瘤细胞的特征。

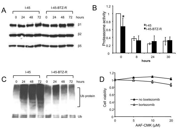
Characterization of bortezomib-adapted I-45 mesothelioma cells.

机构信息

Section of Surgery Research, Department of Surgery, Texas A & M University Health Science Center College of Medicine and Scott & White Memorial Hospital, Temple, Texas, USA.

出版信息

Mol Cancer. 2010 May 18;9:110. doi: 10.1186/1476-4598-9-110.

Abstract

BACKGROUND

Bortezomib, a proteasome-specific inhibitor, has emerged as a promising cancer therapeutic agent. However, development of resistance to bortezomib may pose a challenge to effective anticancer therapy. Therefore, characterization of cellular mechanisms involved in bortezomib resistance and development of effective strategies to overcome this resistance represent important steps in the advancement of bortezomib-mediated cancer therapy.

RESULTS

The present study reports the development of I-45-BTZ-R, a bortezomib-resistant cell line, from the bortezomib-sensitive mesothelioma cell line I-45. I-45-BTZ-R cells showed no cross-resistance to the chemotherapeutic drugs cisplatin, 5-fluorouracil, and doxorubicin. Moreover, the bortezomib-adapted I-45-BTZ-R cells had decreased growth kinemics and did not over express proteasome subunit beta5 (PSMB5) as compared to parental I-45 cells. I-45-BTZ-R cells and parental I-45 cells showed similar inhibition of proteasome activity, but I-45-BTZ-R cells exhibited much less accumulation of ubiquitinated proteins following exposure to 40 nm bortezomib. Further studies revealed that relatively low doses of bortezomib did not induce an unfolded protein response (UPR) in the bortezomib-adapted cells, while higher doses induced UPR with concomitant cell death, as evidenced by higher expression of the mitochondrial chaperone protein Bip and the endoplasmic reticulum (ER) stress-related pro-apoptotic protein CHOP. In addition, bortezomib exposure did not induce the accumulation of the pro-apoptotic proteins p53, Mcl-1S, and noxa in the bortezomib-adapted cells.

CONCLUSION

These results suggest that UPR evasion, together with reduced pro-apoptotic gene induction, accounts for bortezomib resistance in the bortezomib-adapted mesothelioma cell line I-45-BTZ-R.

摘要

背景

硼替佐米是一种蛋白酶体特异性抑制剂,已成为一种有前途的癌症治疗药物。然而,对硼替佐米的耐药性的发展可能对有效的抗癌治疗构成挑战。因此,鉴定参与硼替佐米耐药的细胞机制并开发克服这种耐药性的有效策略是推进硼替佐米介导的癌症治疗的重要步骤。

结果

本研究报告了从硼替佐米敏感的间皮瘤细胞系 I-45 中开发出硼替佐米耐药细胞系 I-45-BTZ-R。I-45-BTZ-R 细胞对顺铂、5-氟尿嘧啶和阿霉素等化疗药物无交叉耐药性。此外,与亲本 I-45 细胞相比,适应硼替佐米的 I-45-BTZ-R 细胞的生长动力学减慢,并且不过度表达蛋白酶体亚基β5(PSMB5)。I-45-BTZ-R 细胞和亲本 I-45 细胞的蛋白酶体活性抑制相似,但在暴露于 40nm 硼替佐米后,I-45-BTZ-R 细胞中积累的泛素化蛋白较少。进一步的研究表明,相对较低剂量的硼替佐米不会在适应硼替佐米的细胞中诱导未折叠蛋白反应(UPR),而较高剂量的硼替佐米诱导 UPR 并伴有细胞死亡,这表现为线粒体伴侣蛋白 Bip 和内质网(ER)应激相关促凋亡蛋白 CHOP 的表达增加。此外,硼替佐米暴露不会在适应硼替佐米的细胞中积累促凋亡蛋白 p53、Mcl-1S 和 noxa。

结论

这些结果表明,UPR 逃避以及减少促凋亡基因诱导是硼替佐米适应的间皮瘤细胞系 I-45-BTZ-R 中硼替佐米耐药的原因。

https://cdn.ncbi.nlm.nih.gov/pmc/blobs/e6be/2882347/780779a72985/1476-4598-9-110-1.jpg

文献AI研究员

20分钟写一篇综述,助力文献阅读效率提升50倍。

立即体验

用中文搜PubMed

大模型驱动的PubMed中文搜索引擎

马上搜索

文档翻译

学术文献翻译模型,支持多种主流文档格式。

立即体验