Suppr超能文献

miR-21 介导肺成纤维细胞的纤维生成激活和肺纤维化。

miR-21 mediates fibrogenic activation of pulmonary fibroblasts and lung fibrosis.

机构信息

Department of Medicine, University of Alabama at Birmingham, Birmingham, AL 35294, USA.

出版信息

J Exp Med. 2010 Aug 2;207(8):1589-97. doi: 10.1084/jem.20100035. Epub 2010 Jul 19.

Abstract

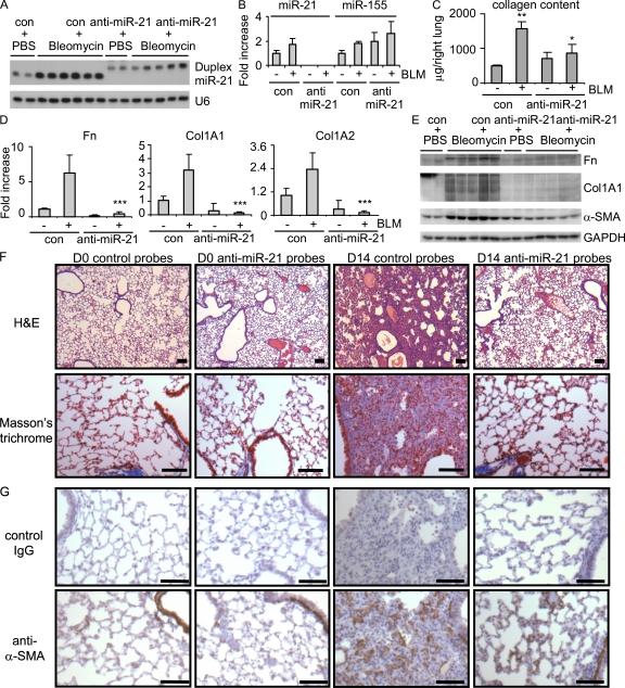
Uncontrolled extracellular matrix production by fibroblasts in response to tissue injury contributes to fibrotic diseases, such as idiopathic pulmonary fibrosis (IPF), a progressive and ultimately fatal process that currently has no cure. Although dysregulation of miRNAs is known to be involved in a variety of pathophysiologic processes, the role of miRNAs in fibrotic lung diseases is unclear. In this study, we found up-regulation of miR-21 in the lungs of mice with bleomycin-induced fibrosis and also in the lungs of patients with IPF. Increased miR-21 expression was primarily localized to myofibroblasts. Administration of miR-21 antisense probes diminished the severity of experimental lung fibrosis in mice, even when treatment was started 5-7 d after initiation of pulmonary injury. TGF-beta1, a central pathological mediator of fibrotic diseases, enhanced miR-21 expression in primary pulmonary fibroblasts. Increasing miR-21 levels promoted, whereas knocking down miR-21 attenuated, the pro-fibrogenic activity of TGF-beta1 in fibroblasts. A potential mechanism for the role of miR-21 in fibrosis is through regulating the expression of an inhibitory Smad, Smad7. These experiments demonstrate an important role for miR-21 in fibrotic lung diseases and also suggest a novel approach using miRNA therapeutics in treating clinically refractory fibrotic diseases, such as IPF.

摘要

成纤维细胞对组织损伤的失控性细胞外基质产生反应,导致纤维化疾病,如特发性肺纤维化 (IPF),这是一种进行性的、最终致命的疾病,目前尚无治愈方法。尽管已知 miRNA 的失调参与了多种病理生理过程,但 miRNA 在纤维化肺疾病中的作用尚不清楚。在这项研究中,我们发现博来霉素诱导纤维化的小鼠肺部和 IPF 患者的肺部中 miR-21 表达上调。miR-21 表达的增加主要定位于肌成纤维细胞。即使在肺损伤后 5-7 天开始治疗,给予 miR-21 反义探针也可减轻小鼠实验性肺纤维化的严重程度。TGF-β1 是纤维化疾病的中心病理介质,可增强原代肺成纤维细胞中 miR-21 的表达。增加 miR-21 水平可促进 TGF-β1 在成纤维细胞中的促纤维化活性,而敲低 miR-21 则可减弱其活性。miR-21 在纤维化中的作用的一个潜在机制是通过调节抑制性 Smad,Smad7 的表达。这些实验证明了 miR-21 在纤维化肺疾病中的重要作用,并提示了一种使用 miRNA 治疗剂治疗临床上难治性纤维化疾病(如 IPF)的新方法。

https://cdn.ncbi.nlm.nih.gov/pmc/blobs/6d57/2916139/427284fc386c/JEM_20100035_RGB_Fig1.jpg

文献AI研究员

20分钟写一篇综述,助力文献阅读效率提升50倍。

立即体验

用中文搜PubMed

大模型驱动的PubMed中文搜索引擎

马上搜索

文档翻译

学术文献翻译模型,支持多种主流文档格式。

立即体验