Suppr超能文献

四硫钼酸铵通过降低肿瘤细胞的运动性、侵袭性和促进肿瘤细胞的失巢凋亡来抑制头颈部癌症转移。

Tetrathiomolybdate inhibits head and neck cancer metastasis by decreasing tumor cell motility, invasiveness and by promoting tumor cell anoikis.

机构信息

Department of Otolaryngology-Head and Neck Surgery and Comprehensive Cancer Center, The Ohio State University, Columbus, OH, USA.

出版信息

Mol Cancer. 2010 Aug 3;9:206. doi: 10.1186/1476-4598-9-206.

Abstract

BACKGROUND

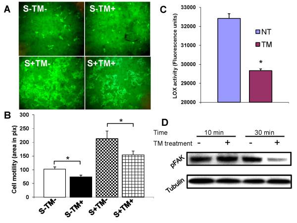
The metastatic spread of solid tumors is directly or indirectly responsible for most cancer-related deaths. Tumor metastasis is very complex and this process requires a tumor cell to acquire enhanced motility, invasiveness and anoikis resistance to successfully establish a tumor at a distal site. Metastatic potential of tumor cells is directly correlated with the expression levels of several angiogenic cytokines. Copper is a mandatory cofactor for the function of many of these angiogenic mediators as well as other proteins that play an important role in tumor cell motility and invasiveness. We have previously shown that tetrathiomolybdate (TM) is a potent chelator of copper and it mediates its anti-tumor effects by suppressing tumor angiogenesis. However, very little is known about the effect of TM on tumor cell function and tumor metastasis. In this study, we explored the mechanisms underlying TM-mediated inhibition of tumor metastasis.

RESULTS

We used two in vivo models to examine the effects of TM on tumor metastasis. Animals treated with TM showed a significant decrease in lung metastasis in both in vivo models as compared to the control group. In addition, tumor cells from the lungs of TM treated animals developed significantly smaller colonies and these colonies had significantly fewer tumor cells. TM treatment significantly decreased tumor cell motility and invasiveness by inhibiting lysyl oxidase (LOX) activity, FAK activation and MMP2 levels. Furthermore, TM treatment significantly enhanced tumor cell anoikis by activating p38 MAPK cell death pathway and by downregulating XIAP survival protein expression.

CONCLUSIONS

Taken together, these results suggest that TM is a potent suppressor of head and neck tumor metastasis by modulating key regulators of tumor cell motility, invasiveness and anoikis resistance.

摘要

背景

实体瘤的转移扩散直接或间接导致了大多数与癌症相关的死亡。肿瘤转移非常复杂,这个过程需要肿瘤细胞获得增强的迁移性、侵袭性和抗失巢凋亡能力,才能在远处部位成功建立肿瘤。肿瘤细胞的转移潜能与几种血管生成细胞因子的表达水平直接相关。铜是许多这些血管生成介质以及在肿瘤细胞迁移和侵袭性中发挥重要作用的其他蛋白质的必需辅助因子。我们之前已经表明,四硫钼酸盐(TM)是铜的有效螯合剂,它通过抑制肿瘤血管生成来发挥其抗肿瘤作用。然而,关于 TM 对肿瘤细胞功能和肿瘤转移的影响知之甚少。在这项研究中,我们探讨了 TM 介导的抑制肿瘤转移的机制。

结果

我们使用两种体内模型来研究 TM 对肿瘤转移的影响。与对照组相比,TM 处理的动物在两种体内模型中肺部转移明显减少。此外,来自 TM 处理动物肺部的肿瘤细胞形成的集落明显更小,这些集落中的肿瘤细胞明显更少。TM 处理通过抑制赖氨酰氧化酶(LOX)活性、FAK 激活和 MMP2 水平显著降低肿瘤细胞迁移性和侵袭性。此外,TM 处理通过激活 p38 MAPK 细胞死亡途径和下调 XIAP 存活蛋白表达显著增强肿瘤细胞的失巢凋亡。

结论

综上所述,这些结果表明 TM 通过调节肿瘤细胞迁移、侵袭和抗失巢凋亡能力的关键调节剂,是一种有效的头颈部肿瘤转移抑制剂。

https://cdn.ncbi.nlm.nih.gov/pmc/blobs/7569/2922193/b7a5af1a45b7/1476-4598-9-206-1.jpg

文献AI研究员

20分钟写一篇综述,助力文献阅读效率提升50倍。

立即体验

用中文搜PubMed

大模型驱动的PubMed中文搜索引擎

马上搜索

文档翻译

学术文献翻译模型,支持多种主流文档格式。

立即体验