Suppr超能文献

在鼠乳腺癌中外显子水平转录组谱分析揭示了具有不同转移能力的肿瘤中特有的剪接变化。

Exon-level transcriptome profiling in murine breast cancer reveals splicing changes specific to tumors with different metastatic abilities.

机构信息

Department of Human Genetics, McGill University, Montreal, Quebec, Canada.

出版信息

PLoS One. 2010 Aug 6;5(8):e11981. doi: 10.1371/journal.pone.0011981.

Abstract

BACKGROUND

Breast cancer is the second most frequent type of cancer affecting women. We are increasingly aware that changes in mRNA splicing are associated with various characteristics of cancer. The most deadly aspect of cancer is metastasis, the process by which cancer spreads from the primary tumor to distant organs. However, little is known specifically about the involvement of alternative splicing in the formation of macroscopic metastases. Our study investigates transcript isoform changes that characterize tumors of different abilities to form growing metastases.

METHODS AND FINDINGS

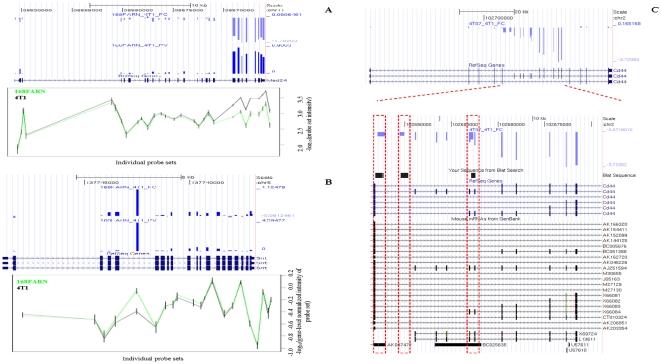
To identify alternative splicing events (ASEs) that are associated with the fully metastatic phenotype in breast cancer, we used Affymetrix Exon Microarrays to profile mRNA isoform variations genome-wide in weakly metastatic (168FARN and 4T07) and highly metastatic (4T1) mammary carcinomas. Statistical analysis identified significant expression changes in 7606 out of 155,994 (4%) exons and in 1725 out of 189,460 (1%) intronic regions, which affect 2623 out of 16,654 (16%) genes. These changes correspond to putative alternative isoforms-several of which are novel-that are differentially expressed between tumors of varying metastatic phenotypes. Gene pathway analysis showed that 1224 of genes expressing alternative isoforms were involved in cell growth, cell interactions, cell proliferation, cell migration and cell death and have been previously linked to cancers and genetic disorders. We chose ten predicted splice variants for RT-PCR validation, eight of which were successfully confirmed (MED24, MFI2, SRRT, CD44, CLK1 and HNRNPH1). These include three novel intron retentions in CD44, a gene in which isoform variations have been previously associated with the metastasis of several cancers.

CONCLUSION

Our findings reveal that various genes are differently spliced and/or expressed in association with the metastatic phenotype of tumor cells. Identification of metastasis-specific isoforms may contribute to the development of improved breast cancer stage identification and targeted therapies.

摘要

背景

乳腺癌是女性第二大常见癌症类型。我们越来越意识到,mRNA 剪接的变化与癌症的各种特征有关。癌症最致命的方面是转移,即癌症从原发性肿瘤扩散到远处器官的过程。然而,具体来说,人们对选择性剪接在形成宏观转移中的作用知之甚少。我们的研究调查了表征不同形成生长转移能力的肿瘤的转录本异构体变化。

方法和发现

为了鉴定与乳腺癌完全转移表型相关的选择性剪接事件(ASEs),我们使用 Affymetrix Exon Microarrays 对弱转移性(168FARN 和 4T07)和高度转移性(4T1)乳腺癌的全基因组 mRNA 异构体变化进行了分析。统计分析确定了 15594 个外显子中的 7606 个和 189460 个内含子中的 1725 个有显著表达变化,这些变化影响了 16654 个基因中的 2623 个。这些变化对应于推定的选择性异构体-其中有几个是新的-在不同转移表型的肿瘤之间表达差异。基因通路分析表明,表达选择性异构体的 1224 个基因参与细胞生长、细胞相互作用、细胞增殖、细胞迁移和细胞死亡,并且先前与癌症和遗传疾病有关。我们选择了 10 个预测的剪接变体进行 RT-PCR 验证,其中 8 个成功得到证实(MED24、MFI2、SRRT、CD44、CLK1 和 HNRNPH1)。其中包括 CD44 中三个新的内含子保留,该基因的异构体变化先前与几种癌症的转移有关。

结论

我们的研究结果表明,不同的基因在与肿瘤细胞的转移表型相关的情况下存在不同的剪接和/或表达。鉴定转移特异性异构体可能有助于开发改进的乳腺癌分期识别和靶向治疗方法。

https://cdn.ncbi.nlm.nih.gov/pmc/blobs/d04c/2917353/ec54855f22c6/pone.0011981.g001.jpg

文献AI研究员

20分钟写一篇综述,助力文献阅读效率提升50倍。

立即体验

用中文搜PubMed

大模型驱动的PubMed中文搜索引擎

马上搜索

文档翻译

学术文献翻译模型,支持多种主流文档格式。

立即体验