Suppr超能文献

使用一种强效且可穿透细胞的抑制剂抑制O-连接N-乙酰葡糖胺酶不会在3T3-L1脂肪细胞中诱导胰岛素抵抗。

Inhibition of O-GlcNAcase using a potent and cell-permeable inhibitor does not induce insulin resistance in 3T3-L1 adipocytes.

作者信息

Macauley Matthew S, He Yuan, Gloster Tracey M, Stubbs Keith A, Davies Gideon J, Vocadlo David J

机构信息

Department of Chemistry, Simon Fraser University, Burnaby, BC, Canada.

出版信息

Chem Biol. 2010 Sep 24;17(9):937-48. doi: 10.1016/j.chembiol.2010.07.006.

Abstract

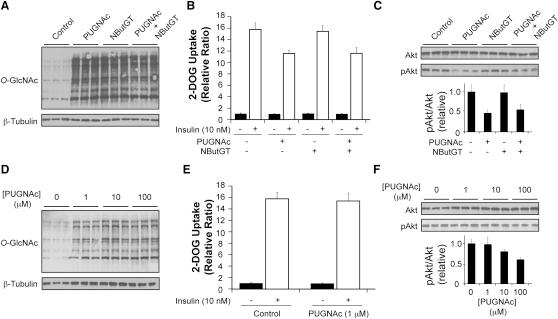
To probe increased O-GlcNAc levels as an independent mechanism governing insulin resistance in 3T3-L1 adipocytes, a new class of O-GlcNAcase (OGA) inhibitor was studied. 6-Acetamido-6-deoxy-castanospermine (6-Ac-Cas) is a potent inhibitor of OGA. The structure of 6-Ac-Cas bound in the active site of an OGA homolog reveals structural features contributing to its potency. Treatment of 3T3-L1 adipocytes with 6-Ac-Cas increases O-GlcNAc levels in a dose-dependent manner. These increases in O-GlcNAc levels do not induce insulin resistance functionally, measured using a 2-deoxyglucose (2-DOG) uptake assay, or at the molecular level, determined by evaluating levels of phosphorylated IRS-1 and Akt. These results, and others described, provide a structural blueprint for improved inhibitors and collectively suggest that increased O-GlcNAc levels, brought about by inhibition of OGA, does not by itself cause insulin resistance in 3T3-L1 adipocytes.

摘要

为了探究O-GlcNAc水平升高作为3T3-L1脂肪细胞中胰岛素抵抗的独立调控机制,对一类新型的O-连接N-乙酰葡糖胺酶(OGA)抑制剂进行了研究。6-乙酰氨基-6-脱氧-栗精胺(6-Ac-Cas)是一种有效的OGA抑制剂。结合在OGA同源物活性位点的6-Ac-Cas的结构揭示了其效力的结构特征。用6-Ac-Cas处理3T3-L1脂肪细胞会以剂量依赖的方式增加O-GlcNAc水平。使用2-脱氧葡萄糖(2-DOG)摄取试验在功能上或通过评估磷酸化IRS-1和Akt水平在分子水平上测定,这些O-GlcNAc水平的升高不会诱导胰岛素抵抗。这些结果以及所描述的其他结果为改进抑制剂提供了结构蓝图,并共同表明,通过抑制OGA导致O-GlcNAc水平升高本身不会在3T3-L1脂肪细胞中引起胰岛素抵抗。

https://cdn.ncbi.nlm.nih.gov/pmc/blobs/7915/2954295/ea5d04775fdb/fx1.jpg

文献AI研究员

20分钟写一篇综述,助力文献阅读效率提升50倍。

立即体验

用中文搜PubMed

大模型驱动的PubMed中文搜索引擎

马上搜索

文档翻译

学术文献翻译模型,支持多种主流文档格式。

立即体验