Suppr超能文献

成熟肝细胞的倍性 conveyor 作为遗传变异的来源。

The ploidy conveyor of mature hepatocytes as a source of genetic variation.

机构信息

Oregon Stem Cell Center, Papé Family Pediatric Research Institute, Oregon Health & Science University, Portland, Oregon 97239, USA.

出版信息

Nature. 2010 Oct 7;467(7316):707-10. doi: 10.1038/nature09414. Epub 2010 Sep 22.

Abstract

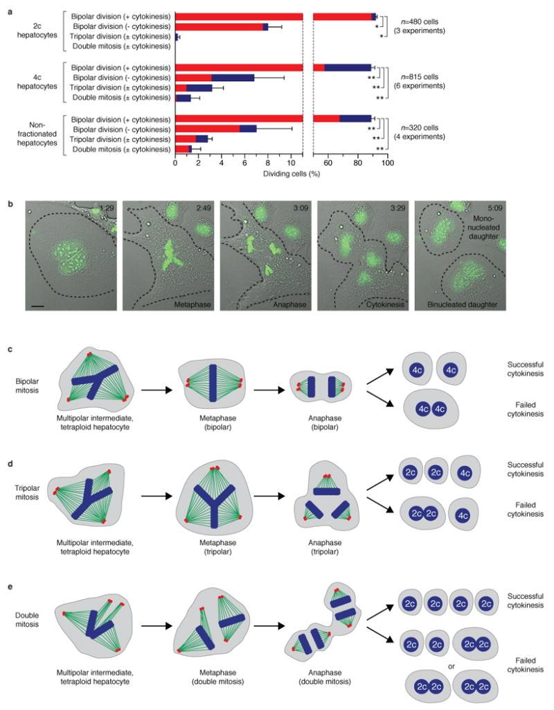
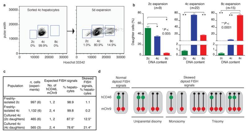
Mononucleated and binucleated polyploid hepatocytes (4n, 8n, 16n and higher) are found in all mammalian species, but the functional significance of this conserved phenomenon remains unknown. Polyploidization occurs through failed cytokinesis, begins at weaning in rodents and increases with age. Previously, we demonstrated that the opposite event, ploidy reversal, also occurs in polyploid hepatocytes generated by artificial cell fusion. This raised the possibility that somatic 'reductive mitoses' can also happen in normal hepatocytes. Here we show that multipolar mitotic spindles form frequently in mouse polyploid hepatocytes and can result in one-step ploidy reversal to generate offspring with halved chromosome content. Proliferating hepatocytes produce a highly diverse population of daughter cells with multiple numerical chromosome imbalances as well as uniparental origins. Our findings support a dynamic model of hepatocyte polyploidization, ploidy reversal and aneuploidy, a phenomenon that we term the 'ploidy conveyor'. We propose that this mechanism evolved to generate genetic diversity and permits adaptation of hepatocytes to xenobiotic or nutritional injury.

摘要

在所有哺乳动物物种中都发现了单核和双核多倍体肝细胞(4n、8n、16n 及更高),但这一保守现象的功能意义尚不清楚。多倍体化是通过有丝分裂失败发生的,在啮齿动物中于断奶时开始,并随着年龄的增长而增加。此前,我们证明了相反的事件,即倍性逆转,也发生在人工细胞融合产生的多倍体肝细胞中。这就提出了一个可能性,即体细胞“减数分裂”也可能发生在正常肝细胞中。在这里,我们表明,多极有丝分裂纺锤体在小鼠多倍体肝细胞中经常形成,并且可以导致一步倍性逆转,产生染色体含量减半的后代。增殖的肝细胞产生具有多种数值染色体不平衡以及单亲起源的高度多样化的子细胞群体。我们的研究结果支持了肝细胞多倍体化、倍性逆转和非整倍体的动态模型,我们将这一现象称为“倍性输送带”。我们提出,这种机制的进化产生了遗传多样性,并使肝细胞能够适应外源性或营养性损伤。

https://cdn.ncbi.nlm.nih.gov/pmc/blobs/21ed/2967727/4854ecb03a57/nihms228286f1.jpg

文献AI研究员

20分钟写一篇综述,助力文献阅读效率提升50倍。

立即体验

用中文搜PubMed

大模型驱动的PubMed中文搜索引擎

马上搜索

文档翻译

学术文献翻译模型,支持多种主流文档格式。

立即体验