Suppr超能文献

损伤诱导的 Sld3 磷酸化对于阻止晚期起始原点的激活很重要。

Damage-induced phosphorylation of Sld3 is important to block late origin firing.

机构信息

Department of Biochemistry and Biophysics, University of California, San Francisco, San Francisco, California 94158-9001, USA.

出版信息

Nature. 2010 Sep 23;467(7314):479-83. doi: 10.1038/nature09377.

Abstract

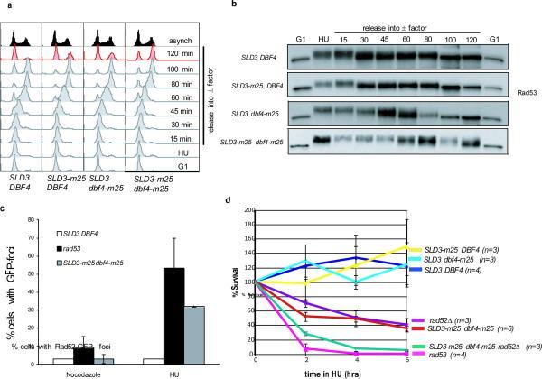
Origins of replication are activated throughout the S phase of the cell cycle such that some origins fire early and others fire late to ensure that each chromosome is completely replicated in a timely fashion. However, in response to DNA damage or replication fork stalling, eukaryotic cells block activation of unfired origins. Human cells derived from patients with ataxia telangiectasia are deficient in this process due to the lack of a functional ataxia telangiectasia mutated (ATM) kinase and elicit radioresistant DNA synthesis after γ-irradiation(2). This effect is conserved in budding yeast, as yeast cells lacking the related kinase Mec1 (ATM and Rad3-related (ATR in humans)) also fail to inhibit DNA synthesis in the presence of DNA damage. This intra-S-phase checkpoint actively regulates DNA synthesis by inhibiting the firing of late replicating origins, and this inhibition requires both Mec1 and the downstream checkpoint kinase Rad53 (Chk2 in humans). However, the Rad53 substrate(s) whose phosphorylation is required to mediate this function has remained unknown. Here we show that the replication initiation protein Sld3 is phosphorylated by Rad53, and that this phosphorylation, along with phosphorylation of the Cdc7 kinase regulatory subunit Dbf4, blocks late origin firing in Saccharomyces cerevisiae. Upon exposure to DNA-damaging agents, cells expressing non-phosphorylatable alleles of SLD3 and DBF4 (SLD3-m25 and dbf4-m25, respectively) proceed through the S phase faster than wild-type cells by inappropriately firing late origins of replication. SLD3-m25 dbf4-m25 cells grow poorly in the presence of the replication inhibitor hydroxyurea and accumulate multiple Rad52 foci. Moreover, SLD3-m25 dbf4-m25 cells are delayed in recovering from transient blocks to replication and subsequently arrest at the DNA damage checkpoint. These data indicate that the intra-S-phase checkpoint functions to block late origin firing in adverse conditions to prevent genomic instability and maximize cell survival.

摘要

复制原点在细胞周期的 S 期被激活,以便一些复制原点提前启动,而其他复制原点延迟启动,从而确保每个染色体都能及时完整复制。然而,在应对 DNA 损伤或复制叉停滞时,真核细胞会阻止未激活的复制原点的激活。由于缺乏功能性共济失调毛细血管扩张突变(ataxia telangiectasia mutated,ATM)激酶,来自共济失调毛细血管扩张症患者的人源细胞在这个过程中存在缺陷,并在 γ 射线照射后引发耐辐射 DNA 合成(2)。这种效应在芽殖酵母中是保守的,因为缺乏相关激酶 Mek1(ATM 和 Rad3 相关(ATR 在人类中))的酵母细胞也无法在存在 DNA 损伤的情况下抑制 DNA 合成。这种 S 期内检查点通过抑制迟复制原点的启动来积极调节 DNA 合成,这种抑制需要 Mek1 和下游检查点激酶 Rad53(人类中的 Chk2)。然而,需要磷酸化以介导此功能的 Rad53 底物(s)仍然未知。在这里,我们表明复制起始蛋白 Sld3 被 Rad53 磷酸化,并且这种磷酸化与 Cdc7 激酶调节亚基 Dbf4 的磷酸化一起,阻止了酿酒酵母中迟复制原点的启动。在暴露于 DNA 损伤剂后,表达非磷酸化 SLD3 和 Dbf4 等位基因(分别为 SLD3-m25 和 dbf4-m25)的细胞比野生型细胞更快地通过不恰当地启动迟复制原点进入 S 期。在复制抑制剂羟基脲存在的情况下,SLD3-m25 dbf4-m25 细胞生长不良,并积累多个 Rad52 焦点。此外,SLD3-m25 dbf4-m25 细胞在从复制的瞬时阻断中恢复时会延迟,随后在 DNA 损伤检查点处停滞。这些数据表明,S 期内检查点的功能是在不利条件下阻止迟复制原点的启动,以防止基因组不稳定性并最大限度地提高细胞存活率。

https://cdn.ncbi.nlm.nih.gov/pmc/blobs/bff4/3393088/82746d0e9d39/nihms-224272-f0002.jpg

文献AI研究员

20分钟写一篇综述,助力文献阅读效率提升50倍。

立即体验

用中文搜PubMed

大模型驱动的PubMed中文搜索引擎

马上搜索

文档翻译

学术文献翻译模型,支持多种主流文档格式。

立即体验