Suppr超能文献

通过系统酶替代疗法纠正 MPSII 小鼠模型中的中枢神经系统缺陷。

Correction of CNS defects in the MPSII mouse model via systemic enzyme replacement therapy.

机构信息

Telethon Institute of Genetics and Medicine (TIGEM), CNR, via P. Castellino 111, Naples 80131, Italy.

出版信息

Hum Mol Genet. 2010 Dec 15;19(24):4871-85. doi: 10.1093/hmg/ddq420. Epub 2010 Sep 27.

Abstract

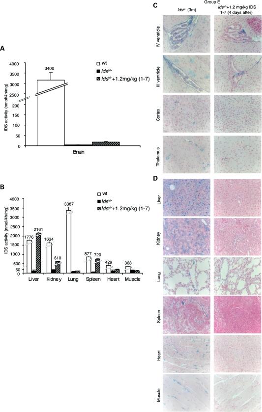
Mucopolysaccharidosis type II (MPSII), or Hunter syndrome, is a devastating disorder associated with a shortened life expectancy. Patients affected by MPSII have a variety of symptoms that affect all organs of the body and may include progressive cognitive impairment. MPSII is due to inactivity of the enzyme iduronate-2-sulfatase (IDS), which results in the accumulation of storage material in the lysosomes, such as dermatan and heparan sulfates, with consequent cell degeneration in all tissues including, in the severe phenotype, neurodegeneration in the central nervous system (CNS). To date, the only treatment available is systemic infusion of IDS, which ameliorates exclusively certain visceral defects. Therefore, it is important to simultaneously treat the visceral and CNS defects of the MPSII patients. Here, we have developed enzyme replacement therapy (ERT) protocols in a mouse model that allow the IDS to reach the brain, with the substantial correction of the CNS phenotype and of the neurobehavioral features. Treatments were beneficial even in adult and old MPSII mice, using relatively low doses of infused IDS over long intervals. This study demonstrates that CNS defects of MPSII mice can be treated by systemic ERT, providing the potential for development of an effective treatment for MPSII patients.

摘要

黏多糖贮积症 II 型(MPSII),又称亨特综合征,是一种与预期寿命缩短相关的严重疾病。受 MPSII 影响的患者有多种症状,这些症状会影响身体的所有器官,可能包括进行性认知障碍。MPSII 是由于溶酶体中艾杜糖-2-硫酸酯酶(IDS)的失活,导致储存物质如硫酸皮肤素和硫酸乙酰肝素在溶酶体中积累,从而导致所有组织中的细胞退化,包括在严重表型中中枢神经系统(CNS)的神经退行性变。迄今为止,唯一可用的治疗方法是系统性输注 IDS,这种方法仅能改善某些内脏缺陷。因此,同时治疗 MPSII 患者的内脏和中枢神经系统缺陷非常重要。在这里,我们在小鼠模型中开发了酶替代疗法(ERT)方案,使 IDS 能够到达大脑,从而实质性地纠正中枢神经系统表型和神经行为特征。即使在成年和老年 MPSII 小鼠中,使用相对较低剂量的 IDS 进行长时间输注,治疗也是有益的。这项研究表明,MPSII 小鼠的中枢神经系统缺陷可以通过系统性 ERT 进行治疗,为开发 MPSII 患者的有效治疗方法提供了潜力。

https://cdn.ncbi.nlm.nih.gov/pmc/blobs/1093/2989894/f79ae39be667/ddq42001.jpg

文献AI研究员

20分钟写一篇综述,助力文献阅读效率提升50倍。

立即体验

用中文搜PubMed

大模型驱动的PubMed中文搜索引擎

马上搜索

文档翻译

学术文献翻译模型,支持多种主流文档格式。

立即体验