Suppr超能文献

食欲刺激素相关蛋白激活的分子机制。

Molecular mechanisms for activation of the agouti-related protein and stimulation of appetite.

机构信息

Pennington Biomedical Research Center, Louisiana State University System, Baton Rouge, USA.

出版信息

Diabetes. 2011 Jan;60(1):97-106. doi: 10.2337/db10-0172. Epub 2010 Oct 27.

Abstract

OBJECTIVE

The agouti-related protein (Agrp) is a powerful orexigenic peptide, but little is known about its transcriptional regulation. The objective of this study was to determine molecular mechanisms for the activation of hypothalamic Agrp and identify compounds that stimulate appetite.

RESEARCH DESIGN AND METHODS

We used promoter analyses methods, hypothalamic cell culture and transfection, immunohistochemistry, luciferase-expressing transgenic mice, in vivo bioluminescence, anitisense RNA, mouse feeding studies, indirect calorimetry, real-time PCR, and Western blots.

RESULTS

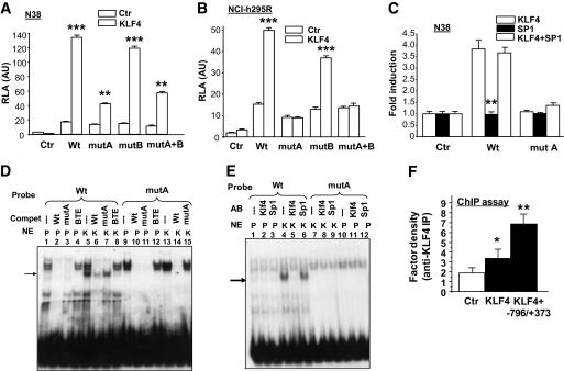
We found that the Krüppel-like factor 4 (Klf4) is a potent activator of Agrp by binding to a specific CACCC-box in its minimal promoter. We also found that an extract of tarragon, termed PMI-5011, activated hypothalamic Klf4 and Agrp. In vivo, PMI-5011 increased Agrp promoter activity in luciferase-expressing transgenic mice, increased hypothalamic Klf4 and Agrp expression, increased hypothalamic Orexin and melanin-concentrating hormone, increased food intake, reduced circulating insulin and leptin levels, attenuated energy expenditure, and enhanced body weight but only when using a high-fat diet.

CONCLUSIONS

These data show that Klf4 augmented hypothalamic Agrp by binding to a specific CACCC-box onto its minimal promoter. In addition, the tarragon extract PMI-5011 activated Klf4 and orexigenic neuropeptides and reduced peripheral insulin and leptin levels leading to positive energy balance.

摘要

目的

刺鼠相关蛋白(Agrp)是一种强有力的食欲肽,但对其转录调控知之甚少。本研究旨在确定下丘脑 Agrp 激活的分子机制,并鉴定刺激食欲的化合物。

研究设计和方法

我们使用启动子分析方法、下丘脑细胞培养和转染、免疫组织化学、荧光素酶表达转基因小鼠、体内生物发光、反义 RNA、小鼠喂养研究、间接测热法、实时 PCR 和 Western blot。

结果

我们发现 Krüppel 样因子 4(Klf4)通过结合其最小启动子中的特定 CACCC 盒,成为 Agrp 的有效激活剂。我们还发现一种名为 PMI-5011 的龙蒿提取物可激活下丘脑 Klf4 和 Agrp。在体内,PMI-5011 增加了在荧光素酶表达转基因小鼠中 Agrp 启动子的活性,增加了下丘脑 Klf4 和 Agrp 的表达,增加了下丘脑 Orexin 和黑色素浓缩激素,增加了食物摄入,降低了循环胰岛素和瘦素水平,减弱了能量消耗,增强了体重,但仅在使用高脂肪饮食时才会出现这种情况。

结论

这些数据表明,Klf4 通过结合其最小启动子上的特定 CACCC 盒来增强下丘脑 Agrp。此外,龙蒿提取物 PMI-5011 激活了 Klf4 和食欲肽,并降低了外周胰岛素和瘦素水平,导致正能量平衡。

https://cdn.ncbi.nlm.nih.gov/pmc/blobs/a6a0/3012203/045a7a9decab/zdb0011164490001.jpg

文献AI研究员

20分钟写一篇综述,助力文献阅读效率提升50倍。

立即体验

用中文搜PubMed

大模型驱动的PubMed中文搜索引擎

马上搜索

文档翻译

学术文献翻译模型,支持多种主流文档格式。

立即体验