Suppr超能文献

通过可控蛋白水解使分枝杆菌中的蛋白质失活及其在耗尽 RNA 聚合酶β亚基中的应用。

Protein inactivation in mycobacteria by controlled proteolysis and its application to deplete the beta subunit of RNA polymerase.

机构信息

Department of Microbiology and Immunology, Weill Cornell Medical College, New York, NY 10065, USA.

出版信息

Nucleic Acids Res. 2011 Mar;39(6):2210-20. doi: 10.1093/nar/gkq1149. Epub 2010 Nov 12.

Abstract

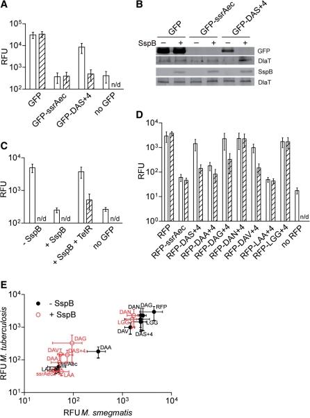
Using a component of the Escherichia coli protein degradation machinery, we have established a system to regulate protein stability in mycobacteria. A protein tag derived from the E. coli SsrA degradation signal did not affect several reporter proteins in wild-type Mycobacterium smegmatis or Mycobacterium tuberculosis. Expression of the adaptor protein SspB, which recognizes this modified tag and helps deliver tagged proteins to the protease ClpXP, strongly decreased the activities and protein levels of different reporters. This inactivation did not occur when the function of ClpX was inhibited. Using this system, we constructed a conditional M. smegmatis knockdown mutant in which addition of anhydrotetracycline (atc) caused depletion of the beta subunit of RNA polymerase, RpoB. The impact of atc on this mutant was dose-dependent. Very low amounts of atc did not prevent growth but increased sensitivity to an antibiotic that inactivates RpoB. Intermediate amounts of RpoB knockdown resulted in bacteriostasis and a more substantial depletion led to a decrease in viability by up to 99%. These studies identify SspB-mediated proteolysis as an efficient approach to conditionally inactivate essential proteins in mycobacteria. They further demonstrate that depletion of RpoB by ∼ 93% is sufficient to cause death of M. smegmatis.

摘要

我们利用大肠杆菌蛋白降解机制的一个组成部分,建立了一个在分枝杆菌中调节蛋白质稳定性的系统。源自大肠杆菌 SsrA 降解信号的蛋白质标签不会影响野生型耻垢分枝杆菌或结核分枝杆菌中的几种报告蛋白。识别这种修饰标签并帮助将标记蛋白递送至蛋白酶 ClpXP 的衔接蛋白 SspB 的表达强烈降低了不同报告蛋白的活性和蛋白水平。当 ClpX 的功能被抑制时,这种失活不会发生。使用该系统,我们构建了一种条件性耻垢分枝杆菌敲低突变体,添加无水四环素(atc)会导致 RNA 聚合酶β亚基 RpoB 的耗尽。atc 对该突变体的影响呈剂量依赖性。非常低剂量的 atc 不会阻止生长,但会增加对一种使 RpoB 失活的抗生素的敏感性。中间剂量的 RpoB 敲低导致抑菌,而更高剂量的敲低导致存活率下降高达 99%。这些研究确定 SspB 介导的蛋白水解是一种在分枝杆菌中条件性失活必需蛋白的有效方法。它们进一步表明,RpoB 的耗竭约 93%足以导致耻垢分枝杆菌的死亡。

https://cdn.ncbi.nlm.nih.gov/pmc/blobs/4a57/3064785/f659da91d283/gkq1149f1.jpg

文献AI研究员

20分钟写一篇综述,助力文献阅读效率提升50倍。

立即体验

用中文搜PubMed

大模型驱动的PubMed中文搜索引擎

马上搜索

文档翻译

学术文献翻译模型,支持多种主流文档格式。

立即体验