Suppr超能文献

秀丽隐杆线虫 3'UTR 的形成、调控和进化。

Formation, regulation and evolution of Caenorhabditis elegans 3'UTRs.

机构信息

Whitehead Institute for Biomedical Research, Cambridge, Massachusetts 02142, USA.

出版信息

Nature. 2011 Jan 6;469(7328):97-101. doi: 10.1038/nature09616. Epub 2010 Nov 17.

Abstract

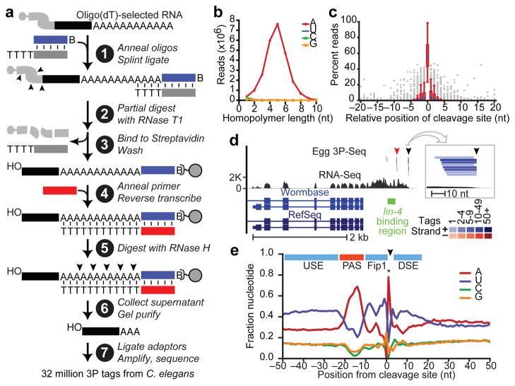
Post-transcriptional gene regulation frequently occurs through elements in mRNA 3' untranslated regions (UTRs). Although crucial roles for 3'UTR-mediated gene regulation have been found in Caenorhabditis elegans, most C. elegans genes have lacked annotated 3'UTRs. Here we describe a high-throughput method for reliable identification of polyadenylated RNA termini, and we apply this method, called poly(A)-position profiling by sequencing (3P-Seq), to determine C. elegans 3'UTRs. Compared to standard methods also recently applied to C. elegans UTRs, 3P-Seq identified 8,580 additional UTRs while excluding thousands of shorter UTR isoforms that do not seem to be authentic. Analysis of this expanded and corrected data set suggested that the high A/U content of C. elegans 3'UTRs facilitated genome compaction, because the elements specifying cleavage and polyadenylation, which are A/U rich, can more readily emerge in A/U-rich regions. Indeed, 30% of the protein-coding genes have mRNAs with alternative, partially overlapping end regions that generate another 10,480 cleavage and polyadenylation sites that had gone largely unnoticed and represent potential evolutionary intermediates of progressive UTR shortening. Moreover, a third of the convergently transcribed genes use palindromic arrangements of bidirectional elements to specify UTRs with convergent overlap, which also contributes to genome compaction by eliminating regions between genes. Although nematode 3'UTRs have median length only one-sixth that of mammalian 3'UTRs, they have twice the density of conserved microRNA sites, in part because additional types of seed-complementary sites are preferentially conserved. These findings reveal the influence of cleavage and polyadenylation on the evolution of genome architecture and provide resources for studying post-transcriptional gene regulation.

摘要

mRNA 3'非翻译区(UTR)中的元件通常会进行转录后基因调控。虽然 3'UTR 介导的基因调控在秀丽隐杆线虫中具有重要作用,但大多数秀丽隐杆线虫基因缺乏注释的 3'UTR。在这里,我们描述了一种高通量方法来可靠地鉴定聚腺苷酸化 RNA 末端,我们将这种方法称为通过测序进行的聚(A)位置分析(3P-Seq),并将其应用于确定秀丽隐杆线虫的 3'UTR。与最近也应用于秀丽隐杆线虫 UTR 的标准方法相比,3P-Seq 鉴定了 8580 个额外的 UTR,同时排除了数千个似乎不是真实的较短 UTR 亚型。对这个扩展和修正的数据进行分析表明,秀丽隐杆线虫 3'UTR 的高 A/U 含量促进了基因组的压缩,因为指定切割和聚腺苷酸化的元件富含 A/U,更容易在 A/U 丰富的区域中出现。事实上,30%的蛋白编码基因的 mRNA 具有替代的、部分重叠的末端区域,这些区域产生了另外 10480 个切割和聚腺苷酸化位点,这些位点在很大程度上被忽视了,代表了渐进性 UTR 缩短的潜在进化中间体。此外,三分之一的共转录基因使用双向元件的镜像排列来指定具有会聚重叠的 UTR,这也通过消除基因之间的区域来促进基因组的压缩。尽管线虫的 3'UTR 长度中位数仅为哺乳动物 3'UTR 的六分之一,但它们的保守 microRNA 位点密度是其两倍,部分原因是额外类型的种子互补位点优先保守。这些发现揭示了切割和聚腺苷酸化对基因组结构进化的影响,并为研究转录后基因调控提供了资源。

https://cdn.ncbi.nlm.nih.gov/pmc/blobs/27ea/3057491/6dcc0a3587d2/nihms249209f1.jpg

文献AI研究员

20分钟写一篇综述,助力文献阅读效率提升50倍。

立即体验

用中文搜PubMed

大模型驱动的PubMed中文搜索引擎

马上搜索

文档翻译

学术文献翻译模型,支持多种主流文档格式。

立即体验