Suppr超能文献

胚胎干细胞神经诱导过程中神经嵴获得能力的早期获得。

Early acquisition of neural crest competence during hESCs neuralization.

机构信息

Sanford-Burnham Institute for Medical Research, La Jolla, California, United States of America.

出版信息

PLoS One. 2010 Nov 9;5(11):e13890. doi: 10.1371/journal.pone.0013890.

Abstract

BACKGROUND

Neural crest stem cells (NCSCs) are a transient multipotent embryonic cell population that represents a defining characteristic of vertebrates. The neural crest (NC) gives rise to many derivatives including the neurons and glia of the sensory and autonomic ganglia of the peripheral nervous system, enteric neurons and glia, melanocytes, and the cartilaginous, bony and connective tissue of the craniofacial skeleton, cephalic neuroendocrine organs, and some heart vessels.

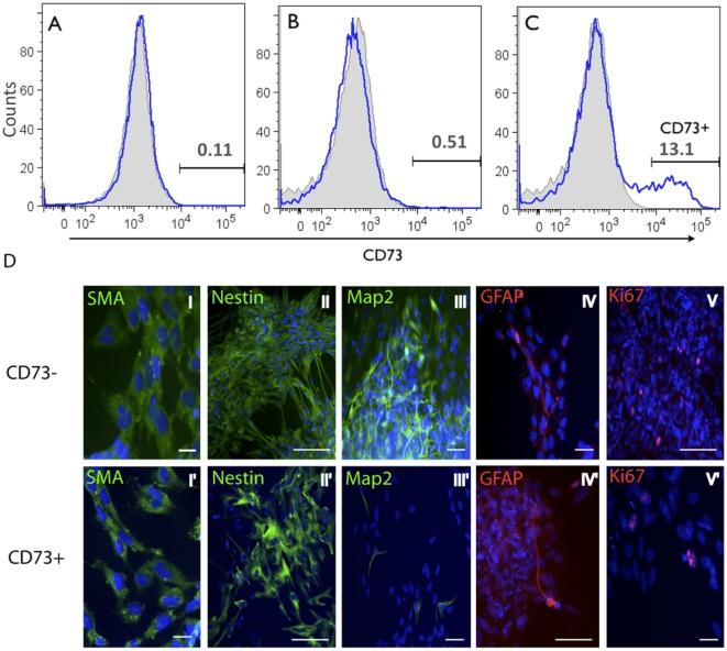
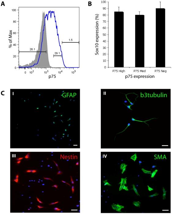
METHODOLOGY/PRINCIPAL FINDINGS: We present evidence that neural crest (NC) competence can be acquired very early when human embryonic stem cells (hESCs) are selectively neuralized towards dorsal neuroepithelium in the absence of feeder cells in fully defined conditions. When hESC-derived neurospheres are plated on fibronectin, some cells emigrate onto the substrate. These early migratory Neural Crest Stem Cells (emNCSCs) uniformly upregulate Sox10 and vimentin, downregulate N-cadherin, and remodel F-actin, consistent with a transition from neuroepithelium to a mesenchymal NC cell. Over 13% of emNCSCs upregulate CD73, a marker of mesenchymal lineage characteristic of cephalic NC and connexin 43, found on early migratory NC cells. We demonstrated that emNCSCs give rise in vitro to all NC lineages, are multipotent on clonal level, and appropriately respond to developmental factors. We suggest that human emNCSC resemble cephalic NC described in model organisms. Ex vivo emNCSCs can differentiate into neurons in Ret.k(-) mouse embryonic gut tissue cultures and transplanted emNCSCs incorporate into NC-derived structures but not CNS tissues in chick embryos.

CONCLUSIONS/SIGNIFICANCE: These findings will provide a framework for further studying early human NC development including the epithelial to mesenchymal transition during NC delamination.

摘要

背景

神经嵴干细胞(NCSCs)是一种短暂的多能胚胎细胞群体,是脊椎动物的一个特征。神经嵴(NC)产生许多衍生物,包括外周神经系统感觉和自主神经节的神经元和神经胶质、肠神经元和神经胶质、黑素细胞、颅面骨骼的软骨、骨和结缔组织、头神经内分泌器官和一些心脑血管。

方法/主要发现:我们提供的证据表明,当人类胚胎干细胞(hESCs)在完全定义的条件下在没有饲养细胞的情况下选择性地向背侧神经上皮神经化时,可以很早获得神经嵴(NC)的能力。当 hESC 衍生的神经球被铺在纤维连接蛋白上时,一些细胞会迁移到基底上。这些早期迁移的神经嵴干细胞(emNCSCs)均匀地上调 Sox10 和波形蛋白,下调 N-钙粘蛋白,并重塑 F-肌动蛋白,与从神经上皮到间质 NC 细胞的转变一致。超过 13%的 emNCSCs 上调 CD73,这是头神经嵴的间充质谱系标志物,与早期迁移的 NC 细胞上的连接蛋白 43 有关。我们证明 emNCSCs 在体外产生所有 NC 谱系,在克隆水平上具有多能性,并对发育因子做出适当反应。我们认为人类 emNCSC 类似于在模式生物中描述的头神经嵴。体外 emNCSC 可以在 Ret.k(-) 小鼠胚胎肠道组织培养物中分化为神经元,并且移植的 emNCSC 可以整合到 NC 衍生的结构中,但不能整合到鸡胚的 CNS 组织中。

结论/意义:这些发现将为进一步研究早期人类 NC 发育提供框架,包括 NC 脱层过程中的上皮到间质的转变。

https://cdn.ncbi.nlm.nih.gov/pmc/blobs/3c70/2976694/8ddde31bf701/pone.0013890.g001.jpg

文献AI研究员

20分钟写一篇综述,助力文献阅读效率提升50倍。

立即体验

用中文搜PubMed

大模型驱动的PubMed中文搜索引擎

马上搜索

文档翻译

学术文献翻译模型,支持多种主流文档格式。

立即体验