Suppr超能文献

一氧化氮释放与抗炎活性相结合可保护黑质纹状体多巴胺能神经支配并预防帕金森病 1-甲基-4-苯基-1,2,3,6-四氢吡啶模型中的运动障碍。

Combining nitric oxide release with anti-inflammatory activity preserves nigrostriatal dopaminergic innervation and prevents motor impairment in a 1-methyl-4-phenyl-1,2,3,6-tetrahydropyridine model of Parkinson's disease.

机构信息

OASI Institute for Research and Care on Mental Retardation and Brain Aging (IRCCS), Neuropharmacology Section, 94018 Troina, Italy.

出版信息

J Neuroinflammation. 2010 Nov 23;7:83. doi: 10.1186/1742-2094-7-83.

Abstract

BACKGROUND

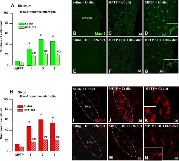
Current evidence suggests a role of neuroinflammation in the pathogenesis of Parkinson's disease (PD) and in the 1-methyl-4-phenyl-1,2,3,6-tetrahydropyridine (MPTP) model of basal ganglia injury. Reportedly, nonsteroidal anti-inflammatory drugs (NSAIDs) mitigate DAergic neurotoxicity in rodent models of PD. Consistent with these findings, epidemiological analysis indicated that certain NSAIDs may prevent or delay the progression of PD. However, a serious impediment of chronic NSAID therapy, particularly in the elderly, is gastric, renal and cardiac toxicity. Nitric oxide (NO)-donating NSAIDs, have a safer profile while maintaining anti-inflammatory activity of parent compounds. We have investigated the oral activity of the NO-donating derivative of flurbiprofen, [2-fluoro-α-methyl (1,1'-biphenyl)-4-acetic-4-(nitrooxy)butyl ester], HCT1026 (30 mg kg(-1) daily in rodent chow) in mice exposed to the parkinsonian neurotoxin MPTP.

METHODS

Ageing mice were fed with a control, flurbiprofen, or HCT1026 diet starting ten days before MPTP administration and continuing for all the experimental period. Striatal high affinity synaptosomal dopamine up-take, motor coordination assessed with the rotarod, tyrosine hydroxylase (TH)- and dopamine transporter (DAT) fiber staining, stereological cell counts, immunoblotting and gene expression analyses were used to assess MPTP-induced nigrostriatal DAergic toxicity and glial activation 1-40 days post-MPTP.

RESULTS

HCT1026 was well tolerated and did not cause any measurable toxic effect, whereas flurbiprofen fed mice showed severe gastrointestinal side-effects. HCT1026 efficiently counteracted motor impairment and reversed MPTP-induced decreased synaptosomal [3H]dopamine uptake, TH- and DAT-stained fibers in striatum and TH+ neuron loss in substantia nigra pars compacta (SNpc), as opposed to age-matched mice fed with a control diet. These effects were associated to a significant decrease in reactive macrophage antigen-1 (Mac-1)-positive microglial cells within the striatum and ventral midbrain, decreased expression of iNOS, Mac-1 and NADPH oxidase (PHOX), and downregulation of 3-Nitrotyrosine, a peroxynitrite finger print, in SNpc DAergic neurons.

CONCLUSIONS

Oral treatment with HCT1026 has a safe profile and a significant efficacy in counteracting MPTP-induced dopaminergic (DAergic) neurotoxicity, motor impairment and microglia activation in ageing mice. HCT1026 provides a novel promising approach towards the development of effective pharmacological neuroprotective strategies against PD.

摘要

背景

目前的证据表明,神经炎症在帕金森病(PD)的发病机制和基底神经节损伤的 1-甲基-4-苯基-1,2,3,6-四氢吡啶(MPTP)模型中发挥作用。据报道,非甾体抗炎药(NSAIDs)减轻了 PD 啮齿动物模型中的 DA 能神经毒性。与这些发现一致,流行病学分析表明,某些 NSAIDs 可能预防或延缓 PD 的进展。然而,慢性 NSAID 治疗的一个严重障碍,特别是在老年人中,是胃、肾和心脏毒性。一氧化氮(NO)供体 NSAIDs 在保持母体化合物抗炎活性的同时具有更安全的特性。我们研究了氟比洛芬的 NO 供体衍生物[2-氟-α-甲基(1,1'-联苯)-4-乙酸 4-(亚硝基氧基)丁酯],HCT1026(每天 30mg/kg 喂食于啮齿动物饲料中)在暴露于帕金森神经毒素 MPTP 的小鼠中的口服活性。

方法

老年小鼠在接受 MPTP 治疗前 10 天开始用对照、氟比洛芬或 HCT1026 饮食喂养,并在整个实验期间继续喂养。纹状体高亲和力突触小体多巴胺摄取、用转棒评估运动协调、酪氨酸羟化酶(TH)和多巴胺转运蛋白(DAT)纤维染色、立体学细胞计数、免疫印迹和基因表达分析用于评估 MPTP 诱导的黑质纹状体 DA 能毒性和胶质细胞激活 1-40 天。

结果

HCT1026 耐受性良好,不会引起任何可测量的毒性作用,而喂食氟比洛芬的小鼠则出现严重的胃肠道副作用。HCT1026 能有效对抗运动障碍,并逆转 MPTP 诱导的纹状体突触小体[3H]多巴胺摄取、TH 和 DAT 染色纤维以及黑质致密部(SNpc)TH+神经元丢失,而与对照饮食喂养的同龄小鼠相比。这些作用与纹状体和腹侧中脑内反应性巨噬细胞抗原-1(Mac-1)阳性小胶质细胞数量显著减少、诱导型一氧化氮合酶(iNOS)、Mac-1 和 NADPH 氧化酶(PHOX)表达减少以及黑质致密部 SNpc DA 能神经元 3-硝基酪氨酸(一种过氧亚硝酸盐指纹)下调有关。

结论

口服 HCT1026 治疗具有安全的特性,对老年小鼠 MPTP 诱导的多巴胺能(DA 能)神经毒性、运动障碍和小胶质细胞激活具有显著疗效。HCT1026 为开发有效的 PD 神经保护策略提供了一种有前途的新方法。

https://cdn.ncbi.nlm.nih.gov/pmc/blobs/c24a/3000390/180aa0565a4c/1742-2094-7-83-1.jpg

文献AI研究员

20分钟写一篇综述,助力文献阅读效率提升50倍。

立即体验

用中文搜PubMed

大模型驱动的PubMed中文搜索引擎

马上搜索

文档翻译

学术文献翻译模型,支持多种主流文档格式。

立即体验