Suppr超能文献

一氧化氮介导的临床和工业相关微生物的单种和多种生物膜的分散。

Nitric oxide-mediated dispersal in single- and multi-species biofilms of clinically and industrially relevant microorganisms.

机构信息

School of Biotechnology and Biomolecular Sciences and Centre for Marine Bio-Innovation, University of New South Wales, Sydney, NSW 2052, Australia.

出版信息

Microb Biotechnol. 2009 May;2(3):370-8. doi: 10.1111/j.1751-7915.2009.00098.x. Epub 2009 Mar 13.

Abstract

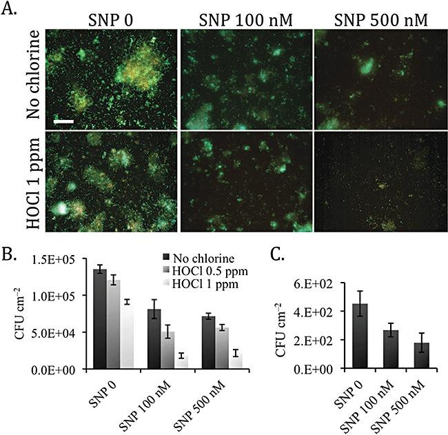
Strategies to induce biofilm dispersal are of interest due to their potential to prevent biofilm formation and biofilm-related infections. Nitric oxide (NO), an important messenger molecule in biological systems, was previously identified as a signal for dispersal in biofilms of the model organism Pseudomonas aeruginosa. In the present study, the use of NO as an anti-biofilm agent more broadly was assessed. Various NO donors, at concentrations estimated to generate NO levels in the picomolar and low nanomolar range, were tested on single-species biofilms of relevant microorganisms and on multi-species biofilms from water distribution and treatment systems. Nitric oxide-induced dispersal was observed in all biofilms assessed, and the average reduction of total biofilm surface was 63%. Moreover, biofilms exposed to low doses of NO were more susceptible to antimicrobial treatments than untreated biofilms. For example, the efficacy of conventional chlorine treatments at removing multi-species biofilms from water systems was increased by 20-fold in biofilms treated with NO compared with untreated biofilms. These data suggest that combined treatments with NO may allow for novel and improved strategies to control biofilms and have widespread applications in many environmental, industrial and clinical settings.

摘要

由于能够预防生物膜形成和与生物膜相关的感染,因此诱导生物膜分散的策略引起了人们的兴趣。一氧化氮(NO)是生物系统中一种重要的信使分子,先前被确定为模式生物铜绿假单胞菌生物膜中分散的信号。在本研究中,更广泛地评估了将 NO 用作抗生物膜剂。在相关微生物的单种生物膜和水分配和处理系统的多物种生物膜上测试了各种 NO 供体,其浓度估计可产生皮摩尔和低纳摩尔范围内的 NO 水平。在评估的所有生物膜中均观察到一氧化氮诱导的分散,总生物膜表面积的平均减少率为 63%。此外,暴露于低剂量 NO 的生物膜比未处理的生物膜更容易受到抗菌处理。例如,与未处理的生物膜相比,用 NO 处理的生物膜使常规氯处理从水系统中去除多物种生物膜的功效提高了 20 倍。这些数据表明,与 NO 联合治疗可能为控制生物膜提供新的和改进的策略,并在许多环境、工业和临床环境中具有广泛的应用。

https://cdn.ncbi.nlm.nih.gov/pmc/blobs/1489/3815757/669340dafde3/mbt0002-0370-f1.jpg

文献AI研究员

20分钟写一篇综述,助力文献阅读效率提升50倍。

立即体验

用中文搜PubMed

大模型驱动的PubMed中文搜索引擎

马上搜索

文档翻译

学术文献翻译模型,支持多种主流文档格式。

立即体验