Suppr超能文献

Twist 通过激活β-catenin 和 Akt 通路对于维持 EMT 相关的癌症干细胞样特征至关重要。

Activation of β-catenin and Akt pathways by Twist are critical for the maintenance of EMT associated cancer stem cell-like characters.

机构信息

Department of Molecular and Cellular Biochemistry, University of Kentucky School of Medicine, Lexington, KY 40506, USA.

出版信息

BMC Cancer. 2011 Feb 1;11:49. doi: 10.1186/1471-2407-11-49.

Abstract

BACKGROUND

Epithelial-mesenchymal transition (EMT) not only confers tumor cells with a distinct advantage for metastatic dissemination, but also it provides those cells with cancer stem cell-like characters for proliferation and drug resistance. However, the molecular mechanism for maintenance of these stem cell-like traits remains unclear.

METHODS

In this study, we induced EMT in breast cancer MCF7 and cervical cancer Hela cells with expression of Twist, a key transcriptional factor of EMT. The morphological changes associated with EMT were analyzed by immunofluorescent staining and Western blotting. The stem cell-like traits associated with EMT were determined by tumorsphere-formation and expression of ALDH1 and CD44 in these cells. The activation of β-catenin and Akt pathways was examined by Western blotting and luciferase assays.

RESULTS

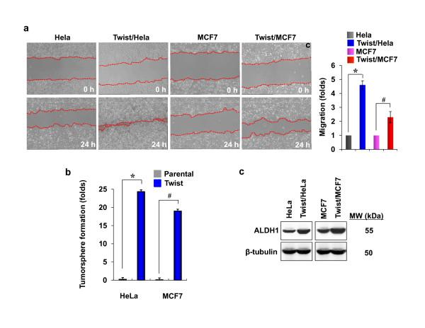
We found that expression of Twist induced a morphological change associated with EMT. We also found that the cancer stem cell-like traits, such as tumorsphere formation, expression of ALDH1 and CD44, were significantly elevated in Twist-overexpressing cells. Interestingly, we showed that β-catenin and Akt pathways were activated in these Twist-overexpressing cells. Activation of β-catenin correlated with the expression of CD44. Knockdown of β-catenin expression and inhibition of the Akt pathway greatly suppressed the expression of CD44.

CONCLUSIONS

Our results indicate that activation of β-catenin and Akt pathways are required for the sustention of EMT-associated stem cell-like traits.

摘要

背景

上皮间质转化(EMT)不仅赋予肿瘤细胞转移扩散的明显优势,还为其提供了类似癌症干细胞的增殖和耐药特性。然而,维持这些干细胞样特征的分子机制尚不清楚。

方法

在这项研究中,我们通过表达 EMT 的关键转录因子 Twist,在乳腺癌 MCF7 和宫颈癌 Hela 细胞中诱导 EMT。通过免疫荧光染色和 Western blot 分析与 EMT 相关的形态变化。通过这些细胞中的肿瘤球形成和 ALDH1 和 CD44 的表达来确定与 EMT 相关的干细胞样特征。通过 Western blot 和荧光素酶测定法检查 β-catenin 和 Akt 途径的激活。

结果

我们发现 Twist 的表达诱导了与 EMT 相关的形态变化。我们还发现,癌症干细胞样特征,如肿瘤球形成、ALDH1 和 CD44 的表达,在 Twist 过表达细胞中显著升高。有趣的是,我们表明这些 Twist 过表达细胞中β-catenin 和 Akt 途径被激活。β-catenin 的激活与 CD44 的表达相关。β-catenin 表达的敲低和 Akt 途径的抑制极大地抑制了 CD44 的表达。

结论

我们的结果表明,β-catenin 和 Akt 途径的激活是维持 EMT 相关干细胞样特征所必需的。

https://cdn.ncbi.nlm.nih.gov/pmc/blobs/8c07/3040162/89ba96757759/1471-2407-11-49-1.jpg

文献AI研究员

20分钟写一篇综述,助力文献阅读效率提升50倍。

立即体验

用中文搜PubMed

大模型驱动的PubMed中文搜索引擎

马上搜索

文档翻译

学术文献翻译模型,支持多种主流文档格式。

立即体验