Suppr超能文献

在高 IgE 综合征中,IL-10 信号的缺陷导致耐受性树突状细胞和诱导性调节性 T 细胞的生成受损。

Defective IL-10 signaling in hyper-IgE syndrome results in impaired generation of tolerogenic dendritic cells and induced regulatory T cells.

机构信息

Department of Immune Regulation, Japan Science and Technology Agency, Tokyo Medical and Dental University Graduate School, Tokyo, Japan.

出版信息

J Exp Med. 2011 Feb 14;208(2):235-49. doi: 10.1084/jem.20100799. Epub 2011 Feb 7.

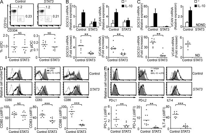
Abstract

Hyper-IgE syndrome (HIES) is a primary immunodeficiency characterized by recurrent staphylococcal infections and atopic dermatitis associated with elevated serum IgE levels. Although defective differentiation of IL-17-producing CD4(+) T cells (Th17) partly accounts for the susceptibility to staphylococcal skin abscesses and pneumonia, the pathogenesis of atopic manifestations in HIES still remains an enigma. In this study, we examined the differentiation and function of Th1, Th2, regulatory T cells (T(reg) cells), and dendritic cells (DCs) in HIES patients carrying either STAT3 or TYK2 mutations. Although the in vitro differentiation of Th1 and Th2 cells and the number and function of T(reg) cells in the peripheral blood were normal in HIES patients with STAT3 mutations, primary and monocyte-derived DCs showed defective responses to IL-10 and thus failed to become tolerogenic. When treated with IL-10, patient DCs showed impaired up-regulation of inhibitory molecules on their surface, including PD-L1 and ILT-4, compared with control DCs. Moreover, IL-10-treated DCs from patients displayed impaired ability to induce the differentiation of naive CD4(+) T cells to FOXP3(+) induced T(reg) cells (iT(reg) cells). These results suggest that the defective generation of IL-10-induced tolerogenic DCs and iT(reg) cells may contribute to inflammatory changes in HIES.

摘要

高免疫球蛋白 E 综合征(HIES)是一种以复发性葡萄球菌感染和特应性皮炎为特征的原发性免疫缺陷病,其特征是血清 IgE 水平升高。尽管白细胞介素-17(IL-17)产生的 CD4+T 细胞(Th17)的缺陷分化部分导致了葡萄球菌皮肤脓肿和肺炎的易感性,但 HIES 中特应性表现的发病机制仍然是一个谜。在这项研究中,我们研究了携带 STAT3 或 TYK2 突变的 HIES 患者中 Th1、Th2、调节性 T 细胞(Treg 细胞)和树突状细胞(DCs)的分化和功能。尽管 STAT3 突变的 HIES 患者体外 Th1 和 Th2 细胞的分化以及外周血 Treg 细胞的数量和功能正常,但原代和单核细胞来源的 DC 对白细胞介素-10(IL-10)的反应存在缺陷,因此无法成为耐受原性。当用 IL-10 处理时,与对照 DC 相比,患者的 DC 表面抑制性分子(包括 PD-L1 和 ILT-4)的上调受到损害。此外,来自患者的 IL-10 处理的 DC 显示出诱导幼稚 CD4+T 细胞分化为 FOXP3+诱导的调节性 T 细胞(iTreg 细胞)的能力受损。这些结果表明,IL-10 诱导的耐受原性 DC 和 iTreg 细胞的生成缺陷可能导致 HIES 中的炎症变化。

https://cdn.ncbi.nlm.nih.gov/pmc/blobs/612d/3039860/017c1bbf81a9/JEM_20100799R_LW_Fig1.jpg

文献AI研究员

20分钟写一篇综述,助力文献阅读效率提升50倍。

立即体验

用中文搜PubMed

大模型驱动的PubMed中文搜索引擎

马上搜索

文档翻译

学术文献翻译模型,支持多种主流文档格式。

立即体验