Suppr超能文献

不对称细胞分裂促进了 Notch 依赖性表皮分化。

Asymmetric cell divisions promote Notch-dependent epidermal differentiation.

机构信息

Howard Hughes Medical Institute, Laboratory of Mammalian Cell Biology and Development, The Rockefeller University, New York, New York 10065, USA.

出版信息

Nature. 2011 Feb 17;470(7334):353-8. doi: 10.1038/nature09793.

Abstract

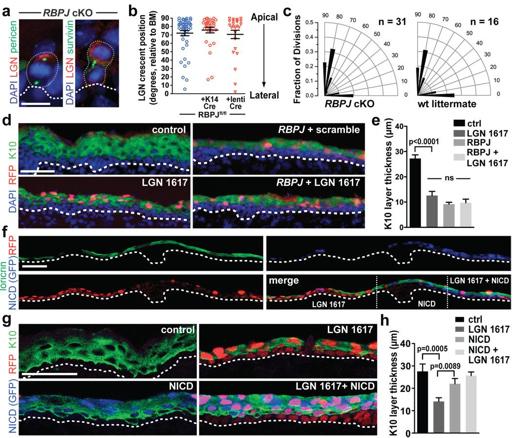
Stem and progenitor cells use asymmetric cell divisions to balance proliferation and differentiation. Evidence from invertebrates shows that this process is regulated by proteins asymmetrically distributed at the cell cortex during mitosis: Par3-Par6-aPKC, which confer polarity, and Gα(i)-LGN/AGS3-NuMA-dynein/dynactin, which govern spindle positioning. Here we focus on developing mouse skin, where progenitor cells execute a switch from symmetric to predominantly asymmetric divisions concomitant with stratification. Using in vivo skin-specific lentiviral RNA interference, we investigate spindle orientation regulation and provide direct evidence that LGN (also called Gpsm2), NuMA and dynactin (Dctn1) are involved. In compromising asymmetric cell divisions, we uncover profound defects in stratification, differentiation and barrier formation, and implicate Notch signalling as an important effector. Our study demonstrates the efficacy of applying RNA interference in vivo to mammalian systems, and the ease of uncovering complex genetic interactions, here to gain insights into how changes in spindle orientation are coupled to establishing proper tissue architecture during skin development.

摘要

干细胞和祖细胞利用不对称细胞分裂来平衡增殖和分化。来自无脊椎动物的证据表明,这个过程受到有丝分裂期间细胞皮层中不对称分布的蛋白质的调节:Par3-Par6-aPKC,赋予极性,以及 Gα(i)-LGN/AGS3-NuMA-dynein/dynactin,控制纺锤体定位。在这里,我们专注于发育中的小鼠皮肤,其中祖细胞在分层的同时从对称分裂转换为主要的不对称分裂。使用体内皮肤特异性慢病毒 RNA 干扰,我们研究了纺锤体取向的调节,并提供了直接证据表明 LGN(也称为 Gpsm2)、NuMA 和 dynactin(Dctn1)参与其中。在干扰不对称细胞分裂时,我们发现分层、分化和屏障形成存在严重缺陷,并暗示 Notch 信号作为一个重要的效应物。我们的研究表明,应用 RNA 干扰在体内进行哺乳动物系统的效果,以及揭示复杂遗传相互作用的简便性,在这里可以深入了解纺锤体取向的变化如何与皮肤发育过程中建立适当的组织架构相关联。

https://cdn.ncbi.nlm.nih.gov/pmc/blobs/8545/3077085/91cb8d45b6c5/nihms260798f1.jpg

文献AI研究员

20分钟写一篇综述,助力文献阅读效率提升50倍。

立即体验

用中文搜PubMed

大模型驱动的PubMed中文搜索引擎

马上搜索

文档翻译

学术文献翻译模型,支持多种主流文档格式。

立即体验