Suppr超能文献

VISTA,一种新型的小鼠 Ig 超家族配体,可负向调节 T 细胞反应。

VISTA, a novel mouse Ig superfamily ligand that negatively regulates T cell responses.

机构信息

Department of Microbiology and Immunology, Norris Cotton Cancer Center, Dartmouth Medical School, Lebanon, NH 03766, USA.

出版信息

J Exp Med. 2011 Mar 14;208(3):577-92. doi: 10.1084/jem.20100619. Epub 2011 Mar 7.

Abstract

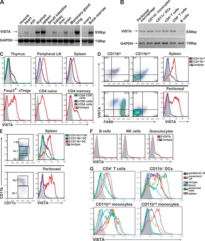
The immunoglobulin (Ig) superfamily consists of many critical immune regulators, including the B7 family ligands and receptors. In this study, we identify a novel and structurally distinct Ig superfamily inhibitory ligand, whose extracellular domain bears homology to the B7 family ligand PD-L1. This molecule is designated V-domain Ig suppressor of T cell activation (VISTA). VISTA is primarily expressed on hematopoietic cells, and VISTA expression is highly regulated on myeloid antigen-presenting cells (APCs) and T cells. A soluble VISTA-Ig fusion protein or VISTA expression on APCs inhibits T cell proliferation and cytokine production in vitro. A VISTA-specific monoclonal antibody interferes with VISTA-induced suppression of T cell responses by VISTA-expressing APCs in vitro. Furthermore, anti-VISTA treatment exacerbates the development of the T cell-mediated autoimmune disease experimental autoimmune encephalomyelitis in mice. Finally, VISTA overexpression on tumor cells interferes with protective antitumor immunity in vivo in mice. These findings show that VISTA, a novel immunoregulatory molecule, has functional activities that are nonredundant with other Ig superfamily members and may play a role in the development of autoimmunity and immune surveillance in cancer.

摘要

免疫球蛋白(Ig)超家族包含许多关键的免疫调节剂,包括 B7 家族配体和受体。在这项研究中,我们鉴定了一种新型的、结构独特的 Ig 超家族抑制性配体,其细胞外结构域与 B7 家族配体 PD-L1 具有同源性。该分子被命名为 T 细胞活化的 V 结构域 Ig 抑制物(VISTA)。VISTA 主要在造血细胞上表达,其在髓系抗原呈递细胞(APC)和 T 细胞上的表达受到高度调控。VISTA-Ig 融合蛋白或 APC 上的 VISTA 表达可在体外抑制 T 细胞增殖和细胞因子产生。VISTA 特异性单克隆抗体可干扰 VISTA 表达的 APC 体外诱导的 T 细胞反应的抑制作用。此外,抗 VISTA 治疗可加重小鼠 T 细胞介导的自身免疫性疾病实验性自身免疫性脑脊髓炎的发展。最后,肿瘤细胞上的 VISTA 过表达可干扰小鼠体内保护性抗肿瘤免疫。这些发现表明,VISTA 作为一种新型的免疫调节分子,具有与其他 Ig 超家族成员不同的功能活性,可能在自身免疫和癌症免疫监视的发展中发挥作用。

https://cdn.ncbi.nlm.nih.gov/pmc/blobs/f882/3058578/e118efadd730/JEM_20100619_RGB_Fig1.jpg

文献AI研究员

20分钟写一篇综述,助力文献阅读效率提升50倍。

立即体验

用中文搜PubMed

大模型驱动的PubMed中文搜索引擎

马上搜索

文档翻译

学术文献翻译模型,支持多种主流文档格式。

立即体验