Suppr超能文献

香烟烟雾相关的对苯二酚可使体外和体内视网膜色素上皮细胞中 MCP-1、VEGF 和 PEDF 的表达失调。

Cigarette smoke-related hydroquinone dysregulates MCP-1, VEGF and PEDF expression in retinal pigment epithelium in vitro and in vivo.

机构信息

Department of Ophthalmology, Miller School of Medicine, Bascom Palmer Eye Institute, University of Miami, Miami, Florida, United States of America.

出版信息

PLoS One. 2011 Feb 28;6(2):e16722. doi: 10.1371/journal.pone.0016722.

Abstract

BACKGROUND

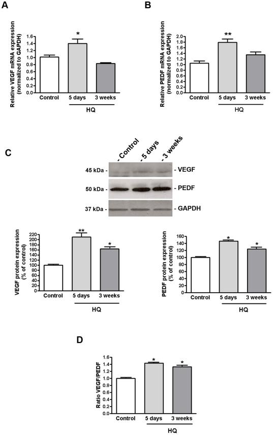
Age-related macular degeneration (AMD) is the leading cause of legal blindness in the elderly population. Debris (termed drusen) below the retinal pigment epithelium (RPE) have been recognized as a risk factor for dry AMD and its progression to wet AMD, which is characterized by choroidal neovascularization (CNV). The underlying mechanism of how drusen might elicit CNV remains undefined. Cigarette smoking, oxidative damage to the RPE and inflammation are postulated to be involved in the pathophysiology of the disease. To better understand the cellular mechanism(s) linking oxidative stress and inflammation to AMD, we examined the expression of pro-inflammatory monocyte chemoattractant protein-1 (MCP-1), pro-angiogenic vascular endothelial growth factor (VEGF) and anti-angiogenic pigment epithelial derived factor (PEDF) in RPE from smoker patients with AMD. We also evaluated the effects of hydroquinone (HQ), a major pro-oxidant in cigarette smoke on MCP-1, VEGF and PEDF expression in cultured ARPE-19 cells and RPE/choroids from C57BL/6 mice.

PRINCIPAL FINDINGS

MCP-1, VEGF and PEDF expression was examined by real-time PCR, Western blot, and ELISA. Low levels of MCP-1 protein were detected in RPE from AMD smoker patients relative to controls. Both MCP-1 mRNA and protein were downregulated in ARPE-19 cells and RPE/choroids from C57BL/6 mice after 5 days and 3 weeks of exposure to HQ-induced oxidative injury. VEGF protein expression was increased and PEDF protein expression was decreased in RPE from smoker patients with AMD versus controls resulting in increased VEGF/PEDF ratio. Treatment with HQ for 5 days and 3 weeks increased the VEGF/PEDF ratio in vitro and in vivo.

CONCLUSION

We propose that impaired RPE-derived MCP-1-mediated scavenging macrophages recruitment and phagocytosis might lead to incomplete clearance of proinflammatory debris and infiltration of proangiogenic macrophages which along with increased VEGF/PEDF ratio favoring angiogenesis might promote drusen accumulation and progression to CNV in smoker patients with dry AMD.

摘要

背景

年龄相关性黄斑变性(AMD)是老年人失明的主要原因。视网膜色素上皮(RPE)下的碎片(称为玻璃膜疣)已被认为是干性 AMD 及其向湿性 AMD 进展的危险因素,湿性 AMD 的特征是脉络膜新生血管(CNV)。玻璃膜疣如何引发 CNV 的潜在机制尚不清楚。吸烟、RPE 的氧化损伤和炎症被认为与疾病的病理生理学有关。为了更好地了解将氧化应激和炎症与 AMD 联系起来的细胞机制,我们检查了来自 AMD 吸烟患者的 RPE 中促炎单核细胞趋化蛋白-1(MCP-1)、促血管生成血管内皮生长因子(VEGF)和抗血管生成色素上皮衍生因子(PEDF)的表达。我们还评估了 HQ(香烟中的主要促氧化剂)对培养的 ARPE-19 细胞和 C57BL/6 小鼠的 RPE/脉络膜中 MCP-1、VEGF 和 PEDF 表达的影响。

主要发现

通过实时 PCR、Western blot 和 ELISA 检查 MCP-1、VEGF 和 PEDF 的表达。与对照组相比,AMD 吸烟者 RPE 中的 MCP-1 蛋白水平较低。暴露于 HQ 诱导的氧化损伤 5 天和 3 周后,ARPE-19 细胞和 C57BL/6 小鼠的 RPE/脉络膜中的 MCP-1 mRNA 和蛋白均下调。与对照组相比,AMD 吸烟者 RPE 中的 VEGF 蛋白表达增加,PEDF 蛋白表达减少,导致 VEGF/PEDF 比值增加。HQ 处理 5 天和 3 周可增加体外和体内的 VEGF/PEDF 比值。

结论

我们提出,受损的 RPE 衍生的 MCP-1 介导的吞噬细胞募集和吞噬作用可能导致促炎碎片清除不完全,以及促血管生成巨噬细胞的浸润,加上增加的 VEGF/PEDF 比值有利于血管生成,可能促进吸烟者干性 AMD 中玻璃膜疣的积累和进展为 CNV。

https://cdn.ncbi.nlm.nih.gov/pmc/blobs/b1d5/3046136/a04d1d36de1c/pone.0016722.g001.jpg

文献AI研究员

20分钟写一篇综述,助力文献阅读效率提升50倍。

立即体验

用中文搜PubMed

大模型驱动的PubMed中文搜索引擎

马上搜索

文档翻译

学术文献翻译模型,支持多种主流文档格式。

立即体验