Suppr超能文献

肿瘤特异性 Th1 细胞驱动的炎症可预防 B 细胞癌。

Inflammation driven by tumour-specific Th1 cells protects against B-cell cancer.

机构信息

Centre for Immune Regulation, Institute of Immunology, University of Oslo and Oslo University Hospital Rikshospitalet, Oslo, Norway.

出版信息

Nat Commun. 2011;2:240. doi: 10.1038/ncomms1239.

Abstract

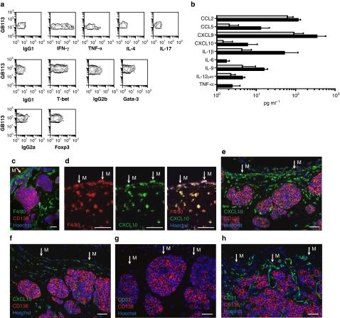
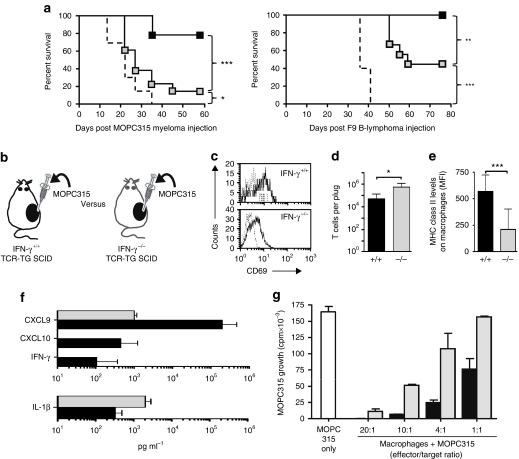
The immune system can both promote and suppress cancer. Chronic inflammation and proinflammatory cytokines such as interleukin (IL)-1 and IL-6 are considered to be tumour promoting. In contrast, the exact nature of protective antitumour immunity remains obscure. Here, we quantify locally secreted cytokines during primary immune responses against myeloma and B-cell lymphoma in mice. Strikingly, successful cancer immunosurveillance mediated by tumour-specific CD4(+) T cells is consistently associated with elevated local levels of both proinflammatory (IL-1α, IL-1β and IL-6) and T helper 1 (Th1)-associated cytokines (interferon-γ (IFN-γ), IL-2 and IL-12). Cancer eradication is achieved by a collaboration between tumour-specific Th1 cells and tumour-infiltrating, antigen-presenting macrophages. Th1 cells induce secretion of IL-1β and IL-6 by macrophages. Th1-derived IFN-γ is shown to render macrophages directly cytotoxic to cancer cells, and to induce macrophages to secrete the angiostatic chemokines CXCL9/MIG and CXCL10/IP-10. Thus, inflammation, when driven by tumour-specific Th1 cells, may prevent rather than promote cancer.

摘要

免疫系统既可以促进也可以抑制癌症。慢性炎症和促炎细胞因子,如白细胞介素 (IL)-1 和 IL-6,被认为是促进肿瘤的。相比之下,保护性抗肿瘤免疫的确切性质仍然不清楚。在这里,我们定量分析了小鼠对骨髓瘤和 B 细胞淋巴瘤的初级免疫反应中局部分泌的细胞因子。引人注目的是,由肿瘤特异性 CD4(+) T 细胞介导的成功的癌症免疫监视与局部升高的促炎(IL-1α、IL-1β 和 IL-6)和 T 辅助 1(Th1)相关细胞因子(干扰素-γ (IFN-γ)、IL-2 和 IL-12)水平一致相关。肿瘤特异性 Th1 细胞和肿瘤浸润的抗原呈递巨噬细胞之间的合作实现了癌症的消除。Th1 细胞诱导巨噬细胞分泌 IL-1β 和 IL-6。Th1 衍生的 IFN-γ 被证明使巨噬细胞对癌细胞具有直接细胞毒性,并诱导巨噬细胞分泌血管生成趋化因子 CXCL9/MIG 和 CXCL10/IP-10。因此,当由肿瘤特异性 Th1 细胞驱动时,炎症可能会预防而不是促进癌症。

https://cdn.ncbi.nlm.nih.gov/pmc/blobs/9bee/3072106/32b0aec06655/ncomms1239-f1.jpg

文献AI研究员

20分钟写一篇综述,助力文献阅读效率提升50倍。

立即体验

用中文搜PubMed

大模型驱动的PubMed中文搜索引擎

马上搜索

文档翻译

学术文献翻译模型,支持多种主流文档格式。

立即体验