Suppr超能文献

肌营养不良症伴明显肌营养不良蛋白缺乏症通常由肌营养不良蛋白基因突变引起。

Muscular dystrophy with marked Dysferlin deficiency is consistently caused by primary dysferlin gene mutations.

机构信息

Dipartimento di Patologia Generale, Telethon Institute of Genetics and Medicine (TIGEM), Seconda Università degli Studi di Napoli,S. Andrea delle Dame, via L. De Crecchio 7, Naples, Italy.

出版信息

Eur J Hum Genet. 2011 Sep;19(9):974-80. doi: 10.1038/ejhg.2011.70. Epub 2011 Apr 27.

Abstract

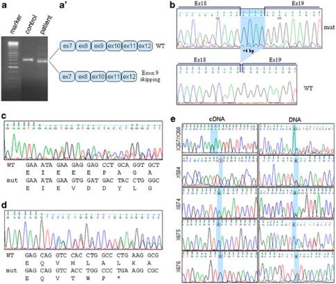
Dysferlin is a 237-kDa transmembrane protein involved in calcium-mediated sarcolemma resealing. Dysferlin gene mutations cause limb-girdle muscular dystrophy (LGMD) 2B, Miyoshi myopathy (MM) and distal myopathy of the anterior tibialis. Considering that a secondary Dysferlin reduction has also been described in other myopathies, our original goal was to identify cases with a Dysferlin deficiency without dysferlin gene mutations. The dysferlin gene is huge, composed of 55 exons that span 233 140 bp of genomic DNA. We performed a thorough mutation analysis in 65 LGMD/MM patients with ≤20% Dysferlin. The screening was exhaustive, as we sequenced both genomic DNA and cDNA. When required, we used other methods, including real-time PCR, long PCR and array CGH. In all patients, we were able to recognize the primary involvement of the dysferlin gene. We identified 38 novel mutation types. Some of these, such as a dysferlin gene duplication, could have been missed by conventional screening strategies. Nonsense-mediated mRNA decay was evident in six cases, in three of which both alleles were only detectable in the genomic DNA but not in the mRNA. Among a wide spectrum of novel gene defects, we found the first example of a 'nonstop' mutation causing a dysferlinopathy. This study presents the first direct and conclusive evidence that an amount of Dysferlin ≤20% is pathogenic and always caused by primary dysferlin gene mutations. This demonstrates the high specificity of a marked reduction of Dysferlin on western blot and the value of a comprehensive molecular approach for LGMD2B/MM diagnosis.

摘要

肌营养不良蛋白是一种 237kDa 的跨膜蛋白,参与钙介导的肌膜修复。肌营养不良蛋白基因突变导致肢带型肌营养不良 2B 型(LGMD2B)、宫泽肌病(MM)和胫骨前肌远端肌病。鉴于其他肌病也存在肌营养不良蛋白的二级减少,我们最初的目标是确定没有肌营养不良蛋白基因突变的肌营养不良蛋白缺乏症病例。肌营养不良蛋白基因巨大,由 55 个外显子组成,跨越 233140bp 的基因组 DNA。我们对 65 名肌营养不良蛋白/肌病患者进行了彻底的突变分析,这些患者的肌营养不良蛋白≤20%。筛选是详尽的,因为我们对基因组 DNA 和 cDNA 都进行了测序。当需要时,我们使用了其他方法,包括实时 PCR、长 PCR 和 array CGH。在所有患者中,我们都能够识别肌营养不良蛋白基因的主要受累情况。我们鉴定了 38 种新的突变类型。其中一些,如肌营养不良蛋白基因重复,可能会被传统的筛选策略所遗漏。无义介导的 mRNA 衰变在 6 例中明显,其中 3 例只有在基因组 DNA 中才能检测到两个等位基因,但在 mRNA 中不能检测到。在广泛的新型基因缺陷中,我们发现了第一个“无终止”突变导致肌营养不良蛋白病的例子。本研究首次直接且明确地证明,肌营养不良蛋白的含量≤20%是致病的,并且总是由原发性肌营养不良蛋白基因突变引起的。这证明了 Western blot 上肌营养不良蛋白明显减少的高度特异性和全面分子方法在 LGMD2B/MM 诊断中的价值。

https://cdn.ncbi.nlm.nih.gov/pmc/blobs/0c0e/3179367/9bd91b2546c8/ejhg201170f1.jpg

文献AI研究员

20分钟写一篇综述,助力文献阅读效率提升50倍。

立即体验

用中文搜PubMed

大模型驱动的PubMed中文搜索引擎

马上搜索

文档翻译

学术文献翻译模型,支持多种主流文档格式。

立即体验