Suppr超能文献

姜黄素降低了耐柔红霉素 CD34+ 急性髓系白血病细胞系和分选的 CD34+ 急性髓系白血病细胞中 Bcl-2 的表达,导致细胞凋亡。

Curcumin reduces expression of Bcl-2, leading to apoptosis in daunorubicin-insensitive CD34+ acute myeloid leukemia cell lines and primary sorted CD34+ acute myeloid leukemia cells.

机构信息

Department of Hematology, Third Affiliated Hospital, Sun Yat-sen University, 600 Tianhe Road, Guangzhou, P.R. China.

出版信息

J Transl Med. 2011 May 19;9:71. doi: 10.1186/1479-5876-9-71.

Abstract

BACKGROUND

Acute myeloid leukemia (AML) is an immunophenotypically heterogeneous malignant disease, in which CD34 positivity is associated with poor prognosis. CD34+ AML cells are 10-15-fold more resistant to daunorubicin (DNR) than CD34- AML cells. Curcumin is a major component of turmeric that has shown cytotoxic activity in multiple cancers; however, its anti-cancer activity has not been well studied in DNR-insensitive CD34+ AML cells. The aim of this study was to therefore to explore curcumin-induced cytotoxicity in DNR-insensitive CD34+ AML cell lines (KG1a, Kasumi-1), DNR-sensitive U937 AML cells, and primary CD34+ AML bone-marrow-derived cells.

METHODS

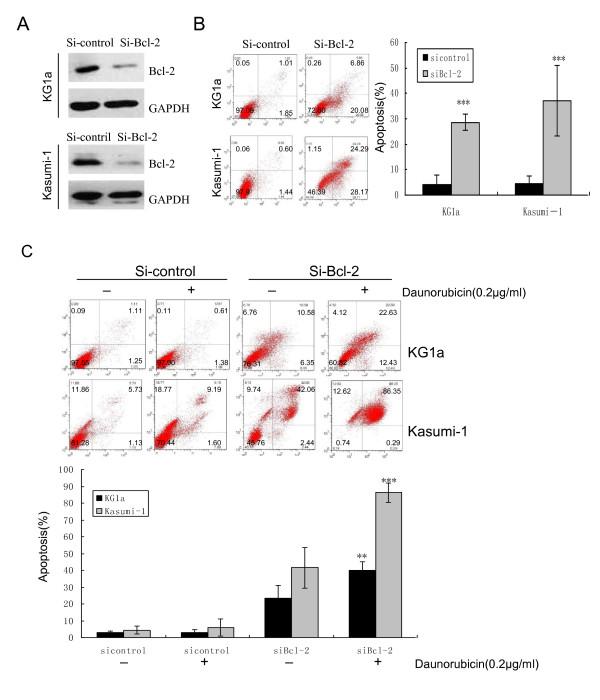
Primary human CD34+ cells were isolated from peripheral blood mononuclear cells or bone marrow mononuclear cells using a CD34 MicroBead kit. The growth inhibitory effects of curcumin were evaluated by MTT and colony-formation assays. Cell cycle distribution was examined by propidium iodide (PI) assay. Apoptosis was analyzed by Wright-Giemsa, Hoechst 33342 and Annexin-V/PI staining assays. The change in mitochondrial membrane potential (MMP) was examined by JC-1 staining and flow cytometry. Expression of apoptosis-related proteins was determined by reverse transcription-polymerase chain reaction and Western blotting. Short interfering RNA (siRNA) against Bcl-2 was used in CD34+ KG1a and Kasumi-1 cells incubated with/without DNR.

RESULTS

Curcumin inhibited proliferation and induced apoptosis and G1/S arrest in both DNR-insensitive KG1a, Kasumi-1 and DNR-sensitive U937 cells. Curcumin-induced apoptosis was associated with reduced expression of both Bcl-2 mRNA and protein, subsequent loss of MMP, and activation of caspase-3 followed by PARP degradation. Curcumin synergistically enhanced the cytotoxic effect of DNR in DNR-insensitive KG1a and Kasumi-1 cells, consistent with decreased Bcl-2 expression. Accordingly, siRNA against Bcl-2 increased the susceptibility of KG1a and Kasumi-1 cells to DNR-induced apoptosis. More importantly, curcumin suppressed Bcl-2 expression, selectively inhibited proliferation and synergistically enhanced the cytotoxicity of DNR in primary CD34+ AML cells, while showing limited lethality in normal CD34+ hematopoietic progenitors.

CONCLUSION

Curcumin down-regulates Bcl-2 and induces apoptosis in DNR-insensitive CD34+ AML cell lines and primary CD34+ AML cells.

摘要

背景

急性髓系白血病(AML)是一种免疫表型异质性恶性疾病,其中 CD34 阳性与预后不良相关。与 CD34-AML 细胞相比,CD34+AML 细胞对柔红霉素(DNR)的耐药性高出 10-15 倍。姜黄素是姜黄的主要成分,已在多种癌症中显示出细胞毒性活性;然而,其在 DNR 不敏感的 CD34+AML 细胞中的抗癌活性尚未得到很好的研究。因此,本研究旨在探讨姜黄素对 DNR 不敏感的 CD34+AML 细胞系(KG1a、Kasumi-1)、DNR 敏感的 U937 AML 细胞和原代 CD34+AML 骨髓源性细胞的诱导细胞毒性作用。

方法

使用 CD34 MicroBead 试剂盒从外周血单核细胞或骨髓单核细胞中分离原代人 CD34+细胞。通过 MTT 和集落形成测定评估姜黄素的生长抑制作用。通过碘化丙啶(PI)测定法检查细胞周期分布。通过 Wright-Giemsa、Hoechst 33342 和 Annexin-V/PI 染色测定法分析细胞凋亡。通过 JC-1 染色和流式细胞术检查线粒体膜电位(MMP)的变化。通过逆转录聚合酶链反应和 Western blot 测定法确定凋亡相关蛋白的表达。用针对 Bcl-2 的短发夹 RNA(siRNA)孵育有/无 DNR 的 CD34+KG1a 和 Kasumi-1 细胞。

结果

姜黄素抑制 DNR 不敏感的 KG1a、Kasumi-1 和 DNR 敏感的 U937 细胞的增殖,并诱导细胞凋亡和 G1/S 期阻滞。姜黄素诱导的细胞凋亡与 Bcl-2 mRNA 和蛋白表达降低、随后 MMP 丧失以及 caspase-3 激活和 PARP 降解有关。姜黄素协同增强了 DNR 对 DNR 不敏感的 KG1a 和 Kasumi-1 细胞的细胞毒性作用,这与 Bcl-2 表达降低一致。相应地,针对 Bcl-2 的 siRNA 增加了 KG1a 和 Kasumi-1 细胞对 DNR 诱导的细胞凋亡的敏感性。更重要的是,姜黄素下调 Bcl-2 的表达,选择性地抑制原代 CD34+AML 细胞的增殖,并协同增强 DNR 的细胞毒性,而对正常 CD34+造血祖细胞显示出有限的致死性。

结论

姜黄素下调 DNR 不敏感的 CD34+AML 细胞系和原代 CD34+AML 细胞中的 Bcl-2 并诱导细胞凋亡。

https://cdn.ncbi.nlm.nih.gov/pmc/blobs/f1ca/3118333/7ff5e681b0e4/1479-5876-9-71-1.jpg

文献AI研究员

20分钟写一篇综述,助力文献阅读效率提升50倍。

立即体验

用中文搜PubMed

大模型驱动的PubMed中文搜索引擎

马上搜索

文档翻译

学术文献翻译模型,支持多种主流文档格式。

立即体验