Suppr超能文献

含有病毒 2A 切割序列的双顺反子慢病毒能够可靠地共表达两种蛋白,并恢复 LCA1 动物模型的视力。

Bicistronic lentiviruses containing a viral 2A cleavage sequence reliably co-express two proteins and restore vision to an animal model of LCA1.

机构信息

Department of Neuroscience, University of Florida McKnight Brain Institute, Gainesville, Florida, United States of America.

出版信息

PLoS One. 2011;6(5):e20553. doi: 10.1371/journal.pone.0020553. Epub 2011 May 27.

Abstract

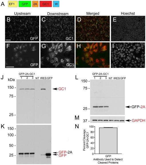
The disease processes underlying inherited retinal disease are complex and are not completely understood. Many of the corrective gene therapies designed to treat diseases linked to mutations in genes specifically expressed in photoreceptor cells restore function to these cells but fail to stop progression of the disease. There is growing consensus that effective treatments for these diseases will require delivery of multiple therapeutic proteins that will be selected to treat specific aspects of the disease process. The purpose of this study was to design a lentiviral transgene that reliably expresses all of the proteins it encodes and does so in a consistent manner among infected cells. We show, using both in vitro and in vivo analyses, that bicistronic lentiviral transgenes encoding two fluorescent proteins fused to a viral 2A-like cleavage peptide meet these expression criteria. To determine if this transgene design is suitable for therapeutic applications, we replaced one of the fluorescent protein genes with the gene encoding guanylate cyclase-1 (GC1) and delivered lentivirus carrying this transgene to the retinas of the GUCY1B avian model of Leber congenital amaurosis-1 (LCA1). GUCY1B chickens carry a null mutation in the GC1 gene that disrupts photoreceptor function and causes blindness at hatching, a phenotype that closely matches that observed in humans with LCA1. We found that treatment of these animals with the 2A lentivector encoding GC1 restored vision to these animals as evidenced by the presence of optokinetic reflexes. We conclude that 2A-like peptides, with proper optimization, can be successfully incorporated into therapeutic vectors designed to deliver multiple proteins to neural retinal. These results highlight the potential of this vector design to serve as a platform for the development of combination therapies designed to enhance or prolong the benefits of corrective gene therapies.

摘要

遗传性视网膜疾病的发病机制复杂,目前尚未完全阐明。许多旨在治疗特定于感光细胞中基因突变相关疾病的矫正基因疗法,可恢复这些细胞的功能,但无法阻止疾病的进展。人们越来越共识认为,这些疾病的有效治疗方法将需要递多种治疗性蛋白,这些蛋白将被选择用于治疗疾病过程的特定方面。本研究旨在设计一种可靠地表达其编码的所有蛋白的慢病毒转基因,并使其在感染细胞中以一致的方式表达。我们通过体外和体内分析表明,编码两个荧光蛋白的双顺反子慢病毒转基因融合到病毒 2A 样切割肽中,满足这些表达标准。为了确定这种转基因设计是否适合治疗应用,我们用编码鸟苷酸环化酶-1 (GC1) 的基因替换了一个荧光蛋白基因,并将携带这种转基因的慢病毒递送到 Leber 先天性黑蒙-1 (LCA1) 的 GUCY1B 禽类模型的视网膜中。GUCY1B 鸡携带 GC1 基因的无效突变,破坏了感光细胞的功能,导致孵化时失明,这种表型与 LCA1 患者的观察结果非常相似。我们发现,用编码 GC1 的 2A 慢病毒载体治疗这些动物,可恢复这些动物的视力,这可通过存在视动反射来证明。我们得出结论,适当优化的 2A 样肽可以成功地整合到旨在向神经视网膜递多种蛋白的治疗性载体中。这些结果突出了这种载体设计作为开发旨在增强或延长矫正基因疗法益处的联合疗法的平台的潜力。

https://cdn.ncbi.nlm.nih.gov/pmc/blobs/994b/3103589/738ec25075b6/pone.0020553.g001.jpg

文献AI研究员

20分钟写一篇综述,助力文献阅读效率提升50倍。

立即体验

用中文搜PubMed

大模型驱动的PubMed中文搜索引擎

马上搜索

文档翻译

学术文献翻译模型,支持多种主流文档格式。

立即体验