Suppr超能文献

朊蛋白(PrPC)通过调节 GluR6/7-PSD-95 结合对 JNK3 激活的作用对抗红藻氨酸诱导的癫痫发作和细胞死亡具有神经保护作用。

Neuroprotective role of PrPC against kainate-induced epileptic seizures and cell death depends on the modulation of JNK3 activation by GluR6/7-PSD-95 binding.

机构信息

Molecular and Cellular Neurobiotechnology, Institute for Bioengineering of Catalonia, Barcelona, Spain.

出版信息

Mol Biol Cell. 2011 Sep;22(17):3041-54. doi: 10.1091/mbc.E11-04-0321. Epub 2011 Jul 14.

Abstract

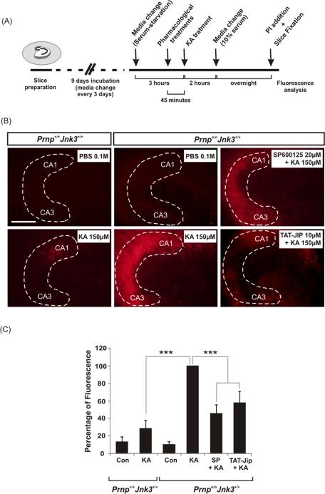
Cellular prion protein (PrP(C)) is a glycosyl-phosphatidylinositol-anchored glycoprotein. When mutated or misfolded, the pathogenic form (PrP(SC)) induces transmissible spongiform encephalopathies. In contrast, PrP(C) has a number of physiological functions in several neural processes. Several lines of evidence implicate PrP(C) in synaptic transmission and neuroprotection since its absence results in an increase in neuronal excitability and enhanced excitotoxicity in vitro and in vivo. Furthermore, PrP(C) has been implicated in the inhibition of N-methyl-d-aspartic acid (NMDA)-mediated neurotransmission, and prion protein gene (Prnp) knockout mice show enhanced neuronal death in response to NMDA and kainate (KA). In this study, we demonstrate that neurotoxicity induced by KA in Prnp knockout mice depends on the c-Jun N-terminal kinase 3 (JNK3) pathway since Prnp(o/o)Jnk3(o/o) mice were not affected by KA. Pharmacological blockage of JNK3 activity impaired PrP(C)-dependent neurotoxicity. Furthermore, our results indicate that JNK3 activation depends on the interaction of PrP(C) with postsynaptic density 95 protein (PSD-95) and glutamate receptor 6/7 (GluR6/7). Indeed, GluR6-PSD-95 interaction after KA injections was favored by the absence of PrP(C). Finally, neurotoxicity in Prnp knockout mice was reversed by an AMPA/KA inhibitor (6,7-dinitroquinoxaline-2,3-dione) and the GluR6 antagonist NS-102. We conclude that the protection afforded by PrP(C) against KA is due to its ability to modulate GluR6/7-mediated neurotransmission and hence JNK3 activation.

摘要

细胞朊蛋白(PrP(C))是一种糖基磷脂酰肌醇锚定糖蛋白。当突变或错误折叠时,致病性形式(PrP(SC))会诱导传染性海绵状脑病。相比之下,PrP(C) 在几种神经过程中具有多种生理功能。有几条证据表明 PrP(C)参与突触传递和神经保护,因为其缺失会导致体外和体内神经元兴奋性增加和兴奋性毒性增强。此外,PrP(C) 被认为抑制 N-甲基-D-天冬氨酸 (NMDA) 介导的神经传递,而 Prnp 基因 (Prnp) 敲除小鼠对 NMDA 和海人酸 (KA) 的反应显示出增强的神经元死亡。在这项研究中,我们证明了 KA 在 Prnp 敲除小鼠中诱导的神经毒性依赖于 c-Jun N-末端激酶 3 (JNK3) 途径,因为 Prnp(o/o)Jnk3(o/o) 小鼠不受 KA 的影响。JNK3 活性的药理学阻断损害了 PrP(C)依赖性神经毒性。此外,我们的结果表明 JNK3 的激活依赖于 PrP(C)与突触后密度蛋白 95 (PSD-95) 和谷氨酸受体 6/7 (GluR6/7) 的相互作用。事实上,KA 注射后 GluR6-PSD-95 相互作用在没有 PrP(C)的情况下更为有利。最后,Prnp 敲除小鼠的神经毒性被 AMPA/KA 抑制剂(6,7-二硝基喹喔啉-2,3-二酮)和 GluR6 拮抗剂 NS-102 逆转。我们得出结论,PrP(C) 对 KA 的保护作用归因于其调节 GluR6/7 介导的神经传递和因此 JNK3 激活的能力。

https://cdn.ncbi.nlm.nih.gov/pmc/blobs/86e6/3164453/69a9f3208523/3041fig1.jpg

文献AI研究员

20分钟写一篇综述,助力文献阅读效率提升50倍。

立即体验

用中文搜PubMed

大模型驱动的PubMed中文搜索引擎

马上搜索

文档翻译

学术文献翻译模型,支持多种主流文档格式。

立即体验