Suppr超能文献

溶酶体运输、抗原呈递和微生物杀伤受 Arf 样 GTP 酶 Arl8b 控制。

Lysosomal trafficking, antigen presentation, and microbial killing are controlled by the Arf-like GTPase Arl8b.

机构信息

Harvard Division of Medical Sciences, Graduate Program in Immunology and Harvard-MIT MD PhD Program, Boston, MA 02115, USA.

出版信息

Immunity. 2011 Aug 26;35(2):182-93. doi: 10.1016/j.immuni.2011.06.009. Epub 2011 Jul 28.

Abstract

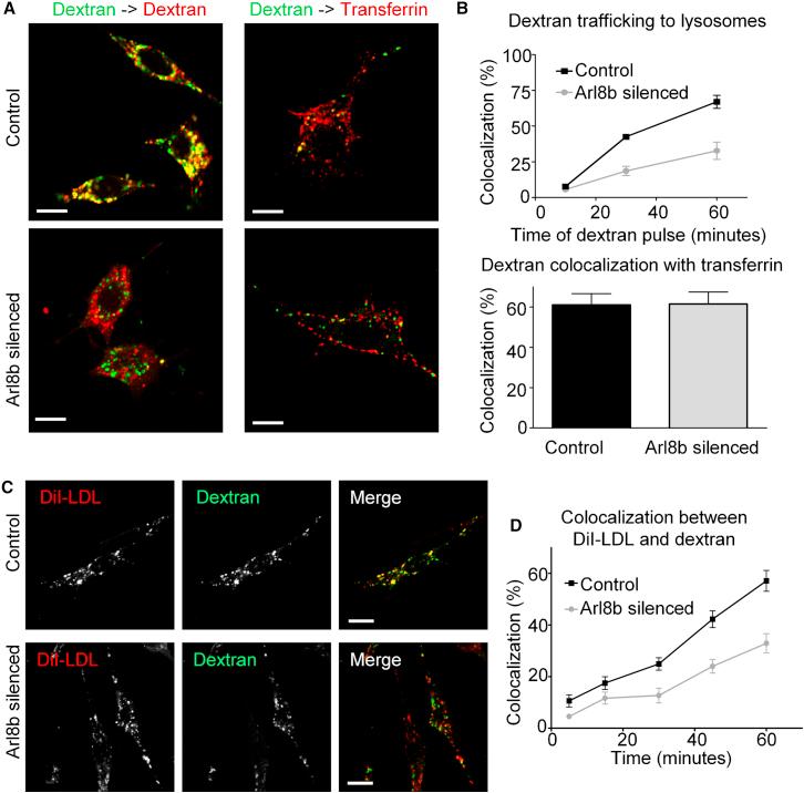
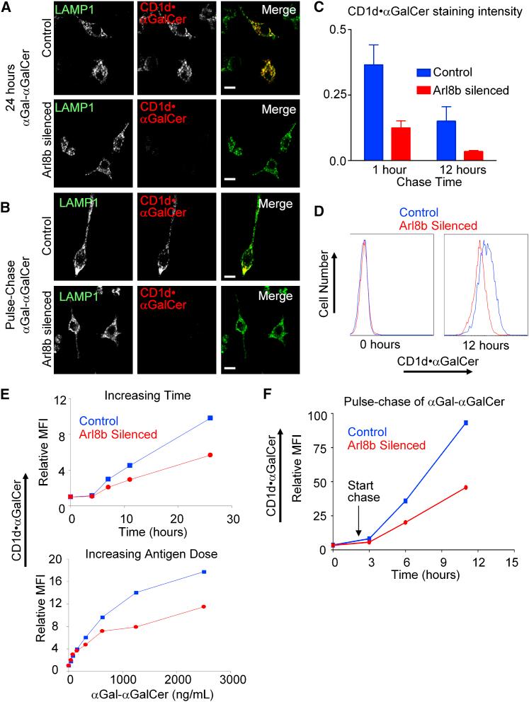
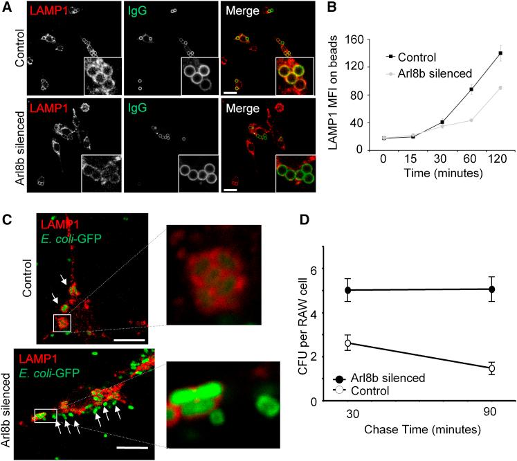
Antigen presentation and microbial killing are critical arms of host defense that depend upon cargo trafficking into lysosomes. Yet, the molecular regulators of traffic into lysosomes are only partly understood. Here, using a lysosome-dependent immunological screen of a trafficking shRNA library, we identified the Arf-like GTPase Arl8b as a critical regulator of cargo delivery to lysosomes. Homotypic fusion and vacuole protein sorting (HOPS) complex members were identified as effectors of Arl8b and were dependent on Arl8b for recruitment to lysosomes, suggesting that Arl8b-HOPS plays a general role in directing traffic to lysosomes. Moreover, the formation of CD1 antigen-presenting complexes in lysosomes, their delivery to the plasma membrane, and phagosome-lysosome fusion were all markedly impaired in Arl8b silenced cells resulting in corresponding defects in T cell activation and microbial killing. Together, these results define Arl8b as a key regulator of lysosomal cellular and immunological functions.

摘要

抗原呈递和微生物杀伤是宿主防御的关键手段,依赖于 cargo 向溶酶体的运输。然而,溶酶体运输的分子调节剂只有部分被理解。在这里,我们使用溶酶体依赖性免疫筛选运输 shRNA 文库,鉴定出 Arf 样 GTPase Arl8b 作为 cargo 递送到溶酶体的关键调节剂。同源融合和液泡蛋白分选 (HOPS) 复合物成员被鉴定为 Arl8b 的效应物,并且依赖于 Arl8b 招募到溶酶体,这表明 Arl8b-HOPS 在指导溶酶体运输中发挥普遍作用。此外,溶酶体中 CD1 抗原呈递复合物的形成、它们向质膜的运输以及吞噬体-溶酶体融合在 Arl8b 沉默细胞中都明显受损,导致 T 细胞活化和微生物杀伤的相应缺陷。总之,这些结果将 Arl8b 定义为溶酶体细胞和免疫学功能的关键调节剂。

https://cdn.ncbi.nlm.nih.gov/pmc/blobs/0267/3584282/a32565c4a1fa/fx1.jpg

文献AI研究员

20分钟写一篇综述,助力文献阅读效率提升50倍。

立即体验

用中文搜PubMed

大模型驱动的PubMed中文搜索引擎

马上搜索

文档翻译

学术文献翻译模型,支持多种主流文档格式。

立即体验