Suppr超能文献

理解复杂性状的新篇章:使用遗传学和流行病学进行人群结构分析 (PAGE) 研究的设计。

The Next PAGE in understanding complex traits: design for the analysis of Population Architecture Using Genetics and Epidemiology (PAGE) Study.

机构信息

Department of Genetics, School of Arts and Sciences, Rutgers University, Piscataway, New Jersey, USA.

出版信息

Am J Epidemiol. 2011 Oct 1;174(7):849-59. doi: 10.1093/aje/kwr160. Epub 2011 Aug 11.

Abstract

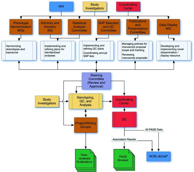
Genetic studies have identified thousands of variants associated with complex traits. However, most association studies are limited to populations of European descent and a single phenotype. The Population Architecture using Genomics and Epidemiology (PAGE) Study was initiated in 2008 by the National Human Genome Research Institute to investigate the epidemiologic architecture of well-replicated genetic variants associated with complex diseases in several large, ethnically diverse population-based studies. Combining DNA samples and hundreds of phenotypes from multiple cohorts, PAGE is well-suited to address generalization of associations and variability of effects in diverse populations; identify genetic and environmental modifiers; evaluate disease subtypes, intermediate phenotypes, and biomarkers; and investigate associations with novel phenotypes. PAGE investigators harmonize phenotypes across studies where possible and perform coordinated cohort-specific analyses and meta-analyses. PAGE researchers are genotyping thousands of genetic variants in up to 121,000 DNA samples from African-American, white, Hispanic/Latino, Asian/Pacific Islander, and American Indian participants. Initial analyses will focus on single nucleotide polymorphisms (SNPs) associated with obesity, lipids, cardiovascular disease, type 2 diabetes, inflammation, various cancers, and related biomarkers. PAGE SNPs are also assessed for pleiotropy using the "phenome-wide association study" approach, testing each SNP for associations with hundreds of phenotypes. PAGE data will be deposited into the National Center for Biotechnology Information's Database of Genotypes and Phenotypes and made available via a custom browser.

摘要

遗传研究已经确定了数千个与复杂特征相关的变体。然而,大多数关联研究仅限于欧洲血统的人群和单一表型。人口基因组学和流行病学研究计划(PAGE)于 2008 年由国家人类基因组研究所发起,旨在通过多个大型、种族多样化的基于人群的研究,调查与复杂疾病相关的经过充分验证的遗传变异的流行病学结构。通过将 DNA 样本与来自多个队列的数百种表型相结合,PAGE 非常适合解决在不同人群中关联的普遍性和效应的可变性;确定遗传和环境修饰因子;评估疾病亚型、中间表型和生物标志物;并研究与新表型的关联。PAGE 调查人员在可能的情况下协调研究之间的表型,并进行协调的队列特异性分析和荟萃分析。PAGE 研究人员正在对多达 121,000 个来自非裔美国人、白人、西班牙裔/拉丁裔、亚洲/太平洋岛民和美洲印第安人参与者的 DNA 样本中的数千个遗传变体进行基因分型。最初的分析将集中在与肥胖、脂质、心血管疾病、2 型糖尿病、炎症、各种癌症和相关生物标志物相关的单核苷酸多态性(SNP)上。还使用“表型全基因组关联研究”方法评估 PAGE SNPs 的多效性,即测试每个 SNP 与数百种表型的关联。PAGE 数据将被存入国家生物技术信息中心的基因型和表型数据库,并通过自定义浏览器提供。

https://cdn.ncbi.nlm.nih.gov/pmc/blobs/df49/3176830/f8cbebf547f9/amjepidkwr160f01_4c.jpg

文献AI研究员

20分钟写一篇综述,助力文献阅读效率提升50倍。

立即体验

用中文搜PubMed

大模型驱动的PubMed中文搜索引擎

马上搜索

文档翻译

学术文献翻译模型,支持多种主流文档格式。

立即体验