Suppr超能文献

Cdk1 依赖性 Dna2 磷酸化对 DNA 双链断裂末端切除的细胞周期调控。

Cell cycle regulation of DNA double-strand break end resection by Cdk1-dependent Dna2 phosphorylation.

机构信息

Department of Molecular & Human Genetics, Baylor College of Medicine, Houston, Texas, USA.

出版信息

Nat Struct Mol Biol. 2011 Aug 14;18(9):1015-9. doi: 10.1038/nsmb.2105.

Abstract

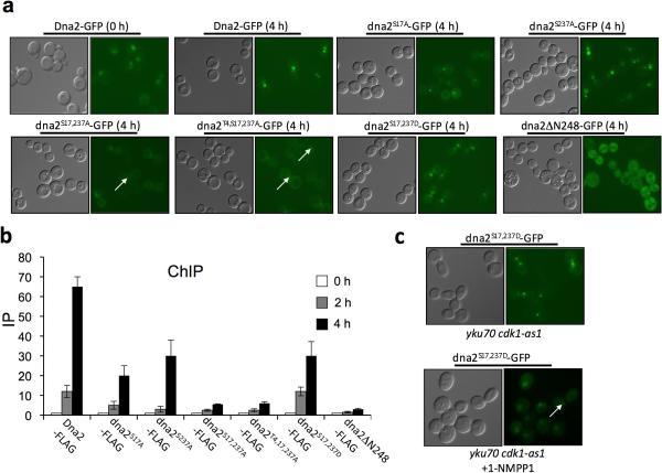
DNA recombination pathways are regulated by the cell cycle to coordinate with replication. Cyclin-dependent kinase (Cdk1) promotes efficient 5' strand resection at DNA double-strand breaks (DSBs), the initial step of homologous recombination and damage checkpoint activation. The Mre11-Rad50-Xrs2 complex with Sae2 initiates resection, whereas two nucleases, Exo1 and Dna2, and the DNA helicase-topoisomerase complex Sgs1-Top3-Rmi1 generate longer ssDNA at DSBs. Using Saccharomyces cerevisiae, we provide evidence for Cdk1-dependent phosphorylation of the resection nuclease Dna2 at Thr4, Ser17 and Ser237 that stimulates its recruitment to DSBs, resection and subsequent Mec1-dependent phosphorylation. Poorly recruited dna2T4A S17A S237A and dna2ΔN248 mutant proteins promote resection only in the presence of Exo1, suggesting cross-talk between Dna2- and Exo1-dependent resection pathways.

摘要

DNA 重组途径受细胞周期调控,以与复制相协调。细胞周期依赖性激酶 (Cdk1) 促进 DNA 双链断裂 (DSB) 处 5'链的有效切除,这是同源重组和损伤检查点激活的初始步骤。Mre11-Rad50-Xrs2 复合物与 Sae2 起始切除,而两种核酸酶 Exo1 和 Dna2 以及 DNA 解旋酶-拓扑异构酶复合物 Sgs1-Top3-Rmi1 在 DSB 处产生更长的 ssDNA。我们使用酿酒酵母提供了证据,表明 Cdk1 依赖性磷酸化切除核酸酶 Dna2 的 Thr4、Ser17 和 Ser237 可刺激其募集到 DSB 处,进行切除以及随后的 Mec1 依赖性磷酸化。募集不良的 dna2T4A S17A S237A 和 dna2ΔN248 突变蛋白仅在存在 Exo1 的情况下促进切除,这表明 Dna2 和 Exo1 依赖的切除途径之间存在交叉对话。

https://cdn.ncbi.nlm.nih.gov/pmc/blobs/9fa3/3168961/e7b745b66254/nihms-303616-f0001.jpg

文献AI研究员

20分钟写一篇综述,助力文献阅读效率提升50倍。

立即体验

用中文搜PubMed

大模型驱动的PubMed中文搜索引擎

马上搜索

文档翻译

学术文献翻译模型,支持多种主流文档格式。

立即体验