Suppr超能文献

在非 DNA 甲基化依赖的情况下,DNMT1 对 SNAIL1 和 E-cadherin 功能的调控。

Regulation of SNAIL1 and E-cadherin function by DNMT1 in a DNA methylation-independent context.

机构信息

Instituto de Investigaciones Biomédicas Alberto Sols, CSIC-UAM, Instituto de Investigación Hospital Universitario La Paz, Madrid, Spain.

出版信息

Nucleic Acids Res. 2011 Nov;39(21):9194-205. doi: 10.1093/nar/gkr658. Epub 2011 Aug 16.

Abstract

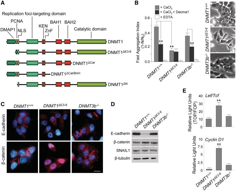
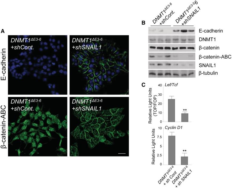
Mammalian DNA methyltransferase 1 (DNMT1) is essential for maintaining DNA methylation patterns after cell division. Disruption of DNMT1 catalytic activity results in whole genome cytosine demethylation of CpG dinucleotides, promoting severe dysfunctions in somatic cells and during embryonic development. While these observations indicate that DNMT1-dependent DNA methylation is required for proper cell function, the possibility that DNMT1 has a role independent of its catalytic activity is a matter of controversy. Here, we provide evidence that DNMT1 can support cell functions that do not require the C-terminal catalytic domain. We report that PCNA and DMAP1 domains in the N-terminal region of DNMT1 are sufficient to modulate E-cadherin expression in the absence of noticeable changes in DNA methylation patterns in the gene promoters involved. Changes in E-cadherin expression are directly associated with regulation of β-catenin-dependent transcription. Present evidence suggests that the DNMT1 acts on E-cadherin expression through its direct interaction with the E-cadherin transcriptional repressor SNAIL1.

摘要

哺乳动物 DNA 甲基转移酶 1(DNMT1)对于维持细胞分裂后 DNA 甲基化模式至关重要。DNMT1 催化活性的破坏导致 CpG 二核苷酸的全基因组胞嘧啶去甲基化,从而促进体细胞和胚胎发育过程中的严重功能障碍。虽然这些观察结果表明 DNMT1 依赖性 DNA 甲基化对于正常细胞功能是必需的,但 DNMT1 具有独立于其催化活性的作用的可能性存在争议。在这里,我们提供了证据表明,DNMT1 可以支持不需要 C 末端催化结构域的细胞功能。我们报告说,DNMT1 的 N 端区域中的 PCNA 和 DMAP1 结构域足以在不涉及涉及的基因启动子中 DNA 甲基化模式发生明显变化的情况下调节 E-钙粘蛋白的表达。E-钙粘蛋白表达的变化与 β-连环蛋白依赖性转录的调节直接相关。目前的证据表明,DNMT1 通过其与 E-钙粘蛋白转录抑制剂 SNAIL1 的直接相互作用来影响 E-钙粘蛋白的表达。

https://cdn.ncbi.nlm.nih.gov/pmc/blobs/804e/3241660/c4302e0bdf13/gkr658f1.jpg

文献AI研究员

20分钟写一篇综述,助力文献阅读效率提升50倍。

立即体验

用中文搜PubMed

大模型驱动的PubMed中文搜索引擎

马上搜索

文档翻译

学术文献翻译模型,支持多种主流文档格式。

立即体验