Suppr超能文献

缺氧诱导因子-2α 在骨关节炎软骨破坏过程中调节 Fas 介导线粒体凋亡。

Hypoxia-inducible factor-2α regulates Fas-mediated chondrocyte apoptosis during osteoarthritic cartilage destruction.

机构信息

Cell Dynamics Research Center and School of Life Sciences, Gwangju Institute of Science and Technology, Gwangju, Korea.

出版信息

Cell Death Differ. 2012 Mar;19(3):440-50. doi: 10.1038/cdd.2011.111. Epub 2011 Aug 26.

Abstract

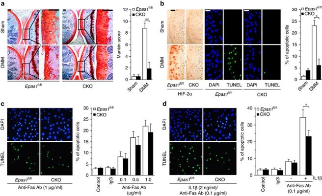
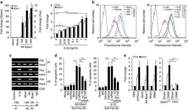
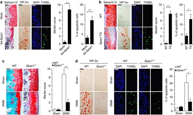
Apoptosis of articular chondrocytes is associated with the pathogenesis of osteoarthritis (OA). Recently, we demonstrated that hypoxia-inducible factor (HIF)-2α, encoded by Epas1, causes OA cartilage destruction by regulating the expression of various matrix-degrading enzymes. Here, we investigated the involvement of HIF-2α in chondrocyte apoptosis and OA cartilage destruction. HIF-2α levels in human and mouse OA chondrocytes were markedly elevated in association with increased apoptosis of articular chondrocytes. Overexpression or knockdown of HIF-2α alone did not cause chondrocyte apoptosis. However, HIF-2α expression markedly increased chondrocyte apoptosis in the presence of an agonistic anti-Fas (CD95) antibody. HIF-2α enhanced Fas expression and potentiated downstream signaling pathways, increasing the activity of initiator and executioner caspases. Overexpression of HIF-2α in mouse cartilage tissue, either by intra-articular injection of Epas1 adenovirus (Ad-Epas1) or in the context of chondrocyte-specific Epas1 transgenic mice, increased chondrocyte apoptosis and cartilage destruction. In contrast, chondrocyte-specific knockout of Epas1 in mice suppressed DMM (destabilization of the medial meniscus)-induced chondrocyte apoptosis and inhibited OA cartilage destruction. Moreover, Fas-deficient mice exhibited diminished chondrocyte apoptosis and OA cartilage destruction in response to Ad-Epas1 injection or DMM surgery. Taken together, our results demonstrate that HIF-2α potentiates Fas-mediated chondrocyte apoptosis, which is associated with OA cartilage destruction.

摘要

关节软骨细胞的凋亡与骨关节炎(OA)的发病机制有关。最近,我们证明,缺氧诱导因子(HIF)-2α通过调节各种基质降解酶的表达导致 OA 软骨破坏,其由 Epas1 编码。在这里,我们研究了 HIF-2α 在软骨细胞凋亡和 OA 软骨破坏中的作用。人 OA 软骨细胞和鼠 OA 软骨细胞中的 HIF-2α 水平明显升高,与关节软骨细胞凋亡增加有关。单独过表达或敲低 HIF-2α 本身不会引起软骨细胞凋亡。然而,在存在激动性抗 Fas(CD95)抗体的情况下,HIF-2α 表达明显增加了软骨细胞凋亡。HIF-2α 增强 Fas 表达并增强下游信号通路,增加起始和执行半胱氨酸蛋白酶的活性。通过关节内注射 Epas1 腺病毒(Ad-Epas1)或在软骨细胞特异性 Epas1 转基因小鼠的背景下,过表达 HIF-2α,可增加软骨细胞凋亡和软骨破坏。相反,在小鼠中特异性敲除 Epas1 可抑制 DMM(内侧半月板不稳定)诱导的软骨细胞凋亡并抑制 OA 软骨破坏。此外,Fas 缺陷型小鼠在接受 Ad-Epas1 注射或 DMM 手术后,软骨细胞凋亡和 OA 软骨破坏减少。总之,我们的结果表明,HIF-2α 增强 Fas 介导的软骨细胞凋亡,与 OA 软骨破坏有关。

https://cdn.ncbi.nlm.nih.gov/pmc/blobs/6826/3278727/e2bb5362e7ce/cdd2011111f1.jpg

文献AI研究员

20分钟写一篇综述,助力文献阅读效率提升50倍。

立即体验

用中文搜PubMed

大模型驱动的PubMed中文搜索引擎

马上搜索

文档翻译

学术文献翻译模型,支持多种主流文档格式。

立即体验