Suppr超能文献

牛痘病毒蛋白 C6 是一种毒力因子,可结合 TBK-1 衔接蛋白并抑制 IRF3 和 IRF7 的激活。

Vaccinia virus protein C6 is a virulence factor that binds TBK-1 adaptor proteins and inhibits activation of IRF3 and IRF7.

机构信息

School of Biochemistry and Immunology, Trinity College Dublin, Dublin, Ireland.

出版信息

PLoS Pathog. 2011 Sep;7(9):e1002247. doi: 10.1371/journal.ppat.1002247. Epub 2011 Sep 8.

Abstract

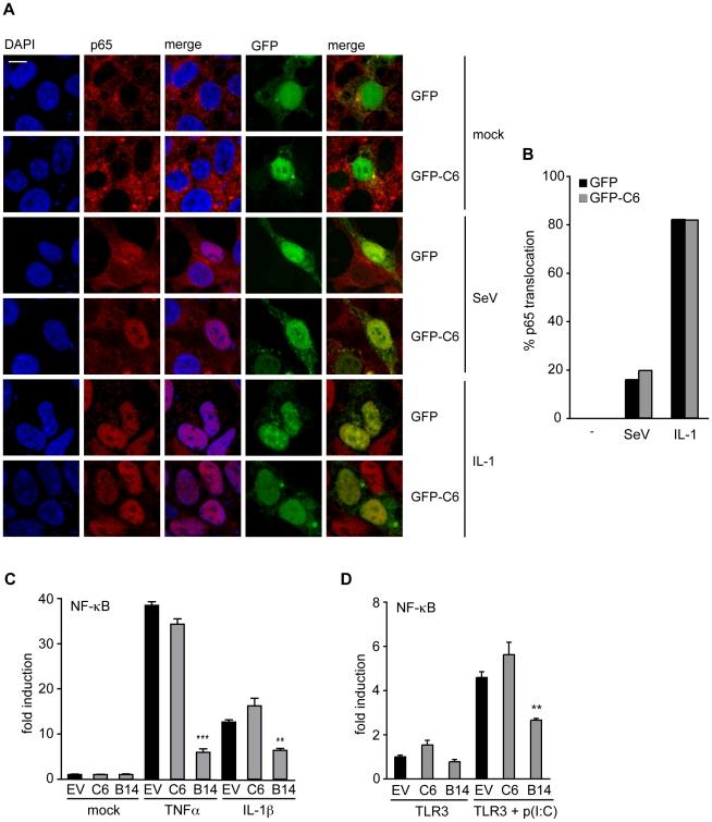
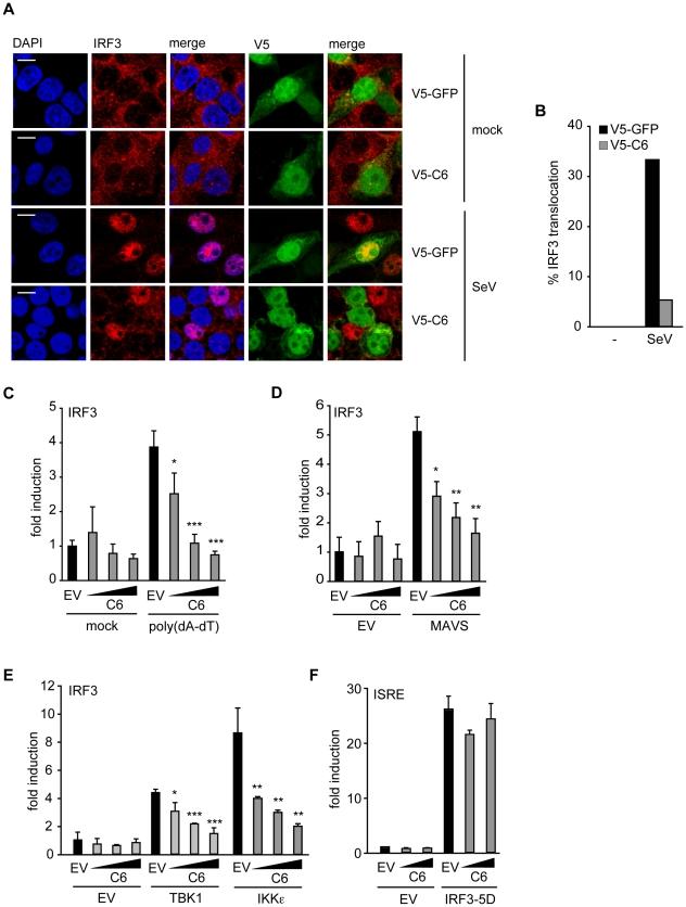
Recognition of viruses by pattern recognition receptors (PRRs) causes interferon-β (IFN-β) induction, a key event in the anti-viral innate immune response, and also a target of viral immune evasion. Here the vaccinia virus (VACV) protein C6 is identified as an inhibitor of PRR-induced IFN-β expression by a functional screen of select VACV open reading frames expressed individually in mammalian cells. C6 is a member of a family of Bcl-2-like poxvirus proteins, many of which have been shown to inhibit innate immune signalling pathways. PRRs activate both NF-κB and IFN regulatory factors (IRFs) to activate the IFN-β promoter induction. Data presented here show that C6 inhibits IRF3 activation and translocation into the nucleus, but does not inhibit NF-κB activation. C6 inhibits IRF3 and IRF7 activation downstream of the kinases TANK binding kinase 1 (TBK1) and IκB kinase-ε (IKKε), which phosphorylate and activate these IRFs. However, C6 does not inhibit TBK1- and IKKε-independent IRF7 activation or the induction of promoters by constitutively active forms of IRF3 or IRF7, indicating that C6 acts at the level of the TBK1/IKKε complex. Consistent with this notion, C6 immunoprecipitated with the TBK1 complex scaffold proteins TANK, SINTBAD and NAP1. C6 is expressed early during infection and is present in both nucleus and cytoplasm. Mutant viruses in which the C6L gene is deleted, or mutated so that the C6 protein is not expressed, replicated normally in cell culture but were attenuated in two in vivo models of infection compared to wild type and revertant controls. Thus C6 contributes to VACV virulence and might do so via the inhibition of PRR-induced activation of IRF3 and IRF7.

摘要

模式识别受体(PRRs)识别病毒会导致干扰素-β(IFN-β)的诱导,这是抗病毒先天免疫反应的关键事件,也是病毒免疫逃避的靶点。在这里,通过对单独在哺乳动物细胞中表达的选择痘苗病毒开放阅读框的功能筛选,鉴定痘苗病毒(VACV)蛋白 C6 是一种 PRR 诱导的 IFN-β表达抑制剂。C6 是 Bcl-2 样痘病毒蛋白家族的成员,其中许多蛋白已被证明能抑制先天免疫信号通路。PRRs 激活 NF-κB 和 IFN 调节因子(IRFs),以激活 IFN-β启动子的诱导。本文介绍的数据表明,C6 抑制 IRF3 的激活和向核内易位,但不抑制 NF-κB 的激活。C6 抑制 TANK 结合激酶 1(TBK1)和 IκB 激酶-ε(IKKε)下游的激酶激活的 IRF3 和 IRF7,这些激酶磷酸化并激活这些 IRFs。然而,C6 不抑制 TBK1 和 IKKε 非依赖性的 IRF7 激活,或不抑制组成性激活的 IRF3 或 IRF7 诱导的启动子,这表明 C6 作用于 TBK1/IKKε 复合物的水平。与这一观点一致,C6 与 TBK1 复合物支架蛋白 TANK、SINTBAD 和 NAP1 免疫沉淀。C6 在感染早期表达,存在于细胞核和细胞质中。在缺失 C6L 基因的突变病毒或突变导致 C6 蛋白不表达的突变病毒中,在细胞培养中复制正常,但在两种体内感染模型中与野生型和回复突变对照相比,其复制能力减弱。因此,C6 有助于 VACV 的毒力,可能通过抑制 PRR 诱导的 IRF3 和 IRF7 的激活来实现。

https://cdn.ncbi.nlm.nih.gov/pmc/blobs/8b49/3169548/292492b171d4/ppat.1002247.g001.jpg

文献AI研究员

20分钟写一篇综述,助力文献阅读效率提升50倍。

立即体验

用中文搜PubMed

大模型驱动的PubMed中文搜索引擎

马上搜索

文档翻译

学术文献翻译模型,支持多种主流文档格式。

立即体验