Suppr超能文献

CD140a 鉴定出一群具有高度髓鞘形成能力、迁移能力和有效植入能力的人少突胶质前体细胞。

CD140a identifies a population of highly myelinogenic, migration-competent and efficiently engrafting human oligodendrocyte progenitor cells.

机构信息

Department of Neurology, University of Rochester Medical Center, Rochester, New York, USA.

出版信息

Nat Biotechnol. 2011 Sep 25;29(10):934-41. doi: 10.1038/nbt.1972.

Abstract

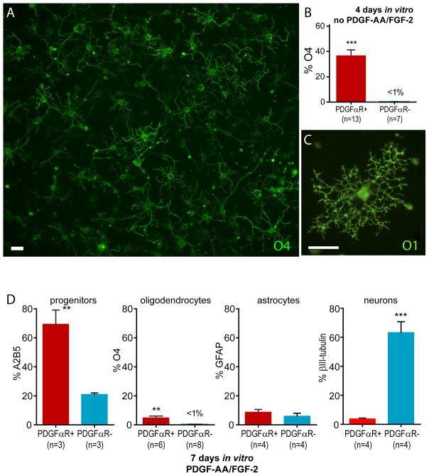
Experimental animals with myelin disorders can be treated by transplanting oligodendrocyte progenitor cells (OPCs) into the affected brain or spinal cord. OPCs have been isolated by their expression of gangliosides recognized by mAb A2B5, but this marker also identifies lineage-restricted astrocytes and immature neurons. To establish a more efficient means of isolating myelinogenic OPCs, we sorted fetal human forebrain cells for CD140a, an epitope of platelet derived growth factor receptor (PDGFR)α, which is differentially expressed by OPCs. CD140a(+) cells were isolated as mitotic bipotential progenitors that initially expressed neither mature neuronal nor astrocytic phenotypic markers, yet could be instructed to either oligodendrocyte or astrocyte fate in vitro. Transplanted CD140a(+) cells were highly migratory and robustly myelinated the hypomyelinated shiverer mouse brain more rapidly and efficiently than did A2B5(+)cells. Microarray analysis of CD140a(+) cells revealed overexpression of the oligodendroglial marker CD9, suggesting that CD9(+)/CD140a(+) cells may constitute an even more highly enriched population of myelinogenic progenitor cells.

摘要

实验动物的髓鞘疾病可以通过移植少突胶质前体细胞(OPCs)到受影响的大脑或脊髓来治疗。OPCs 已通过其表达神经节苷脂被 mAb A2B5 识别,但是该标志物也识别谱系限制的星形胶质细胞和未成熟神经元。为了建立一种更有效的分离髓鞘形成 OPCs 的方法,我们对胎儿人脑细胞进行 CD140a 分选,CD140a 是血小板衍生生长因子受体(PDGFR)α 的表位,它在 OPCs 中差异表达。CD140a(+)细胞被分离为有丝分裂双潜能祖细胞,最初既不表达成熟神经元也不表达星形胶质细胞表型标志物,但可以在体外被指示分化为少突胶质细胞或星形胶质细胞。移植的 CD140a(+)细胞具有高度迁移性,并且比 A2B5(+)细胞更快、更有效地髓鞘化 hypomyelinated shiverer 小鼠大脑。对 CD140a(+)细胞的微阵列分析显示,少突胶质细胞标记物 CD9 的过表达,表明 CD9(+)/CD140a(+)细胞可能构成更高度富集的髓鞘发生祖细胞群体。

https://cdn.ncbi.nlm.nih.gov/pmc/blobs/b640/3365580/c18f3166df89/nihms318122f1.jpg

文献AI研究员

20分钟写一篇综述,助力文献阅读效率提升50倍。

立即体验

用中文搜PubMed

大模型驱动的PubMed中文搜索引擎

马上搜索

文档翻译

学术文献翻译模型,支持多种主流文档格式。

立即体验