Suppr超能文献

miR-34 miRNAs 为体细胞重编程提供了一道屏障。

miR-34 miRNAs provide a barrier for somatic cell reprogramming.

机构信息

Division of Cellular and Developmental Biology, Molecular and Cell Biology Department, University of California at Berkeley, Berkeley, California 94705, USA.

出版信息

Nat Cell Biol. 2011 Oct 23;13(11):1353-60. doi: 10.1038/ncb2366.

Abstract

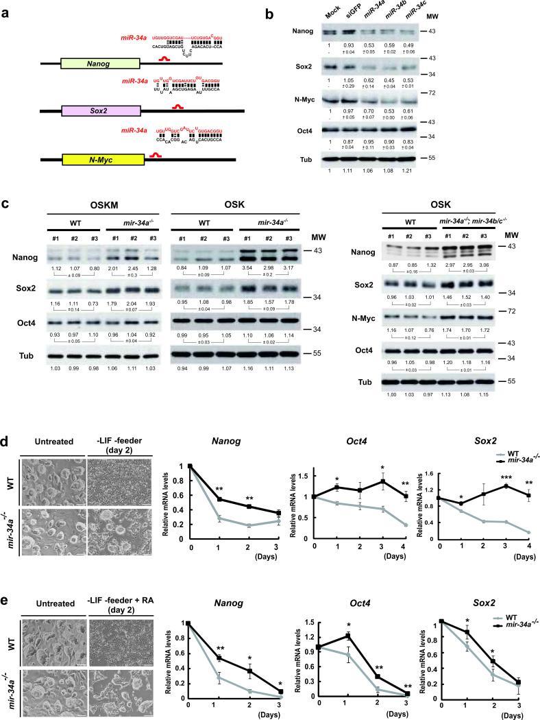
Somatic reprogramming induced by defined transcription factors is a low-efficiency process that is enhanced by p53 deficiency. So far, p21 is the only p53 target shown to contribute to p53 repression of iPSC (induced pluripotent stem cell) generation, indicating that additional p53 targets may regulate this process. Here, we demonstrate that miR-34 microRNAs (miRNAs), particularly miR-34a, exhibit p53-dependent induction during reprogramming. Mir34a deficiency in mice significantly increased reprogramming efficiency and kinetics, with miR-34a and p21 cooperatively regulating somatic reprogramming downstream of p53. Unlike p53 deficiency, which enhances reprogramming at the expense of iPSC pluripotency, genetic ablation of Mir34a promoted iPSC generation without compromising self-renewal or differentiation. Suppression of reprogramming by miR-34a was due, at least in part, to repression of pluripotency genes, including Nanog, Sox2 and Mycn (also known as N-Myc). This post-transcriptional gene repression by miR-34a also regulated iPSC differentiation kinetics. miR-34b and c similarly repressed reprogramming; and all three miR-34 miRNAs acted cooperatively in this process. Taken together, our findings identified miR-34 miRNAs as p53 targets that play an essential role in restraining somatic reprogramming.

摘要

定义转录因子诱导的体细胞核重编程是一个低效率的过程,p53 缺陷会增强这一过程。到目前为止,p21 是唯一被证明有助于 p53 抑制 iPSC(诱导多能干细胞)生成的 p53 靶标,这表明其他 p53 靶标可能调节这一过程。在这里,我们证明了 miR-34 微 RNA(miRNA),特别是 miR-34a,在重编程过程中表现出 p53 依赖性诱导。miR-34a 缺陷的小鼠显著提高了重编程效率和动力学,miR-34a 和 p21 协同调节 p53 下游的体细胞重编程。与 p53 缺陷不同,p53 缺陷以牺牲 iPSC 多能性为代价增强重编程,而 Mir34a 的遗传缺失促进了 iPSC 的产生,而不损害自我更新或分化。miR-34a 对重编程的抑制至少部分是由于对多能性基因的抑制,包括 Nanog、Sox2 和 Mycn(也称为 N-Myc)。miR-34a 通过这种转录后基因抑制也调节了 iPSC 分化动力学。miR-34b 和 c 同样抑制重编程;所有三种 miR-34 miRNAs 在这一过程中协同作用。总之,我们的发现确定了 miR-34 miRNAs 是 p53 靶标,在抑制体细胞重编程中起着至关重要的作用。

https://cdn.ncbi.nlm.nih.gov/pmc/blobs/ab68/3541684/f22eaec0abbc/nihms-326928-f0001.jpg

文献AI研究员

20分钟写一篇综述,助力文献阅读效率提升50倍。

立即体验

用中文搜PubMed

大模型驱动的PubMed中文搜索引擎

马上搜索

文档翻译

学术文献翻译模型,支持多种主流文档格式。

立即体验