Suppr超能文献

GARS 相关的夏科-马里-图什神经病突变体在不依赖野生型 GARS 水平的情况下对周围神经元有毒性。

Charcot-Marie-Tooth-linked mutant GARS is toxic to peripheral neurons independent of wild-type GARS levels.

机构信息

The Jackson Laboratory, Bar Harbor, Maine, USA.

出版信息

PLoS Genet. 2011 Dec;7(12):e1002399. doi: 10.1371/journal.pgen.1002399. Epub 2011 Dec 1.

Abstract

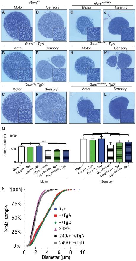
Charcot-Marie-Tooth disease type 2D (CMT2D) is a dominantly inherited peripheral neuropathy caused by missense mutations in the glycyl-tRNA synthetase gene (GARS). In addition to GARS, mutations in three other tRNA synthetase genes cause similar neuropathies, although the underlying mechanisms are not fully understood. To address this, we generated transgenic mice that ubiquitously over-express wild-type GARS and crossed them to two dominant mouse models of CMT2D to distinguish loss-of-function and gain-of-function mechanisms. Over-expression of wild-type GARS does not improve the neuropathy phenotype in heterozygous Gars mutant mice, as determined by histological, functional, and behavioral tests. Transgenic GARS is able to rescue a pathological point mutation as a homozygote or in complementation tests with a Gars null allele, demonstrating the functionality of the transgene and revealing a recessive loss-of-function component of the point mutation. Missense mutations as transgene-rescued homozygotes or compound heterozygotes have a more severe neuropathy than heterozygotes, indicating that increased dosage of the disease-causing alleles results in a more severe neurological phenotype, even in the presence of a wild-type transgene. We conclude that, although missense mutations of Gars may cause some loss of function, the dominant neuropathy phenotype observed in mice is caused by a dose-dependent gain of function that is not mitigated by over-expression of functional wild-type protein.

摘要

腓骨肌萎缩症 2D 型(CMT2D)是一种显性遗传性周围神经病,由甘氨酰-tRNA 合成酶基因(GARS)的错义突变引起。除了 GARS 之外,其他三种 tRNA 合成酶基因的突变也会导致类似的神经病,尽管其潜在机制尚未完全阐明。为了解决这个问题,我们生成了在全身过表达野生型 GARS 的转基因小鼠,并将它们与两种 CMT2D 的显性小鼠模型进行杂交,以区分功能丧失和功能获得机制。过表达野生型 GARS 并不能改善杂合型 Gars 突变小鼠的神经病表型,这可以通过组织学、功能和行为测试来确定。转基因 GARS 能够作为纯合子或与 Gars 缺失等位基因的互补测试中拯救病理性点突变,这证明了转基因的功能,并揭示了点突变的隐性功能丧失成分。错义突变作为转基因挽救的纯合子或复合杂合子比杂合子具有更严重的神经病,这表明致病等位基因的剂量增加会导致更严重的神经表型,即使存在野生型转基因也是如此。我们得出结论,尽管 Gars 的错义突变可能导致一些功能丧失,但在小鼠中观察到的显性神经病表型是由剂量依赖性的功能获得引起的,过表达功能性野生型蛋白并不能减轻这种获得。

https://cdn.ncbi.nlm.nih.gov/pmc/blobs/083d/3228828/32403353f369/pgen.1002399.g001.jpg

文献AI研究员

20分钟写一篇综述,助力文献阅读效率提升50倍。

立即体验

用中文搜PubMed

大模型驱动的PubMed中文搜索引擎

马上搜索

文档翻译

学术文献翻译模型,支持多种主流文档格式。

立即体验