Suppr超能文献

一种新型脂肪酸合酶抑制剂对 HER2+乳腺癌异种移植瘤具有活性,并对抗 HER2 耐药细胞系具有活性。

A novel inhibitor of fatty acid synthase shows activity against HER2+ breast cancer xenografts and is active in anti-HER2 drug-resistant cell lines.

机构信息

Institut d'Investigació Biomèdica de Girona, E-17071 Girona, Spain.

出版信息

Breast Cancer Res. 2011;13(6):R131. doi: 10.1186/bcr3077. Epub 2011 Dec 16.

Abstract

INTRODUCTION

Inhibiting the enzyme Fatty Acid Synthase (FASN) leads to apoptosis of breast carcinoma cells, and this is linked to human epidermal growth factor receptor 2 (HER2) signaling pathways in models of simultaneous expression of FASN and HER2.

METHODS

In a xenograft model of breast carcinoma cells that are FASN+ and HER2+, we have characterised the anticancer activity and the toxicity profile of G28UCM, the lead compound of a novel family of synthetic FASN inhibitors. In vitro, we analysed the cellular and molecular interactions of combining G28UCM with anti-HER drugs. Finally, we tested the cytotoxic ability of G28UCM on breast cancer cells resistant to trastuzumab or lapatinib, that we developed in our laboratory.

RESULTS

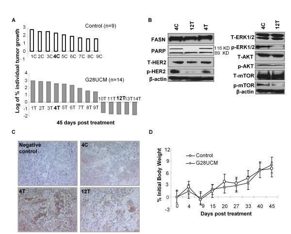
In vivo, G28UCM reduced the size of 5 out of 14 established xenografts. In the responding tumours, we observed inhibition of FASN activity, cleavage of poly-ADPribose polymerase (PARP) and a decrease of p-HER2, p- protein kinase B (AKT) and p-ERK1/2, which were not observed in the nonresponding tumours. In the G28UCM-treated animals, no significant toxicities occurred, and weight loss was not observed. In vitro, G28UCM showed marked synergistic interactions with trastuzumab, lapatinib, erlotinib or gefitinib (but not with cetuximab), which correlated with increases in apoptosis and with decreases in the activation of HER2, extracellular signal-regulated kinase (ERK)1/2 and AKT. In trastuzumab-resistant and in lapatinib-resistant breast cancer cells, in which trastuzumab and lapatinib were not effective, G28UCM retained the anticancer activity observed in the parental cells.

CONCLUSIONS

G28UCM inhibits fatty acid synthase (FASN) activity and the growth of breast carcinoma xenografts in vivo, and is active in cells with acquired resistance to anti-HER2 drugs, which make it a candidate for further pre-clinical development.

摘要

简介

抑制脂肪酸合酶(FASN)可导致乳腺癌细胞凋亡,在同时表达 FASN 和人表皮生长因子受体 2(HER2)的模型中,这与 HER2 信号通路有关。

方法

在 FASN+和 HER2+的乳腺癌细胞异种移植模型中,我们对新型 FASN 抑制剂家族的先导化合物 G28UCM 的抗癌活性和毒性特征进行了研究。在体外,我们分析了 G28UCM 与抗 HER 药物联合使用的细胞和分子相互作用。最后,我们测试了 G28UCM 对我们实验室中开发的对曲妥珠单抗或拉帕替尼耐药的乳腺癌细胞的细胞毒性能力。

结果

在体内,G28UCM 使 14 个已建立的异种移植瘤中的 5 个瘤体缩小。在反应性肿瘤中,我们观察到 FASN 活性受到抑制,多聚 ADP 核糖聚合酶(PARP)被切割,p-HER2、p-蛋白激酶 B(AKT)和 p-细胞外信号调节激酶 1/2(ERK1/2)水平下降,但在非反应性肿瘤中没有观察到这些变化。在 G28UCM 处理的动物中,没有发生明显的毒性,也没有体重减轻。在体外,G28UCM 与曲妥珠单抗、拉帕替尼、厄洛替尼或吉非替尼(但与西妥昔单抗不同)表现出显著的协同相互作用,这与凋亡增加和 HER2、ERK1/2 和 AKT 激活减少相关。在曲妥珠单抗耐药和拉帕替尼耐药的乳腺癌细胞中,曲妥珠单抗和拉帕替尼无效,G28UCM 保留了在亲本细胞中观察到的抗癌活性。

结论

G28UCM 抑制脂肪酸合酶(FASN)活性和体内乳腺癌异种移植瘤的生长,并且在对抗 HER2 药物获得性耐药的细胞中具有活性,这使其成为进一步临床前开发的候选药物。

https://cdn.ncbi.nlm.nih.gov/pmc/blobs/f853/3326573/e7280df82467/bcr3077-1.jpg

文献AI研究员

20分钟写一篇综述,助力文献阅读效率提升50倍。

立即体验

用中文搜PubMed

大模型驱动的PubMed中文搜索引擎

马上搜索

文档翻译

学术文献翻译模型,支持多种主流文档格式。

立即体验