Suppr超能文献

胸腺内效应器命运的程序化在三种分子上明显不同的 γδ T 细胞亚类中。

Intrathymic programming of effector fates in three molecularly distinct γδ T cell subtypes.

机构信息

Department of Pathology, University of Massachusetts Medical School, Worcester, Massachusetts, USA.

出版信息

Nat Immunol. 2012 Apr 1;13(5):511-8. doi: 10.1038/ni.2247.

Abstract

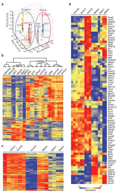
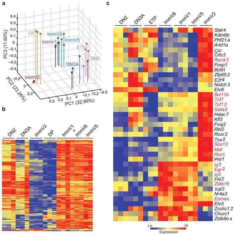
Innate γδ T cells function in the early phase of immune responses. Although innate γδ T cells have often been studied as one homogenous population, they can be functionally classified into effector subsets on the basis of the production of signature cytokines, analogous to adaptive helper T cell subsets. However, unlike the function of adaptive T cells, γδ effector T cell function correlates with genomically encoded T cell antigen receptor (TCR) chains, which suggests that clonal TCR selection is not the main determinant of the differentiation of γδ effector cells. A high-resolution transcriptome analysis of all emergent γδ thymocyte subsets segregated on the basis of use of the TCR γ-chain or δ-chain indicated the existence of three separate subtypes of γδ effector cells in the thymus. The immature γδ subsets were distinguished by unique transcription-factor modules that program effector function.

摘要

先天γδ T 细胞在免疫反应的早期阶段发挥作用。虽然先天γδ T 细胞通常被作为一个同质群体进行研究,但它们可以根据特征细胞因子的产生在功能上分为效应亚群,类似于适应性辅助 T 细胞亚群。然而,与适应性 T 细胞的功能不同,γδ 效应 T 细胞的功能与基因组编码的 T 细胞抗原受体(TCR)链相关,这表明克隆 TCR 选择不是 γδ 效应细胞分化的主要决定因素。基于 TCR γ 链或 δ 链的使用,对所有新出现的γδ 胸腺细胞亚群进行高分辨率转录组分析,表明在胸腺中存在三种不同的 γδ 效应细胞亚型。不成熟的 γδ 亚群通过编程效应功能的独特转录因子模块来区分。

https://cdn.ncbi.nlm.nih.gov/pmc/blobs/c32d/3427768/b00658b62ae9/nihms350797f1.jpg

文献AI研究员

20分钟写一篇综述,助力文献阅读效率提升50倍。

立即体验

用中文搜PubMed

大模型驱动的PubMed中文搜索引擎

马上搜索

文档翻译

学术文献翻译模型,支持多种主流文档格式。

立即体验