Suppr超能文献

单独抑制 HSP27 或联合抑制 pAKT 作为治疗靶点以靶向 SPARC 诱导的神经胶质瘤细胞存活。

Inhibition of HSP27 alone or in combination with pAKT inhibition as therapeutic approaches to target SPARC-induced glioma cell survival.

机构信息

The Barbara Jane Levy Laboratory of Molecular Neuro-Oncology, Henry Ford Hospital, Detroit, MI 48202, USA.

出版信息

Mol Cancer. 2012 Apr 5;11:20. doi: 10.1186/1476-4598-11-20.

Abstract

BACKGROUND

The current treatment regimen for glioma patients is surgery, followed by radiation therapy plus temozolomide (TMZ), followed by 6 months of adjuvant TMZ. Despite this aggressive treatment regimen, the overall survival of all surgically treated GBM patients remains dismal, and additional or different therapies are required. Depending on the cancer type, SPARC has been proposed both as a therapeutic target and as a therapeutic agent. In glioma, SPARC promotes invasion via upregulation of the p38 MAPK/MAPKAPK2/HSP27 signaling pathway, and promotes tumor cell survival by upregulating pAKT. As HSP27 and AKT interact to regulate the activity of each other, we determined whether inhibition of HSP27 was better than targeting SPARC as a therapeutic approach to inhibit both SPARC-induced glioma cell invasion and survival.

RESULTS

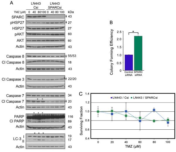
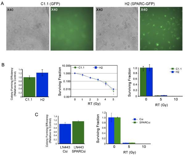
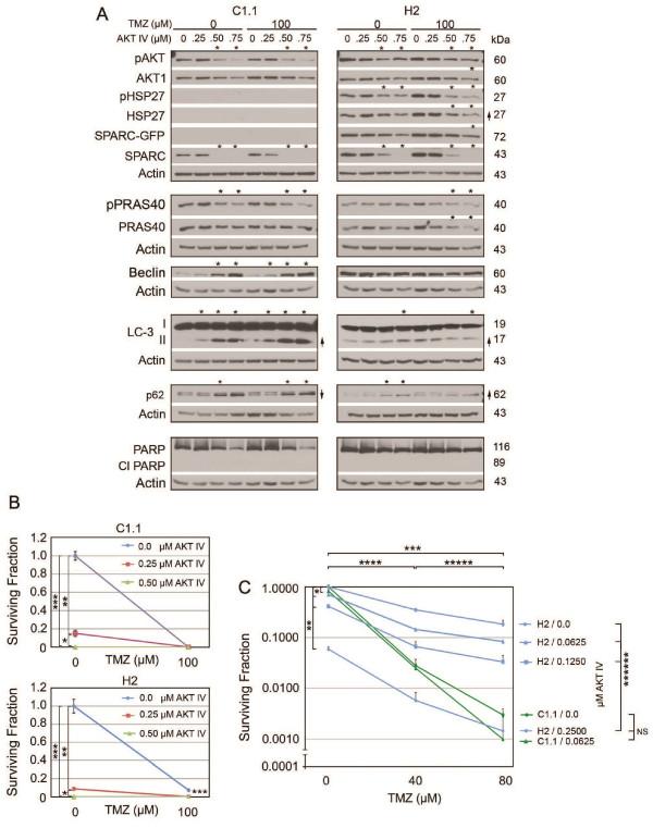
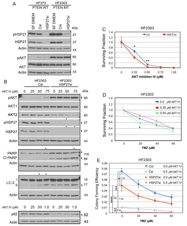
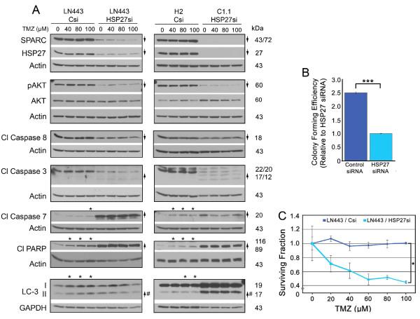
Our studies found the following. 1) SPARC increases the expression of tumor cell pro-survival and pro-death protein signaling in balance, and, as a net result, tumor cell survival remains unchanged. 2) Suppressing SPARC increases tumor cell survival, indicating it is not a good therapeutic target. 3) Suppressing HSP27 decreases tumor cell survival in all gliomas, but is more effective in SPARC-expressing tumor cells due to the removal of HSP27 inhibition of SPARC-induced pro-apoptotic signaling. 4) Suppressing total AKT1/2 paradoxically enhanced tumor cell survival, indicating that AKT1 or 2 are poor therapeutic targets. 5) However, inhibiting pAKT suppresses tumor cell survival. 6) Inhibiting both HSP27 and pAKT synergistically decreases tumor cell survival. 7) There appears to be a complex feedback system between SPARC, HSP27, and AKT. 8) This interaction is likely influenced by PTEN status. With respect to chemosensitization, we found the following. 1) SPARC enhances pro-apoptotic signaling in cells exposed to TMZ. 2) Despite this enhanced signaling, SPARC protects cells against TMZ. 3) This protection can be reduced by inhibiting pAKT. 4) Combined inhibition of HSP27 and pAKT is more effective than TMZ treatment alone.

CONCLUSIONS

We conclude that inhibition of HSP27 alone, or in combination with pAKT inhibitor IV, may be an effective therapeutic approach to inhibit SPARC-induced glioma cell invasion and survival in SPARC-positive/PTEN-wildtype and SPARC-positive/PTEN-null tumors, respectively.

摘要

背景

目前胶质母细胞瘤患者的治疗方案是手术,然后是放疗加替莫唑胺(TMZ),然后是 6 个月的辅助 TMZ。尽管采用了这种积极的治疗方案,但所有接受手术治疗的 GBM 患者的总体生存率仍然很差,需要额外或不同的治疗方法。根据癌症类型的不同,SPARC 既被提议作为治疗靶点,也被提议作为治疗剂。在神经胶质瘤中,SPARC 通过上调 p38 MAPK/MAPKAPK2/HSP27 信号通路促进侵袭,并通过上调 pAKT 促进肿瘤细胞存活。由于 HSP27 和 AKT 相互作用以调节彼此的活性,我们确定抑制 HSP27 是否优于靶向 SPARC,作为抑制 SPARC 诱导的神经胶质瘤细胞侵袭和存活的治疗方法。

结果

我们的研究发现:1)SPARC 增加肿瘤细胞存活和死亡相关蛋白信号的表达,达到平衡,因此肿瘤细胞存活保持不变。2)抑制 SPARC 会增加肿瘤细胞的存活,表明它不是一个好的治疗靶点。3)抑制 HSP27 会降低所有神经胶质瘤中的肿瘤细胞存活,但在表达 SPARC 的肿瘤细胞中更有效,因为 HSP27 的抑制去除了 SPARC 诱导的促凋亡信号。4)抑制总 AKT1/2 反而增强了肿瘤细胞的存活,表明 AKT1 或 2 是较差的治疗靶点。5)然而,抑制 pAKT 会抑制肿瘤细胞的存活。6)抑制 HSP27 和 pAKT 协同降低肿瘤细胞的存活。7)SPARC、HSP27 和 AKT 之间似乎存在一个复杂的反馈系统。8)这种相互作用可能受 PTEN 状态的影响。关于化疗增敏作用,我们发现:1)SPARC 增强了暴露于 TMZ 的细胞中的促凋亡信号。2)尽管这种信号增强,SPARC 仍能保护细胞免受 TMZ 的侵害。3)这种保护可以通过抑制 pAKT 来减少。4)联合抑制 HSP27 和 pAKT 比单独使用 TMZ 更有效。

结论

我们得出结论,单独抑制 HSP27,或与 pAKT 抑制剂 IV 联合抑制,可能是一种有效的治疗方法,分别抑制 SPARC 诱导的 SPARC 阳性/PTEN 野生型和 SPARC 阳性/PTEN 缺失型肿瘤中神经胶质瘤细胞的侵袭和存活。

https://cdn.ncbi.nlm.nih.gov/pmc/blobs/919c/3349587/18e2491b9422/1476-4598-11-20-1.jpg

文献AI研究员

20分钟写一篇综述,助力文献阅读效率提升50倍。

立即体验

用中文搜PubMed

大模型驱动的PubMed中文搜索引擎

马上搜索

文档翻译

学术文献翻译模型,支持多种主流文档格式。

立即体验