Suppr超能文献

组蛋白去乙酰化酶 1 失活诱导肝癌有丝分裂缺陷和 caspase 非依赖性自噬性细胞死亡。

HDAC1 inactivation induces mitotic defect and caspase-independent autophagic cell death in liver cancer.

机构信息

Department of Pathology, College of Medicine, The Catholic University of Korea, Seoul, Korea.

出版信息

PLoS One. 2012;7(4):e34265. doi: 10.1371/journal.pone.0034265. Epub 2012 Apr 4.

Abstract

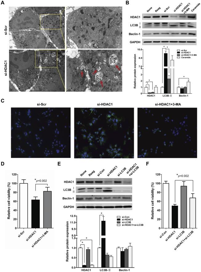
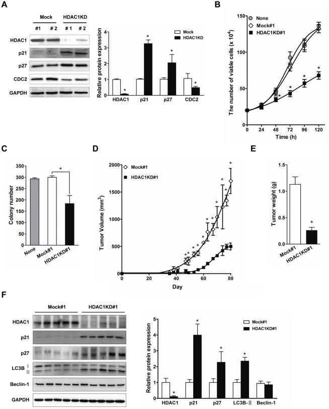
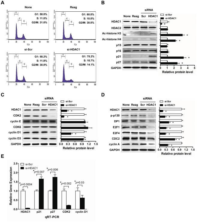
Histone deacetylases (HDACs) are known to play a central role in the regulation of several cellular properties interlinked with the development and progression of cancer. Recently, HDAC1 has been reported to be overexpressed in hepatocellular carcinoma (HCC), but its biological roles in hepatocarcinogenesis remain to be elucidated. In this study, we demonstrated overexpression of HDAC1 in a subset of human HCCs and liver cancer cell lines. HDAC1 inactivation resulted in regression of tumor cell growth and activation of caspase-independent autophagic cell death, via LC3B-II activation pathway in Hep3B cells. In cell cycle regulation, HDAC1 inactivation selectively induced both p21(WAF1/Cip1) and p27(Kip1) expressions, and simultaneously suppressed the expression of cyclin D1 and CDK2. Consequently, HDAC1 inactivation led to the hypophosphorylation of pRb in G1/S transition, and thereby inactivated E2F/DP1 transcription activity. In addition, we demonstrated that HDAC1 suppresses p21(WAF1/Cip1) transcriptional activity through Sp1-binding sites in the p21(WAF1/Cip1) promoter. Furthermore, sustained suppression of HDAC1 attenuated in vitro colony formation and in vivo tumor growth in a mouse xenograft model. Taken together, we suggest the aberrant regulation of HDAC1 in HCC and its epigenetic regulation of gene transcription of autophagy and cell cycle components. Overexpression of HDAC1 may play a pivotal role through the systemic regulation of mitotic effectors in the development of HCC, providing a particularly relevant potential target in cancer therapy.

摘要

组蛋白去乙酰化酶(HDACs)在调节与癌症发生和发展相关的多种细胞特性中起着核心作用。最近,已有报道称 HDAC1 在肝细胞癌(HCC)中过表达,但它在肝癌发生中的生物学作用仍有待阐明。在这项研究中,我们证明了 HDAC1 在一部分人类 HCC 和肝癌细胞系中过表达。在 Hep3B 细胞中,通过 LC3B-II 激活途径,HDAC1 失活导致肿瘤细胞生长的退化和 caspase 非依赖性自噬细胞死亡的激活。在细胞周期调控中,HDAC1 失活选择性地诱导 p21(WAF1/Cip1) 和 p27(Kip1) 的表达,并同时抑制 cyclin D1 和 CDK2 的表达。因此,HDAC1 失活导致 G1/S 转换中 pRb 的低磷酸化,从而使 E2F/DP1 转录活性失活。此外,我们证明 HDAC1 通过 p21(WAF1/Cip1) 启动子中的 Sp1 结合位点抑制 p21(WAF1/Cip1) 的转录活性。此外,持续抑制 HDAC1 减弱了在体外集落形成和体内小鼠异种移植模型中的肿瘤生长。综上所述,我们认为 HDAC1 在 HCC 中的异常调节及其对自噬和细胞周期成分的基因转录的表观遗传调控可能发挥关键作用。HDAC1 的过表达可能通过对有丝分裂效应物的系统调节在 HCC 的发展中发挥重要作用,为癌症治疗提供了一个特别相关的潜在靶点。

https://cdn.ncbi.nlm.nih.gov/pmc/blobs/d098/3319574/25a57b036e18/pone.0034265.g001.jpg

文献AI研究员

20分钟写一篇综述,助力文献阅读效率提升50倍。

立即体验

用中文搜PubMed

大模型驱动的PubMed中文搜索引擎

马上搜索

文档翻译

学术文献翻译模型,支持多种主流文档格式。

立即体验