Suppr超能文献

EuroFlow 抗体试剂盒,用于标准化 n 维流式细胞术免疫表型分析正常、反应性和恶性白细胞。

EuroFlow antibody panels for standardized n-dimensional flow cytometric immunophenotyping of normal, reactive and malignant leukocytes.

机构信息

Department of Immunology, Erasmus MC, University Medical Center Rotterdam (Erasmus MC), Rotterdam, The Netherlands.

出版信息

Leukemia. 2012 Sep;26(9):1908-75. doi: 10.1038/leu.2012.120. Epub 2012 May 3.

Abstract

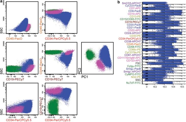
Most consensus leukemia & lymphoma antibody panels consist of lists of markers based on expert opinions, but they have not been validated. Here we present the validated EuroFlow 8-color antibody panels for immunophenotyping of hematological malignancies. The single-tube screening panels and multi-tube classification panels fit into the EuroFlow diagnostic algorithm with entries defined by clinical and laboratory parameters. The panels were constructed in 2-7 sequential design-evaluation-redesign rounds, using novel Infinicyt software tools for multivariate data analysis. Two groups of markers are combined in each 8-color tube: (i) backbone markers to identify distinct cell populations in a sample, and (ii) markers for characterization of specific cell populations. In multi-tube panels, the backbone markers were optimally placed at the same fluorochrome position in every tube, to provide identical multidimensional localization of the target cell population(s). The characterization markers were positioned according to the diagnostic utility of the combined markers. Each proposed antibody combination was tested against reference databases of normal and malignant cells from healthy subjects and WHO-based disease entities, respectively. The EuroFlow studies resulted in validated and flexible 8-color antibody panels for multidimensional identification and characterization of normal and aberrant cells, optimally suited for immunophenotypic screening and classification of hematological malignancies.

摘要

大多数共识性白血病和淋巴瘤抗体组合通常由专家意见基于标记物列表组成,但尚未得到验证。在此,我们提出了经过验证的 EuroFlow 8 色抗体组合,用于血液系统恶性肿瘤的免疫表型分析。单管筛查组合和多管分类组合符合 EuroFlow 诊断算法,其中条目由临床和实验室参数定义。这些组合是通过使用用于多变量数据分析的新型 Infinicyt 软件工具,在 2-7 个连续的设计-评估-重新设计循环中构建的。每个 8 色管中都组合了两类标记物:(i) 骨干标记物,用于鉴定样本中的不同细胞群体,以及 (ii) 用于特定细胞群体特征化的标记物。在多管组合中,骨干标记物在每个管中都以相同的荧光染料位置最佳放置,以提供目标细胞群体的相同多维定位。特征化标记物根据组合标记物的诊断效用进行定位。针对来自健康个体的正常和恶性细胞的参考数据库以及基于世卫组织的疾病实体,分别对每个提出的抗体组合进行了测试。EuroFlow 研究得出了经过验证和灵活的 8 色抗体组合,用于正常和异常细胞的多维鉴定和特征化,非常适合血液系统恶性肿瘤的免疫表型筛查和分类。

https://cdn.ncbi.nlm.nih.gov/pmc/blobs/a018/3437410/bd23bca0f21c/leu2012120f1.jpg

文献AI研究员

20分钟写一篇综述,助力文献阅读效率提升50倍。

立即体验

用中文搜PubMed

大模型驱动的PubMed中文搜索引擎

马上搜索

文档翻译

学术文献翻译模型,支持多种主流文档格式。

立即体验