Suppr超能文献

孕激素介导的致癌信号下调肿瘤抑制 miR-16 促进乳腺癌发生。

Downregulation of the tumor-suppressor miR-16 via progestin-mediated oncogenic signaling contributes to breast cancer development.

机构信息

Laboratory of Molecular Mechanisms of Carcinogenesis, Instituto de Biología y Medicina Experimental (IBYME), CONICET, Vuelta de Obligado 2490, C1428ADN Buenos Aires, Argentina.

出版信息

Breast Cancer Res. 2012 May 14;14(3):R77. doi: 10.1186/bcr3187.

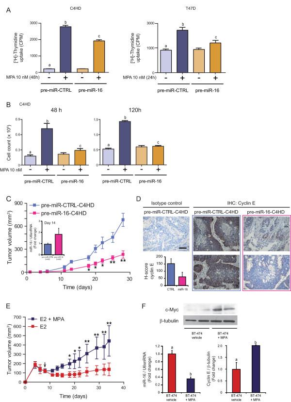
Abstract

INTRODUCTION

Experimental and clinical evidence points to a critical role of progesterone and the nuclear progesterone receptor (PR) in controlling mammary gland tumorigenesis. However, the molecular mechanisms of progesterone action in breast cancer still remain elusive. On the other hand, micro RNAs (miRNAs) are short ribonucleic acids which have also been found to play a pivotal role in cancer pathogenesis. The role of miRNA in progestin-induced breast cancer is poorly explored. In this study we explored progestin modulation of miRNA expression in mammary tumorigenesis.

METHODS

We performed a genome-wide study to explore progestin-mediated regulation of miRNA expression in breast cancer. miR-16 expression was studied by RT-qPCR in cancer cell lines with silenced PR, signal transducer and activator of transcription 3 (Stat3) or c-Myc, treated or not with progestins. Breast cancer cells were transfected with the precursor of miR-16 and proliferation assays, Western blots or in vivo experiments were performed. Target genes of miR-16 were searched through a bioinformatical approach, and the study was focused on cyclin E. Reporter gene assays were performed to confirm that cyclin E 3'UTR is a direct target of miR-16.

RESULTS

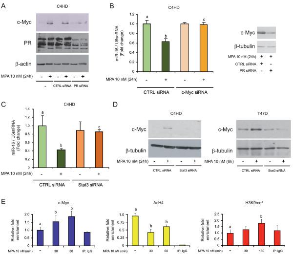
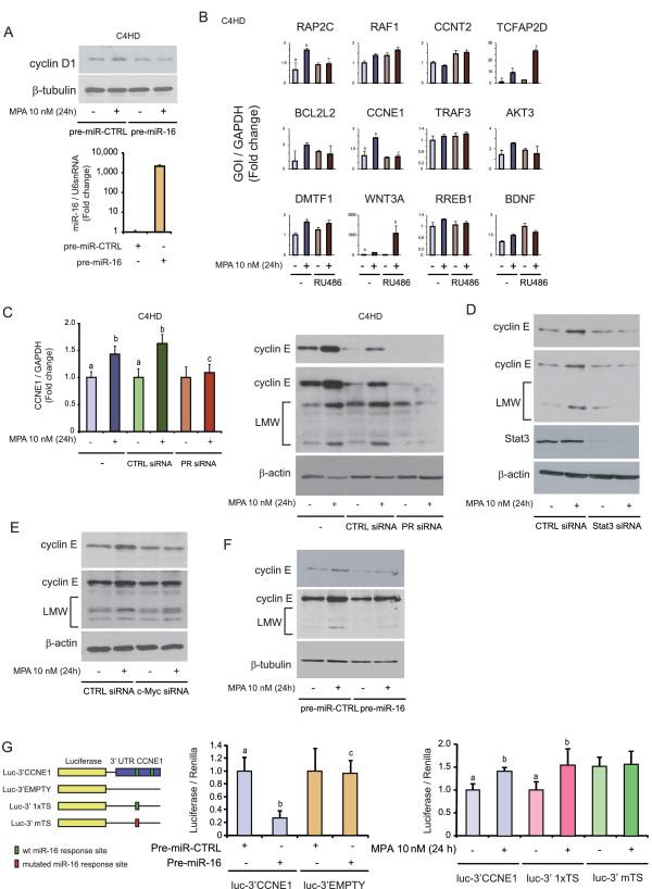
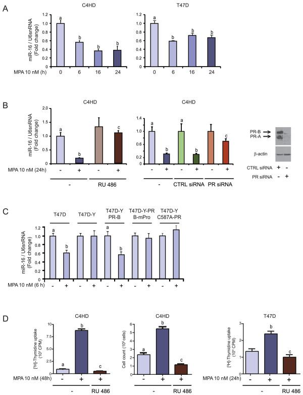
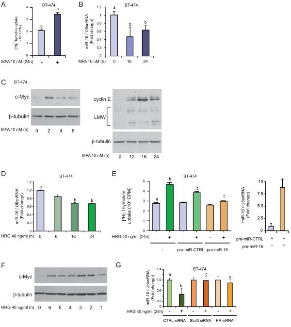
We found that nine miRNAs were upregulated and seven were downregulated by progestin in mammary tumor cells. miR-16, whose function as a tumor suppressor in leukemia has already been shown, was identified as one of the downregulated miRNAs in murine and human breast cancer cells. Progestin induced a decrease in miR-16 levels via the classical PR and through a hierarchical interplay between Stat3 and the oncogenic transcription factor c-Myc. A search for miR-16 targets showed that the CCNE1 gene, encoding the cell cycle regulator cyclin E, contains conserved putative miR-16 target sites in its mRNA 3' UTR region. We found that, similar to the molecular mechanism underlying progestin-modulated miR-16 expression, Stat3 and c-Myc participated in the induction of cyclin E expression by progestin. Moreover, overexpression of miR-16 abrogated the ability of progestin to induce cyclin E upregulation, revealing that cyclin E is a novel target of miR-16 in breast cancer. Overexpression of miR-16 also inhibited progestin-induced breast tumor growth in vitro and in vivo, demonstrating for the first time, a role for miR-16 as a tumor suppressor in mammary tumorigenesis. We also found that the ErbB ligand heregulin (HRG) downregulated the expression of miR-16, which then participates in the proliferative activity of HRG in breast tumor cells.

CONCLUSIONS

In this study, we reveal the first progestin-regulated miRNA expression profile and identify a novel role for miR-16 as a tumor suppressor in progestin- and growth factor-induced growth in breast cancer.

摘要

简介

实验和临床证据表明孕激素和核孕激素受体(PR)在控制乳腺肿瘤发生中起着关键作用。然而,孕激素在乳腺癌中的作用机制仍不清楚。另一方面,microRNAs(miRNAs)是短的核糖核酸,也被发现在癌症发病机制中起着关键作用。miRNA 在孕激素诱导的乳腺癌中的作用还没有被很好地探索。在这项研究中,我们探讨了孕激素对乳腺肿瘤发生中 miRNA 表达的调节作用。

方法

我们进行了一项全基因组研究,以探讨孕激素介导的乳腺癌中 miRNA 表达的调节。使用沉默 PR、信号转导和转录激活因子 3(Stat3)或 c-Myc 的乳腺癌细胞系,通过 RT-qPCR 研究 miR-16 的表达,并用孕激素处理或不处理。用 miR-16 的前体转染乳腺癌细胞,并进行增殖试验、Western blot 或体内实验。通过生物信息学方法搜索 miR-16 的靶基因,并将研究重点放在细胞周期蛋白 E 上。进行报告基因测定以证实 cyclin E 3'UTR 是 miR-16 的直接靶标。

结果

我们发现孕激素在乳腺肿瘤细胞中上调了 9 个 miRNA,下调了 7 个 miRNA。miR-16 作为白血病中的肿瘤抑制因子,已被证明具有功能,是在鼠类和人类乳腺癌细胞中下调的 miRNA 之一。孕激素通过经典的 PR 诱导 miR-16 水平降低,通过 Stat3 和致癌转录因子 c-Myc 之间的层次相互作用。对 miR-16 靶标的搜索表明,编码细胞周期蛋白 E 的 CCNE1 基因在其 mRNA 3'UTR 区域含有保守的、可能的 miR-16 靶位。我们发现,与孕激素调节 miR-16 表达的分子机制相似,Stat3 和 c-Myc 参与了孕激素诱导的 cyclin E 表达。此外,miR-16 的过表达消除了孕激素诱导 cyclin E 上调的能力,表明 cyclin E 是乳腺癌中 miR-16 的一个新靶标。miR-16 的过表达也抑制了孕激素诱导的体外和体内乳腺癌肿瘤生长,首次证明 miR-16 在乳腺肿瘤发生中作为肿瘤抑制因子的作用。我们还发现,表皮生长因子受体配体 HRG 下调了 miR-16 的表达,miR-16 随后参与了 HRG 在乳腺癌细胞中的增殖活性。

结论

在这项研究中,我们揭示了孕激素调节的 miRNA 表达谱的第一个,并且确定了 miR-16 作为孕激素和生长因子诱导的乳腺癌生长中的肿瘤抑制因子的新作用。

https://cdn.ncbi.nlm.nih.gov/pmc/blobs/cb89/3446340/2cc67e37a174/bcr3187-1.jpg

文献AI研究员

20分钟写一篇综述,助力文献阅读效率提升50倍。

立即体验

用中文搜PubMed

大模型驱动的PubMed中文搜索引擎

马上搜索

文档翻译

学术文献翻译模型,支持多种主流文档格式。

立即体验