Suppr超能文献

成纤维细胞生长因子 23(FGF23)通过激活 ERK1/2-SGK1 信号通路直接作用于肾脏近端小管诱导磷酸盐尿。

FGF23 acts directly on renal proximal tubules to induce phosphaturia through activation of the ERK1/2-SGK1 signaling pathway.

机构信息

University of Veterinary Medicine Vienna, Vienna, Austria.

出版信息

Bone. 2012 Sep;51(3):621-8. doi: 10.1016/j.bone.2012.05.015. Epub 2012 May 27.

Abstract

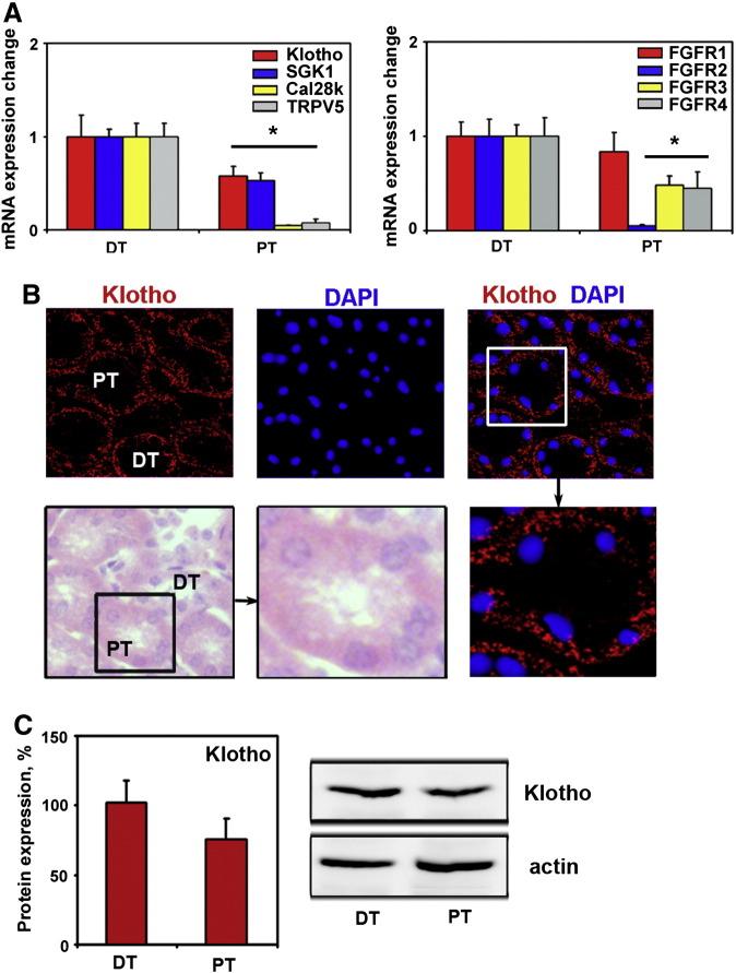
Fibroblast growth factor-23 (FGF23) is a bone-derived endocrine regulator of phosphate homeostasis which inhibits renal tubular phosphate reabsorption. Binding of circulating FGF23 to FGF receptors in the cell membrane requires the concurrent presence of the co-receptor αKlotho. It is still controversial whether αKlotho is expressed in the kidney proximal tubule, the principal site of phosphate reabsorption. Hence, it has remained an enigma as to how FGF23 downregulates renal phosphate reabsorption. Here, we show that renal proximal tubular cells do express the co-receptor αKlotho together with cognate FGF receptors, and that FGF23 directly downregulates membrane expression of the sodium-phosphate cotransporter NaPi-2a by serine phosphorylation of the scaffolding protein Na(+)/H(+) exchange regulatory cofactor (NHERF)-1 through ERK1/2 and serum/glucocorticoid-regulated kinase-1 signaling.

摘要

成纤维细胞生长因子 23(FGF23)是一种骨源性内分泌调节物,可调节磷酸盐稳态,抑制肾小管磷酸盐重吸收。循环 FGF23 与细胞膜上的 FGF 受体结合需要共同受体 αKlotho 的同时存在。αKlotho 是否在肾脏近端小管(磷酸盐重吸收的主要部位)中表达仍存在争议。因此,FGF23 如何下调肾脏磷酸盐重吸收仍然是一个谜。在这里,我们表明肾脏近端管状细胞确实表达共同受体 αKlotho 以及同源的 FGF 受体,并且 FGF23 通过 ERK1/2 和血清/糖皮质激素调节激酶-1 信号传导,使丝氨酸磷酸化支架蛋白 Na(+)/H(+)交换调节因子(NHERF)-1,直接下调钠-磷酸盐共转运蛋白 NaPi-2a 的膜表达。

https://cdn.ncbi.nlm.nih.gov/pmc/blobs/1c2f/3419258/c29faa21aaf8/gr1.jpg

文献AI研究员

20分钟写一篇综述,助力文献阅读效率提升50倍。

立即体验

用中文搜PubMed

大模型驱动的PubMed中文搜索引擎

马上搜索

文档翻译

学术文献翻译模型,支持多种主流文档格式。

立即体验