Suppr超能文献

鉴定小鼠脑内组蛋白上翻译后修饰的组合模式。

Identification of combinatorial patterns of post-translational modifications on individual histones in the mouse brain.

机构信息

Medical Faculty, Brain Research Institute, University of Zürich and Department of Biology, ETH Zürich, Zürich, Switzerland.

出版信息

PLoS One. 2012;7(5):e36980. doi: 10.1371/journal.pone.0036980. Epub 2012 May 31.

Abstract

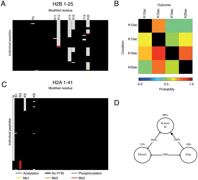
Post-translational modifications (PTMs) of proteins are biochemical processes required for cellular functions and signalling that occur in every sub-cellular compartment. Multiple protein PTMs exist, and are established by specific enzymes that can act in basal conditions and upon cellular activity. In the nucleus, histone proteins are subjected to numerous PTMs that together form a histone code that contributes to regulate transcriptional activity and gene expression. Despite their importance however, histone PTMs have remained poorly characterised in most tissues, in particular the brain where they are thought to be required for complex functions such as learning and memory formation. Here, we report the comprehensive identification of histone PTMs, of their combinatorial patterns, and of the rules that govern these patterns in the adult mouse brain. Based on liquid chromatography, electron transfer, and collision-induced dissociation mass spectrometry, we generated a dataset containing a total of 10,646 peptides from H1, H2A, H2B, H3, H4, and variants in the adult brain. 1475 of these peptides carried one or more PTMs, including 141 unique sites and a total of 58 novel sites not described before. We observed that these PTMs are not only classical modifications such as serine/threonine (Ser/Thr) phosphorylation, lysine (Lys) acetylation, and Lys/arginine (Arg) methylation, but also include several atypical modifications such as Ser/Thr acetylation, and Lys butyrylation, crotonylation, and propionylation. Using synthetic peptides, we validated the presence of these atypical novel PTMs in the mouse brain. The application of data-mining algorithms further revealed that histone PTMs occur in specific combinations with different ratios. Overall, the present data newly identify a specific histone code in the mouse brain and reveal its level of complexity, suggesting its potential relevance for higher-order brain functions.

摘要

蛋白质的翻译后修饰(PTMs)是细胞功能和信号转导所必需的生化过程,发生在每个亚细胞区室中。存在多种蛋白质 PTM,并且由可以在基础条件下和细胞活动时起作用的特定酶建立。在核中,组蛋白蛋白受到多种 PTM 的影响,这些 PTM 共同构成组蛋白密码,有助于调节转录活性和基因表达。然而,尽管它们很重要,但在大多数组织中,组蛋白 PTM 的特征仍然很差,特别是在大脑中,人们认为它们对于学习和记忆形成等复杂功能是必需的。在这里,我们报告了在成年小鼠大脑中全面鉴定组蛋白 PTM、它们的组合模式以及控制这些模式的规则。基于液相色谱、电子转移和碰撞诱导解离质谱,我们生成了一个数据集,其中包含来自 H1、H2A、H2B、H3、H4 和成年大脑变体的总共 10646 个肽。这些肽中有 1475 个携带一个或多个 PTM,包括 141 个独特位点和总共 58 个以前未描述的新位点。我们观察到,这些 PTM 不仅是经典修饰,如丝氨酸/苏氨酸(Ser/Thr)磷酸化、赖氨酸(Lys)乙酰化和 Lys/精氨酸(Arg)甲基化,还包括几种非典型修饰,如 Ser/Thr 乙酰化以及 Lys 丁酰化、 crotonylation 和 propionylation。使用合成肽,我们验证了这些非典型新型 PTM 在小鼠大脑中的存在。数据挖掘算法的应用进一步表明,组蛋白 PTM 以不同比例出现在特定组合中。总的来说,目前的数据在小鼠大脑中首次鉴定出特定的组蛋白密码,并揭示了其复杂程度,表明其对于高级大脑功能具有潜在的相关性。

https://cdn.ncbi.nlm.nih.gov/pmc/blobs/8224/3365036/91fec883bc17/pone.0036980.g001.jpg

文献AI研究员

20分钟写一篇综述,助力文献阅读效率提升50倍。

立即体验

用中文搜PubMed

大模型驱动的PubMed中文搜索引擎

马上搜索

文档翻译

学术文献翻译模型,支持多种主流文档格式。

立即体验