Suppr超能文献

AXL 激酶的激活导致肺癌对 EGFR 靶向治疗产生耐药性。

Activation of the AXL kinase causes resistance to EGFR-targeted therapy in lung cancer.

机构信息

1] Department of Pathology, Case Western Reserve University School of Medicine, University Hospitals-Case Medical Center and Ireland Cancer Center, Case Comprehensive Cancer Center, Cleveland, Ohio, USA.

出版信息

Nat Genet. 2012 Jul 1;44(8):852-60. doi: 10.1038/ng.2330.

Abstract

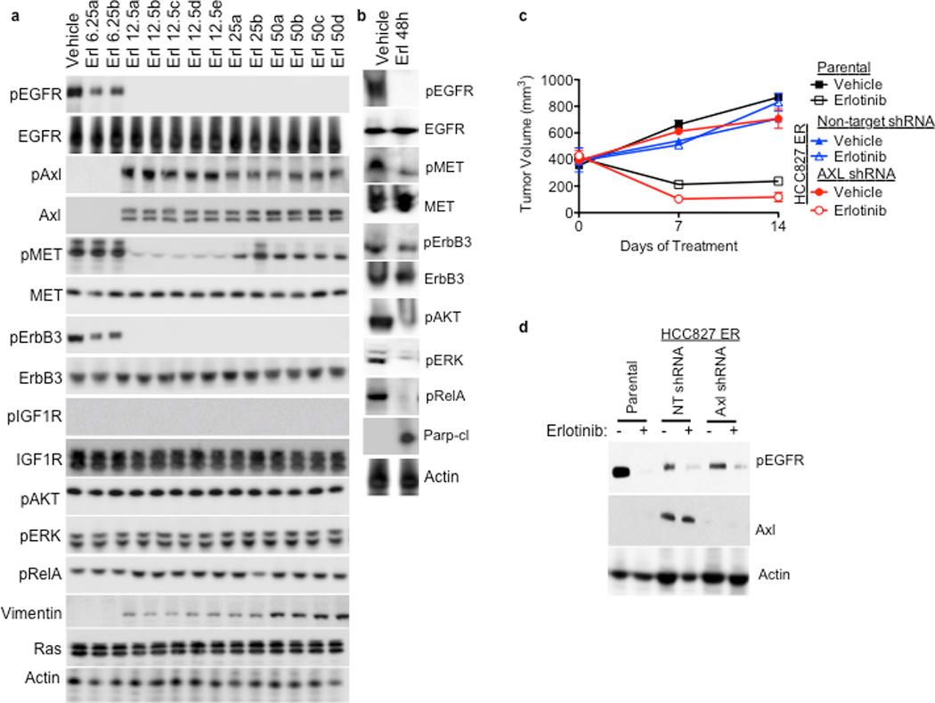
Human non-small cell lung cancers (NSCLCs) with activating mutations in EGFR frequently respond to treatment with EGFR-targeted tyrosine kinase inhibitors (TKIs), such as erlotinib, but responses are not durable, as tumors acquire resistance. Secondary mutations in EGFR (such as T790M) or upregulation of the MET kinase are found in over 50% of resistant tumors. Here, we report increased activation of AXL and evidence for epithelial-to-mesenchymal transition (EMT) in multiple in vitro and in vivo EGFR-mutant lung cancer models with acquired resistance to erlotinib in the absence of the EGFR p.Thr790Met alteration or MET activation. Genetic or pharmacological inhibition of AXL restored sensitivity to erlotinib in these tumor models. Increased expression of AXL and, in some cases, of its ligand GAS6 was found in EGFR-mutant lung cancers obtained from individuals with acquired resistance to TKIs. These data identify AXL as a promising therapeutic target whose inhibition could prevent or overcome acquired resistance to EGFR TKIs in individuals with EGFR-mutant lung cancer.

摘要

人类非小细胞肺癌(NSCLCs)中 EGFR 的激活突变常对 EGFR 靶向酪氨酸激酶抑制剂(TKIs)治疗有反应,如厄洛替尼,但反应并不持久,因为肿瘤会产生耐药性。在超过 50%的耐药肿瘤中发现了 EGFR 中的继发性突变(如 T790M)或 MET 激酶的上调。在这里,我们报告了在体外和体内多种获得性厄洛替尼耐药的 EGFR 突变型肺癌模型中 AXL 的激活增加,并证明存在上皮-间充质转化(EMT),而没有 EGFR p.Thr790Met 改变或 MET 激活。AXL 的遗传或药理学抑制恢复了这些肿瘤模型对厄洛替尼的敏感性。在从对 TKI 获得性耐药的个体中获得的 EGFR 突变型肺癌中发现了 AXL 的表达增加,在某些情况下,其配体 GAS6 的表达也增加。这些数据表明 AXL 是一个有前途的治疗靶点,其抑制可能预防或克服 EGFR-TKIs 在 EGFR 突变型肺癌患者中的获得性耐药。

https://cdn.ncbi.nlm.nih.gov/pmc/blobs/1560/3408577/209a5a43d527/nihms382267f1.jpg

文献AI研究员

20分钟写一篇综述,助力文献阅读效率提升50倍。

立即体验

用中文搜PubMed

大模型驱动的PubMed中文搜索引擎

马上搜索

文档翻译

学术文献翻译模型,支持多种主流文档格式。

立即体验