Suppr超能文献

颗粒胞吐作用介导衰老细胞的免疫监视。

Granule exocytosis mediates immune surveillance of senescent cells.

机构信息

Department of Molecular Cell Biology, Weizmann Institute of Science, Rehovot, Israel.

出版信息

Oncogene. 2013 Apr 11;32(15):1971-7. doi: 10.1038/onc.2012.206. Epub 2012 Jul 2.

Abstract

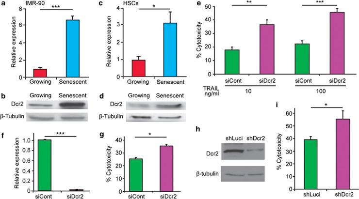
Senescence is a stable cell cycle arrest program that contributes to tumor suppression, organismal aging and certain wound healing responses. During liver fibrosis, for example, hepatic stellate cells initially proliferate and secrete extracellular matrix components that produce fibrosis; however, these cells eventually senesce and are cleared by immune cells, including natural killer (NK) cells. Here, we examine how NK cells target senescent cells and assess the impact of this process on liver fibrosis. We show that granule exocytosis, but not death-receptor-mediated apoptosis, is required for NK-cell-mediated killing of senescent cells. This pathway bias is due to upregulation of the decoy death receptor, Dcr2, an established senescence marker that attenuates NK-mediated cell death. Accordingly, mice with defects in granule exocytosis accumulate senescent stellate cells and display more liver fibrosis in response to a fibrogenic agent. Our results thus provide new insights into the immune surveillance of senescent cells and reveal how granule exocytosis has a protective role against liver fibrosis.

摘要

衰老(senescence)是一种稳定的细胞周期阻滞程序,有助于肿瘤抑制、机体衰老和某些伤口愈合反应。例如,在肝纤维化过程中,肝星状细胞最初增殖并分泌产生纤维化的细胞外基质成分;然而,这些细胞最终衰老并被包括自然杀伤(NK)细胞在内的免疫细胞清除。在这里,我们研究了 NK 细胞如何靶向衰老细胞,并评估了这一过程对肝纤维化的影响。我们表明,颗粒外排(granule exocytosis),而不是死亡受体介导的细胞凋亡,是 NK 细胞介导的衰老细胞杀伤所必需的。这种途径偏向是由于诱骗死亡受体(decoy death receptor)Dcr2 的上调,Dcr2 是一种已确立的衰老标志物,可减弱 NK 介导的细胞死亡。因此,颗粒外排缺陷的小鼠会积累衰老的星状细胞,并在应对纤维生成剂时显示出更多的肝纤维化。因此,我们的研究结果为衰老细胞的免疫监视提供了新的见解,并揭示了颗粒外排如何对肝纤维化起到保护作用。

https://cdn.ncbi.nlm.nih.gov/pmc/blobs/6d93/3630483/5e361923bb46/onc2012206f1.jpg

文献AI研究员

20分钟写一篇综述,助力文献阅读效率提升50倍。

立即体验

用中文搜PubMed

大模型驱动的PubMed中文搜索引擎

马上搜索

文档翻译

学术文献翻译模型,支持多种主流文档格式。

立即体验